今日股指集体收涨,中证500、中证1000指数经历调整后表现相对强势,收盘再创年内新高。两市成交额小幅缩量,但仍维持在年内较高水平。受海南自贸港将于12月18日启动全岛封关运作的消息影响,自贸区、免税店等相关概念板块领涨。期指基差方面,各品种合约基差均上涨,持仓量也有所增加,显示多头入场迹象。当前消息面相对平淡,市场情绪保持乐观,预计股指将继续偏强运行。
关键数据:
研究结论:
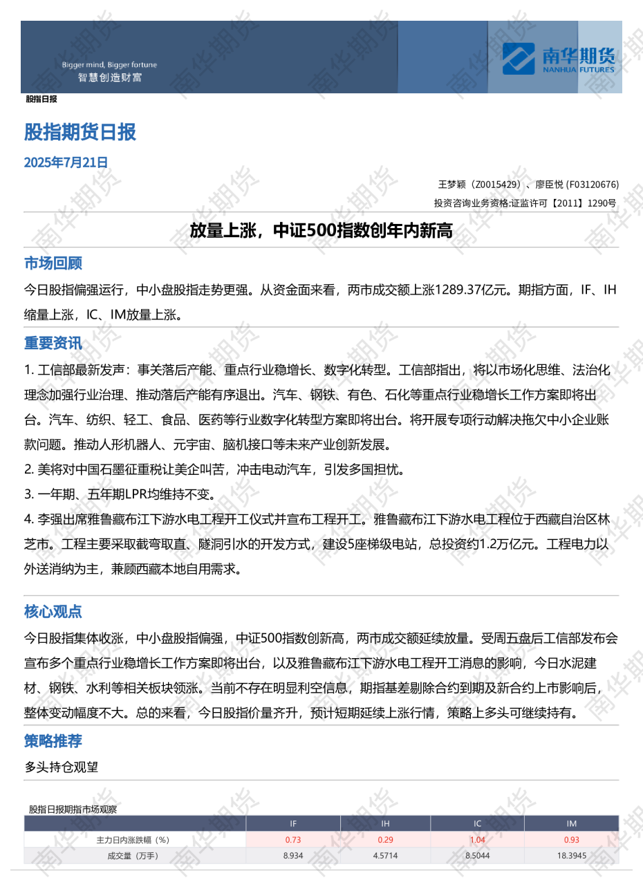
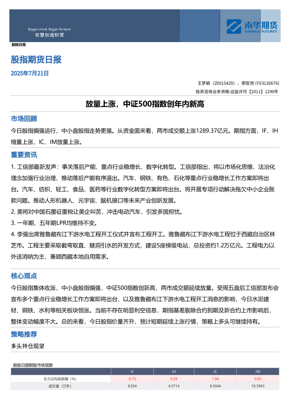
王梦颖(Z0015429)、廖⾂悦(F03120676)投资咨询业务资格:证监许可【2011】1290号集体收涨,中证500、中证1000再创年内新高ICIM1.721.849.546820.5106-0.9753-0.663422.978933.83130.15530.0035 IFIH0.760.5011.41335.3842-1.6976-1.303427.136810.08910.23110.0135