登录
注册
个人信息
我的订单
我的报告豆
我的优惠券
我的笔记
我的阅读
我的收藏
我的下载
我的上传
我的订阅
在线客服
退出登录
回到首页
AI
搜索
发现报告
发现数据
发现专题
专题报告
专题百科
研选报告
定制报告
VIP
权益
付费社群
发现一下
行业研究
公司研究
宏观策略
财报
招股书
会议纪要
Token
低空经济
十五五
AIGC
大模型
当前位置:首页
/
其他报告
/
报告详情
南华贵金属日报:贸易关税担忧趋缓削弱避险情绪
2025-07-24
夏莹莹
南华期货
洪雁
2025年7月24日【行情回顾】【本周关注】【南华观点】 source:wind,彭博,同花顺,南华研究COMEX金银比价(右轴)20/1221/121166.01031188.482
2025年7月24日【行情回顾】【本周关注】【南华观点】 source:wind,彭博,同花顺,南华研究COMEX金银比价(右轴)20/1221/121166.01031188.482
你可能感兴趣
南华贵金属日报 : 贸易关税担忧趋缓削弱避险情绪20250724
null
南华期货
2025-07-24
南华贵金属日报: 美加征进口矿产关税担忧引发贵金属市场异动20250714
null
南华期货
2025-07-14
贵金属日报:关税担忧及地缘升级重新推升避险需求
钢铁
南华期货
2025-06-03
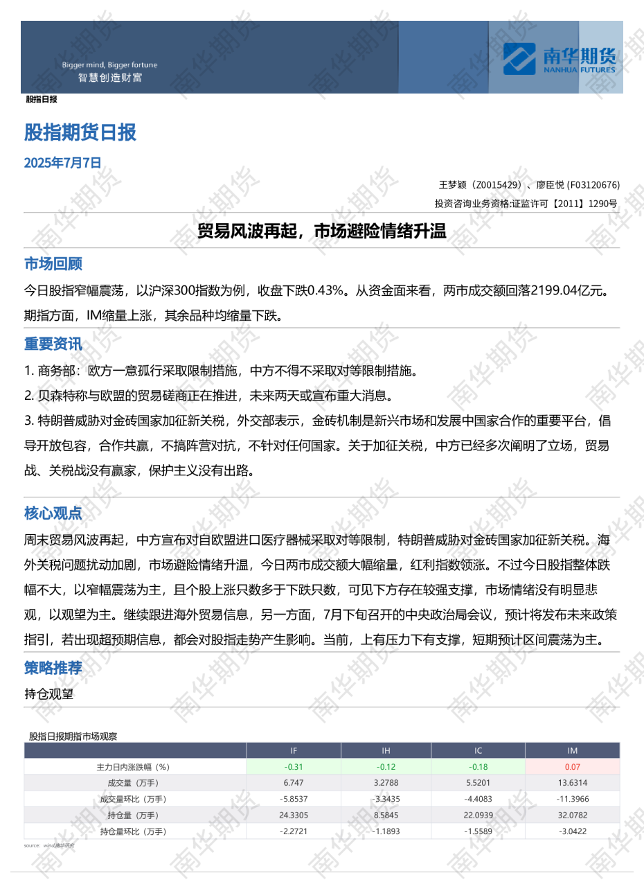
南华股指日报:贸易风波再起,市场避险情绪升温20250707
null
南华期货
2025-07-07
贵金属日报:避险情绪趋缓,贵金属回落
null
华泰期货
2016-01-12
贵金属日评:避险情绪削弱,金银上方承压
null
上海中期期货
2014-01-17
贵金属策略周报:拜登胜选削弱避险情绪,贵金属短期承压
null
国元期货
2020-11-10
贵金属周报:避险情绪降温叠加鸽派预期削弱 金银步入回调阶段
null
国信期货
2023-11-12
贵金属日评:避险情绪削弱,贵金属弱势震荡
null
上海中期期货
2014-05-04
拜登胜选削弱避险情绪,贵金属短线承压
null
国元期货
2020-11-10