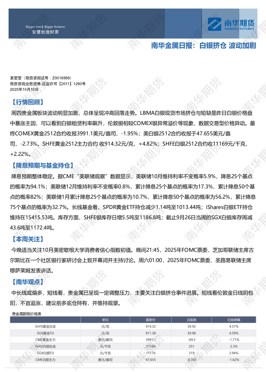
AI智能总结
夏莹莹(投资咨询证号:Z0016569)投资咨询业务资格:证监许可【2011】1290号2025年7月17日【行情回顾】【降息预期与基金持仓】【本周关注】 【南华观点】中长线或偏多,短线伦敦金波动持续缩窄,关注3300关口支撑,以及短期方向选择,伦敦银支撑37.3附近。操作上仍维持回调做多思路。贵金属期现价格表SHFE黄金主连SGX黄金TDCME黄金主力SHFE白银主连SGX白银TDCME白银主力SHFE-TD黄金SHFE-TD白银CME金银比SHFE黄金白银期货主连价格source:同花顺,南华研究元/克22/0622/12400500600700800黄金:内外价差(进口利润)(1Y)source:彭博,同花顺,南华研究元/克24/08-20-100102030 单位最新价日涨跌日涨跌幅元/克776.66-3.74-0.48%元/克772.2-3.93-0.51%美元/盎司3354.223.70.71%元/千克9152-73-0.79%元/千克9109-75-0.82%美元/盎司38.1250.140.37%元/克4.460.194.45%元/千克43217.14%/87.9790.29970.34%元/千克SHFE黄金SHFE白银(右轴)23/0623/1224/0624/1225/06400050006000700080009000SHFE与SGX期现价差(1Y)source:同花顺,南华研究,wind元/克元/千克SHFE-TD黄金价差SHFE-TD白银价差(右轴)24/1225/0624/0925/03051015-1000100200黄金:内外价差(进口利润)24/1024/1225/0225/0425/06白银:内外价差(进口利润)(1Y)source:wind,彭博,同花顺,南华研究元/千克白银:内外价差(进口利润)24/0824/1024/1225/0225/0425/06-1000-5000500