AI智能总结
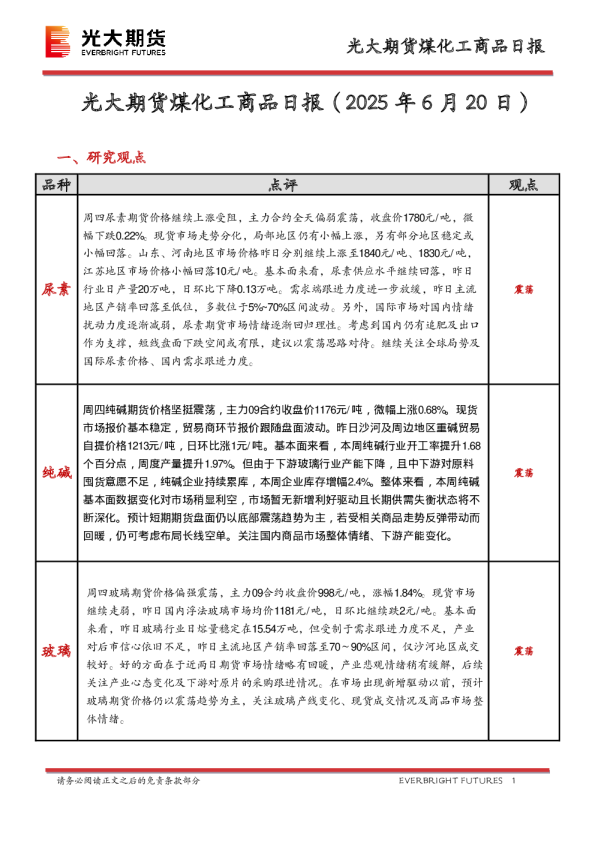
品种尿素纯碱玻璃 请务必阅读正文之后的免责条款部分二、市场信息1、郑商所数据:6月19日尿素期货仓单3881张,较上一交易日-484张,有效预报0张。2、隆众数据:6月19日尿素行业日产20.00万吨,较上一工作日减少0.13万吨,较去年同期增加2.09万吨;行业开工86.39%,较去年同期82.72%回升3.67个百分点。3、6月19日国内各地区小颗粒尿素现货价格(隆众;元/吨):山东1840,+10;河南1830,+10;河北1830,持平;安徽1840,持平;江苏1840,-10;山西1730,持平。4、隆众数据:截至6月18日国内尿素企业库存113.60万吨,较上周-4.11万吨,-3.49%。1、郑商所数据:6月19日纯碱期货仓单数量4213张,较上一交易日-2120张,有效预报量476张;玻璃期货仓单数量877张,较上一交易日无变化。2、6月19日纯碱现货价(隆众;元/吨):华北轻碱1320,重碱1400;华中轻碱1230,重碱1350;华东轻碱1250;重碱1350;华南轻碱1450,重碱1500;西南轻碱1300,重碱1350;西北轻碱1000,重碱1000,日环比均持平。3、隆众数据:截至6月19日的一周,纯碱行业产能利用率86.57%,周+1.68个百分点;纯碱产量75.47万吨,周+1.46万吨,+1.97%。4、隆众数据:截至6月19日纯碱厂家总库存172.67万吨,较周一+1.72万吨,+1.01%;较上周+4.04万吨,+2.40%。4、隆众数据:6月19日浮法玻璃市场均价1181元/吨,日环比-2元/吨;行业日产量15.54万吨,日环比持平。 尿素纯碱&玻璃 EVERBRIGHT FUTURES2 请务必阅读正文之后的免责条款部分三、图表分析图1:尿素主力合约收盘价(元/吨)图3:尿素基差(元/吨)图5:尿素主力合约成交和持仓(手)15001700190021002300250027002900310033002021-10-282022-10-28-400-20002004006002021-10-252022-10-25山东基差河南基差江苏地区安徽地区02000004000006000008000001000000120000014000001600000主力合约成交量 请务必阅读正文之后的免责条款部分全部图表数据来源:iFind、光大期货研究所 EVERBRIGHT FUTURES5资源品团队研究成员介绍•张笑金,光大期货研究所资源品研究总监,长期专注于白糖产业研究。多次参与郑州商品交易所重大课题、中国期货业协会系列丛书撰写工作。多次在期货日报、证券时报最佳期货分析师评选中荣获“最佳农产品分析师”称号。多次荣获郑州商品交易所白糖高级分析师称号,2023年荣获郑州商品交易所白糖资深高级分析师称号。2024年在证券时报、期货日报第十七届中国最佳期货分析师评选中荣获“最佳农副产品首席期货分析师”称号。期货交易咨询资格号:Z0000082•张凌璐,英国布里斯托大学会计金融学硕士学位。现任光大期货研究所资源品分析师,负责尿素、纯碱玻璃等期货品种研究工作,数次参与中国期货业协会、郑州商品交易所大型项目及课题,多次在郑州商品交易所、期货日报及证券时报等权威媒体及评选中获奖。2023年荣获郑州商品交易所纯碱资深高级分析师、尿素高级分析师等荣誉称号,2024年荣获第十七届最佳工业品期货分析师荣誉称号。期货交易咨询资格号:Z0014869•孙成震,光大期货研究所资源品分析师,云南大学金融硕士,主要从事棉花、棉纱、铁合金等品种基面研究、数据分析等工作。曾参与郑商所相关课题撰写,长期在期货及现货网站发表文章。2024年荣获郑商所纺织品类高级分析师称号。期货交易咨询资格号:Z0021057免责声明本报告的信息均来源于公开资料,我公司对这些信息的准确性、可靠性和完整性不作任何保证,也不保证所包含的信息和建议不会发生任何变更。我们已力求报告内容的客观、公正,但文中的观点、结论和建议仅供参考,并不构成任何具体产品、业务的推介以及相关品种的操作依据和建议,投资者据此作出的任何投资决策自负盈亏,与本公司和作者无关。 请务必阅读正文之后的免责条款部分期货从业资格号:F0306200期货从业资格号:F3067502期货从业资格号:F03099994