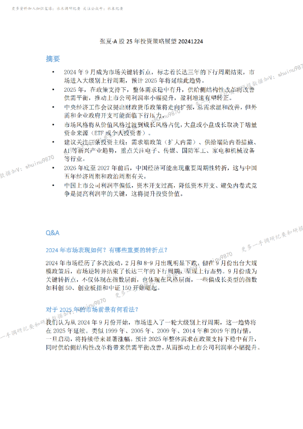
AI智能总结
发言人1 01:23其中你逢九逢四,就是两个五年间的这个逢九逢四年份是行情的起点,也就是结束下跌,进入上行周期。发言人1 01:31一般上行是2年到2年半左右,这13年整个到了同四的年份,我们会看到一个相对高点,就01年、07年,然后11年、17年、21年,还有这个那2,这个是我们看到的一个高点课程。发言人1 01:45那是背后的逻辑,实上就是中国政策和经济运行过当中的这么一个周期率,在临近开美太早,大不大会就前面两,您好好劳化各项工作要果果金鸟裹裹工商。发言人1 02:04都要走向好转。发言人1 02:05那这个股A股往往会呈现一个楼盘的底部能见到一个拐点。发言人1 02:08那么此后市场震荡上行,而近期的话,市场很显然跟他按照我的描述,它似乎在一个区间内,很难再进一步突破。发言人1 02:14我们接下来回答一个问题,如果说前面这个五年周期对的,那么从22年9月份开始出现2年到3年的上行周期的话,那么现在又没有看到具体上行。发言人1 02:22那么能够改变这个走势形态,重新回到上行周市的动力和逻辑什么?发言人1 02:27这个本田报告所需要撰写的一个核心内容。发言人1 02:31在这里面突然想到,虽然你希望市场往上走,那只要经济变好了前一直是往上走了,那么当然股票下来就有可能会重新回到上涨周期。发言人1 02:40而在我们五年周期里面,其实无论是在19年到21年的上涨周期,还是一六还是从14年到17年这个上行周期,还是包括09年到1年的这个上行周期,它基本上都是靠着这个重大的改革政策和经济赐予政策来让企业永远的达不改善。发言人1 02:54这次还会出现内测情况,其实我们说很有可能是不会出现了。 发言人1 02:58中国经济在2025年开始进入到一个全新的阶段。发言人1 03:03既然是1到5节课全新阶段,那么前面20年是什么呢?发言人1 03:06其实总结我一句话,就是以房地产这个制造业为代表的费用,费用都是经济运营逻辑。发言人1 03:15就是每当我放松地产,老百姓买房,开发商融资去开发拿地,去开发新的房子。发言人1 03:20地方政府有了土地创新,再加上地方政府的融资平台,还有各种名目的债券去融资来投放基建。发言人1 03:26制造业发现房地产基建各方面需改善之后,去投资创业。发言人1 03:29那整体的中国经济,就是以信用或者信贷做一个核心的使用模式。发言人1 03:34所以在以前我们去分析中国经济的时候,有用了一个核心指标叫新增社融增速,就是你比去投资司多借多少钱。发言人1 03:39这个是一个非常好的领先指标,而且它重现一个非常有规律的,大概三年半的这个周期运动。发言人1 03:46每次等到房地产放松之后,我们大家都去融资,新增收入都大幅改善。发言人1 03:50那我们的一就进了大的上行周期。发言人1 03:53那么大多数的我们很多投资,因为基本上你的对于咱们对于经济的认知,大多数投资者都是基于过去的20年经验。发言人1 04:00当然了,我们看到这个结果就是大家永远在期待历史逐渐就永远期待周期鸿钧回到上级,对吧?发言人1 04:07那么2022年开始,我们的经济进入到下很多次,到2024年建了个相对底部。 发言人1 04:12那是不是意味着下行周期结束之后,我们又重新回到信用的上行周期呢?发言人1 04:16这次答案有可能是否定的。发言人1 04:18因为2022年的下行跟以往的下行,它有个非常大的不一样的地方,就是在2021年开始的多个领域的重磅改革之后,可能我们的融资骑手在未来都很难出现一个大幅改善。发言人1 04:31总合前面你的这个龙金次,在你的龙圩手是周期运行的。发言人1 04:35也就是说它周期上行之后,我觉得政策收缩它会进入下行周期。发言人1 04:38但是很然会起来。发言人1 04:39因为在6万当中它不必他并不改变大家的行为模式,对吧?发言人1 04:44但是在2021年3到福建之后,很显然他把融资主体的行为模式,或者甚至把融资主体本身都进行了巨大的一个调整。发言人1 04:51比如说我们的买房的主体,我们可以作为刚需和投资对吧?发言人1 04:55从1614年强调杭州自考,一直2021年3到红线之后,确实真真实实了改变了一名投资房产的意愿。发言人1 05:03所以相当于在过去的这三年,房产的下行,它并不是周期性的,而是抵押出了对房产投资和投资回归房子不少。发言人1 05:10那么这一部分投资需求,更多调研既要添加微信OKOK5892,相当于可能彻底的消除了安慰他。发言人1 05:19也许某一天这个房地产的投资可能会重新归来,但是可能也不会管这一个事情的。发言人1 05:25 这是举例,房地产我都知道三道红线之后,很多民营很多民营房产企业,可能他就此就退出这个历史舞台了。发言人1 05:32这也就说等到哪怕我现在放松房地产,对吧,他很可能也不会去拿地,也没有办法去拿地的,也没有办法去恢复经营了。发言人1 05:40当然在这样一个大环境之下,原来我们这些仍然活得比较好,或者说仍然在经营这些房产企业在拿地做新房开发的时候,也会相当的保守,而不是像以前一样一窝蜂大幅的上行。发言人1 05:51房地产部分企业就是还在正常经营的业的行为模式改变了。发言人1 05:56而部分或者有很多的过去加杠杆大的比较厉害的房子的话就退出了。发言人1 06:00蔬菜大家再也回不去了。发言人1 06:02第三个是我们的房,我们的这个地方,我们的这个融资对吧?发言人1 06:04就是地方政府的融资。发言人1 06:05政府的融资在早些时候,实际上这个地方政府很多一很大意义上都是通过他的各种样的平台进行融资。发言人1 06:13再在2017年之后,可以地方政府再的名义进融资。发言人1 06:17在2022年开始,我们开始化解房产地方政府的债风险。发言人1 06:20在这个公当中,对于很多地方政府的疼头平台或者影价平台进行一个整整顿整理。发言人1 06:25这些有很多的影价平台或者说这种成投平台,可能他再也没有办法去不融资。发言人1 06:31当然了,地方政府以前他很可能取债的时候比较随意。 发言人1 06:34那现在对于地方政府的取债进行严格的限制。发言人1 06:36有很多地方政府,可能发家都受到一个很大的约束。发言人1 06:39现在你要把地方政府的话,那就是在这个表内对吧?发言人1 06:42就我们说的地方政府的专项债,他把它约束了。发言人1 06:45有大量的这种以前T房地产融资的融资平台,它也是高一降度。发言人1 06:49在这种情况下的话,2021年到2024年的这次房产,这次信用增速下行,它并不是周期定制的,而是一个体制一个系统性的下行。发言人1 06:57再往后去看,我们是很难失败。发言人1 06:59这些曾经对于中国有很大融易性主体,然后再去大部分融资。发言人1 07:03我们当然也看到了当前的社会增速往上走。发言人1 07:06这个时候重资是往上走,跟以往发生了巨大的不一样。发言人1 07:08这个时候是关键的融资需求的主体变成我们的中央政府,我们的国债发行规模总次增加。发言人1 07:14此时地方政府还仍然在发地方政府专项债、地方政府债,但是都是在我们中央设定的额度之内的那尤其是在发展的过程当中推出,由中央给地方政府赋予了一的股权信用,帮助去解决地方政府的债务问题。发言人1 07:26所以现在,地方政府的取代其实也带有这种中央的这种我们的主权信用的信质。发言人1 07:30所以在这种情况下,我们的整个从2024年9月份开始,当时我们公司在裁的时候,结构发生了三天附件的变化。 发言人1 07:37中央政府举债和地方政府在中央的受益,或者说额度之内的取债,成为我们主要的增长主体。发言人1 07:42而企业居民和房产融资是都相对较疲弱。发言人1 07:45也就是说整个信用周期规律高价做,我们在2021年到2024年是个傻子期,2024年9月份恢复,但主次恢复,它并没有痘痘。发言人1 07:54如果我们有一个懂需求主要来去看的话,没去描述的话,就是总需求增速在2021年到2024年的下行周期过当中,关于它逐渐变为一个时不时阶段性的变为负增长。发言人1 08:03那么这几年的话,确实总需求比较糟高,企业上公司收入人数也比较一般。发言人1 08:072024年9月份。发言人1 08:08就像我们刚才说到了整个总系统,它进行一个恢复式的回升。发言人1 08:11但是由于缺少刚才我们说的高杠杆高瑟蓉的这种性,都是一个驱动,那么它的恢复的幅度和斜率非常有限。发言人1 08:18现在大概回到4%左右人命水平,未来是个什么情况?发言人1 08:23我们大概的判断就是可能他会在很长一段时间都在百分之上4上下波动。发言人1 08:28果你的名义需求增速是4%左右的话,那实际GP可能是5%左右。发言人1 08:31因为现在有点通缩,或者说未来再长上来看,可能我们的PDP增速也会再降一个台阶。发言人1 08:37比如说在3到50天再持4%的话,这个比较长期的一个总持有增做中出,那么这个总需求在今年或者未来几年能不能稳住? 发言人1 08:44现在最大的挑战毫无疑问的是来自外需,这个是在整个地缘政治博弈深化一个背景下,包括美国此前对我们支付关税,现在虽然又取消了,但是毫无疑问在这过程当中会对整个出口产生一个扰动。发言人1 08:55上半年的由于抢购的因素存在还可以,那下半年不排除出口会往下走。发言人1 08:59那很多人对于总之这个担心,也是铺在这样的点上,对吧?发言人1 09:02就担心过去几年对中国需求贡献比较大的外区这个变量往下走。发言人1 09:06但是我们说不用担心,过去几年在外事不错的时候,我们恰恰地方政府我们在发展,对吧?发言人1 09:12房地产我们在进行调整。发言人1 09:14其实我们的政府的开支增速相对来说是比较低的。发言人1 09:17过去几年基本上我们的广义的增速,就在2%、1%、2%左右上下波动比较低的一个增速。发言人1 09:23但是今年的话,在两会之后,财政部公布的预算报告里面,增速是9%。发言人1 09:27我们预留了为什么要预留这么大的财政支出的空间?发言人1 09:30很简单或者说很简单的就是我们预留的外部通知所带来的可能的出口下滑。发言人1 09:35外部空间如果确实对于出口形成一个脱离的话,那么今年的话我们就用财政定向来使得我们总区头仍然保持一个稳定的增长。发言人1 09:43也就是说现在中国的经济它不是各部门形成共振,对吧?发言人1 09:46消费、出口、投资还有我们政府支出,而不是说形成共振特殊性质的。 发言人1 09:51换句话说,如果经营的出口没有那么差,那我们进行了15%的财政空间的余量,你是一样都用够那也不一定,对吧?发言人1 09:56就是每年财政预算是一样用够的话,从义上来看也有没有用够的时候。发言人1 10:01也就说今年我们运营的比较多,财务空间来是最重要。发言人1 10:04未来的下滑,主要目的就是为了整个字母系数保持稳定。发言人1 10:07我们知道未来很长的时间,都是其实财政支出这个变量对于A股来说,它是一个最关键的变量。发言人1 10:13很多人在讨论中国经济的时候,都喜欢说出口不好股票上会不好。发言人1 10:17或者说说消费不好,股票上不好,或者房地盘不好股票上会不好。发言人1 10:21这些在以前可能都已经造你,但现在尤其2090之后,最关键这个变量是什么?发言人1 10:25就是我们广义产知识,所有广义产品所就是一般一般出租,一般公共基础加自主经营之处。发言人1 10:32那为什么广义财政出这个变量在现在这么重要?发言人1 10:35这个源自于我们过去的这么一个所谓的框架,对吧?发言人1 10:38也就是说在过去的这个信用周期框架里面,我们总是自带强刺激。发言人1 10:42我们是那种财政打理的,我们每次开会我们都出来,我们有一个超预期的财政策或者说货币政策。发言人1 10:47然后每长刺激这种政策,那么我如何去用量化的指标去同