登录
注册
个人信息
我的订单
我的报告豆
我的优惠券
我的笔记
我的阅读
我的收藏
我的下载
我的上传
我的订阅
在线客服
退出登录
回到首页
AI
搜索
发现报告
发现数据
发现专题
专题报告
专题百科
研选报告
定制报告
VIP
权益
发现大使
发现一下
行业研究
公司研究
宏观策略
财报
招股书
会议纪要
seedance2.0
低空经济
DeepSeek
AIGC
大模型
当前位置:首页
/
行业研究
/
报告详情
2025年基本统计数据
房地产
2025-04-28
亚开行
王擦
2025 BASICSTATISTICS Data Division Economic Research andDevelopment Impact Department
2025 BASICSTATISTICS Data Division Economic Research andDevelopment Impact Department
你可能感兴趣
2025年基本统计数据
商贸零售
亚开行
2025-05-06
2025年一季度小额贷款公司统计数据报告
商贸零售
中国人民银行
2025-04-29
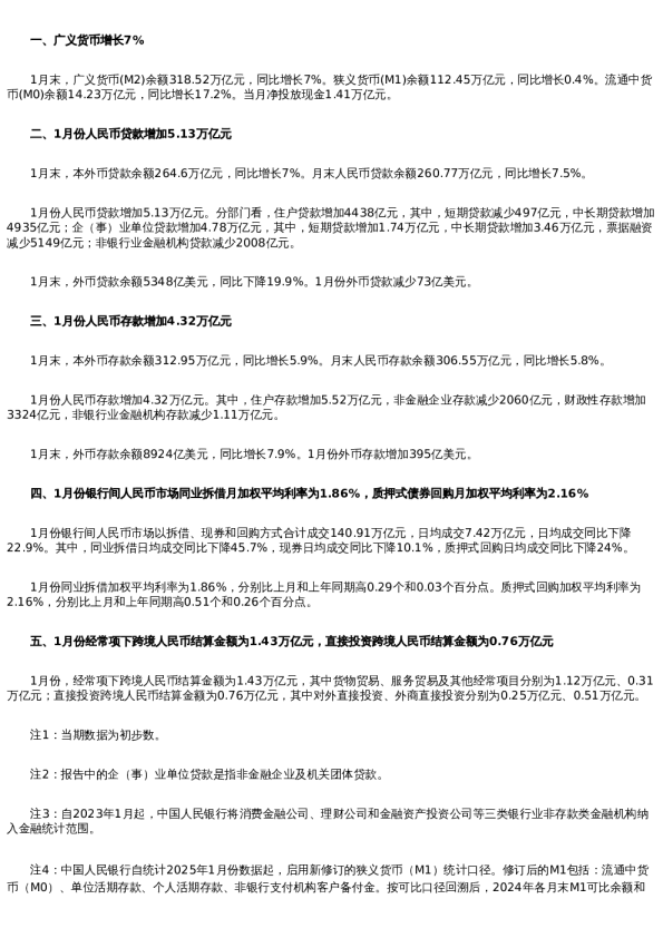
【新闻速递】2025年1月金融统计数据报告
商贸零售
英大期货
2025-02-17
2025年三季度小额贷款公司统计数据报告
商贸零售
中国人民银行
2025-10-30
人工智能统计数据(2025年3月更新)
商贸零售
IT Desk
2025-03-25