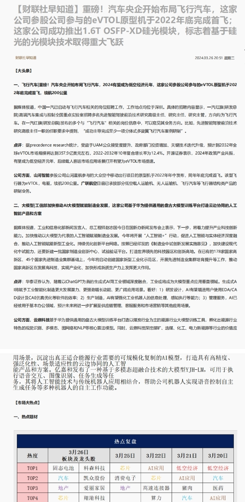
AI智能总结
英搏尔(300681.SZ) Buy买进 何利超H70529@capital.com.tw目标价(元)45 亿航智能成功获得OC合格证,公司深度参与相关eVTOL制造 事件: 3月28日,合肥合翼航空(合肥国资委和亿航智能合资成立)、广东亿航通航于同日拿到全球首张民用无人驾驶载人航空器运营合格证,代表着亿航智能EH-216S成为全球首个“四证齐全”的eVTOL,商业化进程全球领先。公司作为与亿航智能深度合作的相关企业有望充分受益,维持“买进”评级。 ◼亿航智能成功获得OC合格证,eVTOL商业化步伐领跑全球:3月28日,合肥合翼航空、广东亿航通航于同日拿到全球首张民用无人驾驶载人航空器运营合格证。OC证主要评估运营地区基础设施安全、运营资质、售后维修等方面,取得OC意味着运营商将有资格开展以盈利为目的的服务。据合翼航空介绍,获得运营合格证后将开启为期一个月的内测,等运营路线完善后即将正式对社会大众开放。后续将围绕旅游观光、交通接驳、物流运输等场景,基于枢纽港和运营中心两处基础设施,在骆岗公园率先开展无人驾驶载人航空器商业运营。除合肥以外,亿航已在广州、深圳、太原、无锡、上海、太原等城市积极筹备OC申请。我们认为亿航智能作为全球首个“四证齐全”的eVTOL厂商,在eVTOL商业化领域领跑全球,英搏尔作为深度合作方未来几年有望持续受益。 出刊日期前日收盘评等 ◼公司与亿航智能深度合作,将打开新一轮增长空间:公司与亿航智能在eVTOL相关领域已签署了相关战略技术合作协议,并参与了相关私募股权定向增发;并与亿航智能合资成立相关子公司,深入参与eVTOL总装前各工序、零部件的生产、亿航智能云浮工厂及其他生产基地的工艺优化和技术改造。亿航智能eVTOL相关产能今明两年预计将会快速爆发,公司作为A股唯一相关合作公司,业绩将伴随eVTOL制造业爆发而深度受益。 ◼传统业务受益于新能源车放量,业绩快速增长:公司是少数具备新能源车动力系统全工艺生产能力的制造厂商,可为车企提供驱动总成、电源总成、驱动电机、电机控制器等模块产品。目前公司产品已实现从A级、B级、MPV、SUV等全系乘用车型量产配套,单车配套价值量也从3000元提升至近万元。目前公司已与吉利、上汽、长安、东风、长城、奇瑞、江淮、小鹏等车企长期合作,正在拓展广汽本田、东风日产等车企合作。受益于新能源车市场放量,公司2020-2023年营收CAGR高达67%,未来仍将持续受益于新能源车增长的行业环境。 ◼新能源车需求带动前三季度业绩增长:2024年前三季度实现营业收入16.07亿元,同比+27.51%;实现归母净利润0.51亿元,同比+18.74%;实现扣非归母净利润0.26亿元,同比+386%。公司业绩增长主要来自于下游新能源车领域需求增长,定点车型销售快速增长,公司产品顺利交付带动的营收增长;此外公司通过技术创新降本,持续提升供应链管理能力和生产组织能力,公司产品毛利率得以提升;另一方面,公司持续加强内部管理,提升了运营效率,优化运营成本,公司净利润同比增长。 ◼盈利预期:我们预计公司2024-2026年净利润分别为0.81亿、1.21亿、2.21亿元,YOY分别为-1.4%、+48.7%、+83.2%;EPS分别为0.32元、0.47元、0.87元,当前股价对应A股2024-2026年P/E为115/74/42倍,考虑到公司有望受益于亿航智能商业化推荐,维持“买进”建议。 ◼风险提示:1、eVTOL产业发展不及预期;2、新能源车市场不及预期。