AI智能总结
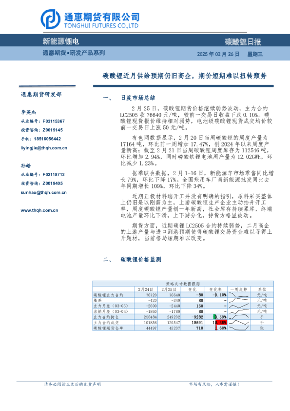
碳酸锂日报 通惠期货•研发产品系列 2025年03月13日星期四 碳酸锂短期仍旧存在支撑,但供应对大级别走势压制未变 通惠期货研发部 一、日度市场总结 3月12日,碳酸锂期货价格尾盘走低,主力合约LC2505收75600元/吨,较前一交易日收盘下跌0.47%。碳酸锂现货报价维持弱势,电池级碳酸锂现货成交均价较前一交易日持平。 李英杰从业编号:F03115367投资咨询:Z0019145手机:18516056442liyingjie@thqh.com.cn 有色网数据显示,3月7日当周碳酸锂的周度产量为18634吨,环比前一周增加3.72%,持续创下2024年以来周度产量新高;截至3月7日当周碳酸锂周度库存为119437吨,环比增加3.40%,同时磷酸铁锂电池周产量为12.43GWh,环比增加6.24%。 孙皓从业编号:F03118712投资咨询:Z0019405sunhao@thqh.com.cn 据乘联会数据,3月1-9日,新能源车市场零售同比增长44%,环比增长116%。全国乘用车厂商新能源批发同比去年同期增长53%,环比增长112%。 上周碳酸锂周度产量数据再创新高,上游开工率持续回升,整体上上游态度较为乐观;磷酸铁锂电池周度产量出现环比增长,消费端出现一定边际好转。 www.thqh.com.cn 期货方面,昨日期货价格尾盘再度下跌,整体表现较为弱势,但是短期看,下方支撑位置仍旧有效,但是大级别仍旧受到供应压制。 二、碳酸锂价格监测 三、产业动态及解读 (1)现货市场报价 据上海有色网数据,3月12日电池级碳酸锂现货报74000-75800元/吨,均价为74900元/吨,较前一交易日持平。 (2)下游消费情况 3月1-9日,全国乘用车新能源市场零售20.4万辆,同比去年3月同期增长44%,较上月同期增长116%,今年以来累计零售163万辆,同比增长36%;全国乘用车厂商新能源批发21.4万辆,同比去年3月同期增长53%,较上月同期增长112%,今年以来累计批发193.3万辆,同比增长49%。 (3)行业新闻 1)北京时间2025年2月26日,南非矿业巨头Sibanye Stillwater宣布终止在美国内华达州里约利特岭的锂矿开发计划,这家总部位于约翰内斯堡的公司在声明中称,经对锂矿最新研究数据进行全面评估后,决定不再追加该项目投资。 2)自然资源部中国地质调查局8日宣布,中国新发现的西昆仑-松潘-甘孜长达2800千米的世界级锂辉石型锂成矿带,丰富了中国锂矿资源种类和分布范围,形成开发利用新方向,锂矿储量有望进一步提升,锂矿储量从全球占比6%升至16.5%,从世界第六跃至第二,重塑了全球锂资源格局。 碳酸锂日报 3)科力远旗下宜春锂矿完成扩产换证,采选规模由5万吨/年扩大至40万吨/年,对应碳酸锂年产量1万吨/年。此前公告中含有宜丰县“3万吨电池级碳酸锂材料项目”以及“6万吨高功率磷酸铁锂正极材料项目”。 4)近日,国管局、中直管理局联合印发《关于做好中央和国家机关新能源汽车推广使用工作的通知》,旨在支持新能源汽车产业发展,更好发挥中央和国家机关示范引领作用。中央和国家机关各部门、各单位机关及其所属垂直管理机构、派出机构等各级行政单位和各类事业单位配备更新各类定向化保障公务用车,应当带头使用国产新能源汽车。 5)法国矿业公司eramet今日宣布,以6.99亿美金的流动资金收购了其中国合作伙伴青山集团在阿根廷Centenatio锂项目的49.9%股份,使得eramet完全拥有了该项目所有权。 6)近日,盛新锂能披露公告称,旗下投资的雅江县惠绒矿业有限责任公司已取得中华人民共和国自然资源部颁发的《采矿许可证》,涉及查明矿石资源量为6109.5万吨,氧化锂98.96万吨,平均品位1.62%。 碳酸锂日报 四、产业链数据图表 数据来源:iFinD、通惠期货研发部 数据来源:上海钢联、通惠期货研发部 数据来源:iFinD、通惠期货研发部 数据来源:上海钢联、通惠期货研发部 数据来源:SMM、通惠期货研发部 数据来源:钢联、通惠期货研发部 数据来源:SMM、通惠期货研发部 数据来源:SMM、通惠期货研发部 数据来源:SMM、通惠期货研发部 数据来源:SMM、通惠期货研发部 数据来源:SMM、通惠期货研发部 数据来源:SMM、通惠期货研发部 数据来源:上海钢联、通惠期货研发部 数据来源:SMM、通惠期货研发部 分析师承诺 本人(或研究团队)以勤勉的职业态度,独立、客观地出具本报告。本报告清晰准确地反映了本人(或研究团队)的研究观点。本人(或研究团队)不曾因,不因,也将不会因本报告中的具体推荐意见或观点而直接或间接接收到任何形式的报酬。 免责声明 客户不应视本报告为作出投资决策的唯一因素。本报告中所指的投资及服务可能不适合个别客户,不构成客户私人咨询建议。本公司不确保本报告充分考虑到客户特殊的投资目标、财务状况或需要。本公司建议客户应考虑本报告的任何意见或建议是否符合其特定状况,以及(若有必要)咨询独立投资顾问。 在任何情况下,本报告中的信息或所表述的意见并不构成对任何人的投资建议。在任何情况下,本公司不对任何人因使用本报告中的任何内容所引致的任何损失负责任。 若本报告的接收人非本公司的客户,应在基于本报告作出任何投资决定或就本报告要求任何解释前咨询独立投资顾问。 咨询热线:021-68864685 地址:上海市浦东新区陆家嘴西路99号万向大厦7楼邮编:200120