登录
注册
回到首页
AI
搜索
发现报告
发现数据
发现专题
研选报告
定制报告
VIP
权益
发现大使
发现一下
行业研究
公司研究
宏观策略
财报
招股书
会议纪要
稀土
低空经济
DeepSeek
AIGC
智能驾驶
大模型
当前位置:首页
/
其他报告
/
报告详情
白糖日报:郑糖下跌震荡外盘跌至20美分一线
2017-02-14
刘倩楠
银河期货
余***
你可能感兴趣
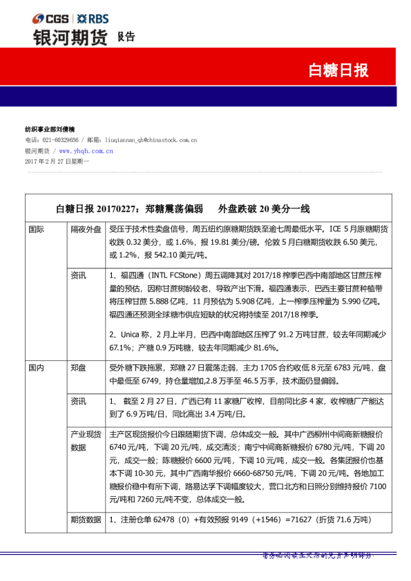
白糖日报:郑糖震荡偏弱外盘跌破20美分一线
银河期货
2017-02-27
白糖日报:郑糖震荡收低 外盘继续受阻于17美分一线
银河期货
2017-04-20
白糖日报:郑糖下滑震荡外糖跌破14美分一线
银河期货
2017-06-05
白糖日报:郑糖增仓下跌整理隔夜外盘跌破16美分
银河期货
2017-04-27
白糖日报:郑糖减仓震荡收涨隔夜外糖下跌逾半美分
银河期货
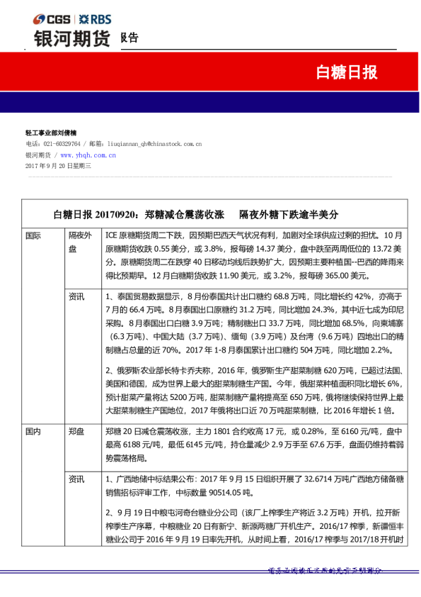
2017-09-20