登录
注册
回到首页
AI
搜索
发现报告
发现数据
发现专题
研选报告
定制报告
VIP
权益
发现大使
发现一下
行业研究
公司研究
宏观策略
财报
招股书
会议纪要
海南封关
低空经济
DeepSeek
AIGC
大模型
当前位置:首页
/
其他报告
/
报告详情
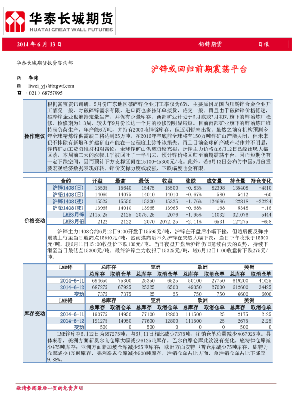
铅期货日报:沪铅突破前期震荡平台 未来走势有待观望
2017-02-09
吴江、彭博涵
方中中期期货
持***
你可能感兴趣
铅期货日报:沪铅回落至前期平台 未来走势有待观望
方中中期期货
2017-02-17
铅期货日报:沪铅突破前期震荡平台 上行仍有空间
方中中期期货
2017-02-14
回到前期震荡平台,沪铅观望为主
瑞达期货
2016-09-09
锌铅期货日报:沪锌或回归前期震荡平台
华泰期货
2014-06-13
棉花期货周报:棉花走势震荡,后续关注前期平台突破有效性
国元期货
2022-12-27