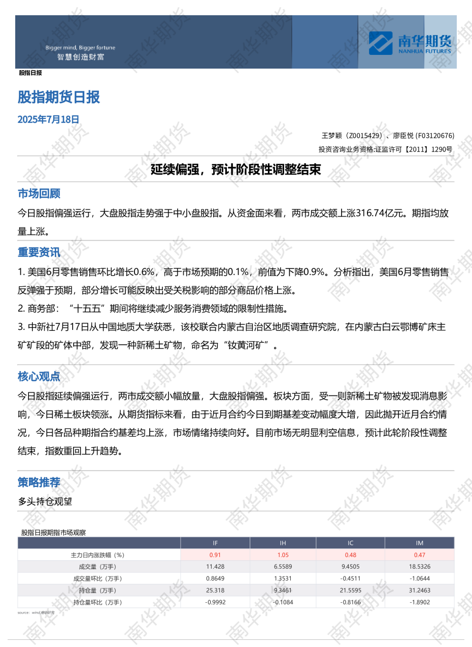
AI智能总结
研究院FICC组 策略摘要 研究员汪雅航wangyahang@htfc.com从业资格号:F03099648投资咨询号:Z0019185 海外方面,纽约联储制造业指数创2023年5月以来最大跌幅,美股三大指数收盘涨跌不一,道指录得八连跌。国内经济数据整体向好,生产端恢复较快,需求端还需更大力度的刺激政策来推动。近期两大重要会议落地后,市场部分资金阶段性兑现离场,导致盘面波动加剧,预计经济短期调整后,股指仍将再度上行。 核心观点 蔡劭立0755-23887993caishaoli@htfc.com从业资格号:F3063489投资咨询号:Z0014617 ■市场分析 国内经济维持修复态势。宏观方面,国家统计局公布数据显示,11月份,全国规模以上工业增加值同比增长5.4%,社会消费品零售总额增长3.0%,全国服务业生产指数增长6.1%。1-11月份,全国固定资产投资同比增长3.3%,其中房地产开发投资下降10.4%。11月份,全国城镇调查失业率为5.0%,与上月持平。海外方面,美国12月标普全球制造业PMI初值录得48.3,预期49.8,前值49.7;12月标普全球服务业PMI初值录得58.5,预期55.7,前值56.1。12月纽约联储制造业指数为0.2,预期12.0,前值31.2;制造业就业指数-5.8,前值0.9;制造业新订单指数6.1,前值28.0;制造业价格获得指数4.2,前值12.4。 高聪021-60828524gaocong@htfc.com从业资格号:F3063338投资咨询号:Z0016648 投资咨询业务资格:证监许可【2011】1289号 指数调整。现货市场,A股三大指数集体下跌,沪指跌0.16%报3386.33点,创业板指跌1.51%。行业方面,板块指数跌多涨少,社会服务、商贸零售、公用事业行业领涨,建筑材料、电子、计算机、非银金融行业收跌。沪深两市成交金额回落至1.7万亿元。美股方面,纽约联储制造业指数创2023年5月以来最大跌幅,美股三大指数收盘涨跌不一,道指录得八连跌。 期指基差回落。期货市场,期指基差出现不同程度回落。成交持仓方面,股指期货的成交量、持仓量均下降。 ■策略 单边:IH2501、IM2403买入套保 ■风险 若国内政策落地不及预期、海外货币政策超预期、地缘风险升级,股指有下行风险 目录 策略摘要............................................................................................................................................................................................1核心观点............................................................................................................................................................................................1要闻....................................................................................................................................................................................................3宏观经济图表....................................................................................................................................................................................4现货市场跟踪图表............................................................................................................................................................................5股指期货跟踪图表............................................................................................................................................................................6 图表 图1:美元指数和A股走势丨单位:无,点...................................................................................................................................4图2:美国国债收益率和A股走势丨单位:%,点........................................................................................................................4图3:人民币汇率和A股走势丨单位:无,点...............................................................................................................................4图4:美国国债收益率和A股风格走势丨单位:%,无................................................................................................................4图5:A股行业日度涨跌幅丨单位:%.............................................................................................................................................6图6:沪深两市成交金额丨单位:亿元............................................................................................................................................6图7:两融余额丨单位:亿元............................................................................................................................................................6图8:IF基差(期货-现货)丨单位:点..........................................................................................................................................7图9:IH基差(期货-现货)丨单位:点..........................................................................................................................................7图10:IC基差(期货-现货)丨单位:点........................................................................................................................................8图11:IM基差(期货-现货)丨单位:点.......................................................................................................................................8 表1:国内主要股票指数日度表现.................................................................................................................................................5表2:主要股票指数估值(分位数取值为近五年).....................................................................................................................5表3:主要股票指数情绪指标.........................................................................................................................................................5表4:股指期货日度表现.................................................................................................................................................................6表5:股指期货持仓量和成交量.....................................................................................................................................................7表6:股指期货基差(期货-现货)................................................................................................................................................7表7:股指期货跨期价差.................................................................................................................................................................8 要闻 1.国务院总理李强主持召开国务院