AI智能总结
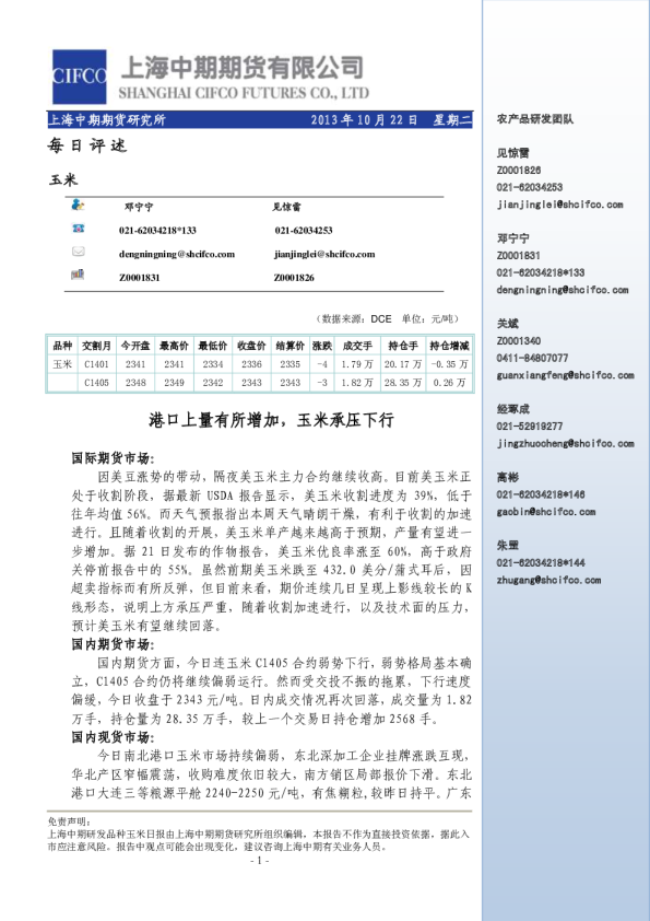
2024年10月20日 玉米周度报告 报告要点: 创元研究 国内方面,当前正处于东北粮源大量上市期,虽然中储粮部分库点公布收储,但整体提振力度有限,产区深加工和港口收购价格整体略偏弱,不过东北天气转冷有利于粮源储存,预计偏弱空间有限;华北地区则受上量影响涨跌调整,价格低点基本已过。同时,东三省深加工企业库存低,而加工利润修复,预计后市补库力度或将增加;南北港走货较好,均处于同期高位,库存水平中性偏低,而下游养殖饲料需求逐月增加,将支撑港口和下游持续补库,支撑现货价格。 创元研究农产品组研究员:张琳静邮箱:zhanglj@cyqh.com.cn投资咨询资格号:Z0016616 联系人:陈仁涛邮箱:chenrt@cyqh.com.cn期货从业资格号:F03105803 外盘方面,美玉米新季产量超市场预期,收割进度达到47%,高于预期44%,短期存在收割压力;同时南美地区降雨缓解了干旱影响,有助于阿根廷玉米和巴西一茬玉米种植,叠加原油价格下跌,美玉米偏弱,关注后市玉米出口销售情况以及南美降雨。 总体来看,当下供应预期宽松,贸易商等主题收购相对谨慎,短期利多驱动不足,但政策储备收购启动,以及港口和企业库存偏低,支撑玉米价格,关注后市储备力度和农户是否惜售。操作上,01/05可逢低轻仓试多。 关注点:新季产量、进口谷物、贸易商售粮情绪、中储粮投放等。 目录 一、市场表现......................................................3 1.1行情回顾:新粮上市期间,现货略偏弱.......................................31.2基差与价差:淀粉继续大幅去库............................................4 2.1港口情况:港口走货好.....................................................52.2进口情况:9月份进口谷物大幅减少.........................................6 三、需求端........................................................7 3.1饲料消费:下游补库,饲企库存增加.........................................73.2深加工消费:深加工利润修复,需求同比增加.................................8 四、总结.........................................................10 一、市场表现 1.1行情回顾:新粮上市期间,现货略偏弱 截至10月20日,锦州港二等玉米收购价格2130元/吨,周环比跌20元/吨,主要是锦州玉米上量增加,汽运量从上周2.5万吨增至5万吨水平。黑龙江地区部分中储粮库点启动收购,但整体价格不高,托底效果有限,本周深加工收购价格偏弱,跌幅有限;华北地区则随到车辆表现涨跌调整,总体来看现货市场略偏弱。 资料来源:wind、创元研究 资料来源:wind、创元研究 资料来源:我的农产品网、创元研究 资料来源:我的农产品网、创元研究 1.2基差与价差:淀粉继续大幅去库 原料价格便宜,玉米淀粉进入消费旺季,加工利润修复促使开机率回升,产销两旺,玉米淀粉大幅去库,关注需求持续性。 资料来源:我的农产品网、创元研究 资料来源:同花顺、创元研究 资料来源:iFind、创元研究 资料来源:iFind、创元研究 资料来源:我的农产品网、创元研究 资料来源:我的农产品网、创元研究 二、供应端 2.1港口情况:港口走货好 截至10月11日当周,北港发运51.5万吨,环比+9.8万吨,北港玉米库存125.6万吨(+4.1),同比高37.6万吨;南港谷物出货量50.5万吨(+17.6),到货量38.1万吨(+3.8),南港谷物库存153.3万吨(-10.7),同比略低。 资料来源:我的农产品网、创元研究 资料来源:我的农产品网、创元研究 资料来源:我的农产品网、创元研究 资料来源:我的农产品网、创元研究 资料来源:我的农产品网、创元研究 资料来源:我的农产品网、创元研究 2.2进口情况:9月份进口谷物大幅减少 9月份进口玉米、小麦、大麦、高粱分别为31万吨、25万吨、94万吨、97万吨,四大谷物进口量环比减少12万吨,同比减少130万吨 截至10月11日当周,广东港大麦到港量0万吨,库存76.1万吨,环比-10.6万吨;广东港高粱到港量18.5万吨,库存75.1万吨,环比+0.9万吨。从前期买船来看,预计4季度四大谷物进口量或将继续下滑,增加对内贸玉米的需求量。 资料来源:我的农产品网、创元研究 资料来源:我的农产品网、创元研究 资料来源:我的农产品网、创元研究 资料来源:我的农产品网、创元研究 三、需求端 3.1饲料消费:下游补库,饲企库存增加 截至10月18日当周,全国饲料企业玉米库存天数为26.87天,环比增加0.77;华南地区饲料企业玉米库存天数为29.6天,环比增0.43天;东北饲料企业库存19.5天,环比增加0.12天;华北饲料企业库存23.82天,环比增1.72天。 资料来源:我的农产品网、创元研究 资料来源:我的农产品网、创元研究 资料来源:我的农产品网、创元研究 资料来源:我的农产品网、创元研究 3.2深加工消费:深加工利润修复,需求同比增加 截至10月18日当周,126家深加工企业玉米消费量为125.01万吨,环比增加2.3万吨,总需求同比高,环比增幅略有放缓。全国96家样本企业玉米库存283.7万吨,环比增加13.3万吨,总体处于低位水平。 资料来源:我的农产品网、创元研究 资料来源:我的农产品网、创元研究 资料来源:我的农产品网、创元研究 资料来源:我的农产品网、创元研究 资料来源:我的农产品网、创元研究 资料来源:我的农产品网、创元研究 资料来源:我的农产品网、创元研究 资料来源:我的农产品网、创元研究 四、总结 国内方面,当前正处于东北粮源大量上市期,虽然中储粮部分库点公布收储,但整体提振力度有限,产区深加工和港口收购价格整体略偏弱,不过东北天气转冷有利于粮源储存,预计偏弱空间有限;华北地区则受上量影响涨跌调整,价格低点基本已过。同时,东三省深加工企业库存低,而加工利润修复,预计后市补库力度或将增加;南北港走货较好,均处于同期高位,库存水平中性偏低,而下游养殖饲料需求逐月增加,将支撑港口和下游持续补库,支撑现货价格。 外盘方面,美玉米新季产量超市场预期,收割进度达到47%,高于预期44%,短期存在收割压力;同时南美地区降雨缓解了干旱影响,有助于阿根廷玉米和巴西一茬玉米种植,叠加原油价格下跌,美玉米偏弱,关注后市玉米出口销售情况以及南美降雨。 总体来看,当下供应预期宽松,贸易商等主题收购相对谨慎,短期利多驱动不足,但政策储备收购启动,以及港口和企业库存偏低,支撑玉米价格,关注后市储备力度和农户是否惜售。操作上,01/05可逢低轻仓试多。 创元研究团队介绍: 许红萍,创元期货研究院院长,10年以上期货研究经验,5年以上专业的大宗商品、资产配置和研究团队投研一体化运营经验。擅长有色金属研究,曾在有色金属报、期货日报、文华财经、商报网等刊物上发表了大量研究论文、调研报告及评论文章;选获2013年上海期货交易所铝优秀分析师、2014年上海期货交易所有色金属优秀分析师(团队)。 廉超,创元期货研究院联席院长,经济学硕士,郑州商品交易所高级分析师,十几年期货市场研究和交易经验,多次穿越期货市场牛熊市。(从业资格号:F03094491;投资咨询证号:Z0017395) 创元宏观金融组: 何燚,中国地质大学(北京)矿产普查与勘探专业硕士,专注宏观和贵金属的大势逻辑判断,聚焦多方因素对贵金属行情的综合影响。(从业资格号:F03110267) 创元有色金属组: 夏鹏,三年产业龙头企业现货背景,多年国内大型期货公司及国内头部私募投资公司任职经验,善于从产业基本面和买方交易逻辑角度寻找投资机会。(从业资格号:F03111706) 田向东,铜期货研究员,天津大学工程热物理硕士,专精铜基本面深度分析,擅长产业链上下游供需平衡测算与逻辑把握。(从业资格号:F03088261;投资咨询证号:Z0019606) 李玉芬,致力于铝上下游分析,注重基本面判断,善于发掘产业链的主要矛盾。(从业资格号:F03105791) 创元黑色建材组: 陶锐,黑色建材组组长、黑色产业链研究员,重庆大学数量经济学硕士,曾任职于某大型期货公司黑色主管,荣获“最佳工业品期货分析师”。(从业资格号:F03103785;投资咨询证号:Z0018217) 徐艺丹,钢矿期货研究员,天津大学金融硕士,专注铁矿及钢材基本面,善于发掘黑色金属产业链行情逻辑演绎。(从业资格号:F3083695;投资咨询证号:Z0019206) 杨依纯,致力于工业硅、锰硅、以及硅铁的上下游产业链分析,注重基本面研究。(从业资格号:F3066708) 韩涵,奥克兰大学专业会计硕士,专注纯碱及玻璃上下游分析和基本面逻辑判断。(从业资格号:F03101643) 创元能源化工组: 高赵,能源化工组组长、聚烯烃期货研究员,英国伦敦国王学院银行与金融专业硕士。专注多维度分析PE、PP等化工品,善于把握行情演绎逻辑。(从业资格号:F30564463;投资咨询证号:Z0016216)常城,橡胶与PTA期货研究员,东南大学国际商务硕士,致力于橡胶、PTA产业链基本面研究。(从业资格号:F3077076;投资咨询证号:Z0018117) 金芸立,原油期货研究员,墨尔本大学管理金融学硕士,专注原油基本面的研究,善于把握阶段性行情逻辑。(从业资格号:F3077205;投资咨询证号:Z0019187) 白虎,从事能源化工品行业研究多年,熟悉从原油到化工品种产业上下游情况,对能源化工行业发展有深刻的认识,擅长通过分析品种基本面强弱、边际变化等,进行月间套利、强弱对冲。曾任职于大型资讯 公司及国内知名投资公司。(从业资格号:F03099545) 安帅澎,伦敦大学玛丽女王学院金融专业硕士,专注液化天然气上下游产业链的基本面研究。(从业资格号:F03115418) 创元农副产品组: 张琳静,农副产品组组长、油脂期货研究员,有七年多期货研究交易经验,专注于油脂产业链上下游分析和行情研究。(从业资格号:F3074635;投资咨询证号:Z0016616) 陈仁涛,苏州大学金融专业硕士,专注玉米、生猪上下游产业链的基本面研究。(从业资格号:F03105803) 赵玉,澳国立大学金融专业硕士,专注大豆上下游产业链的基本面研究。(从业资格号:F03114695) 创元投资咨询团队介绍: 刘钇含,创元期货投资咨询总部负责人、股指期货研究员,英国利物浦大学金融数学硕士,拥有多年券商从业经验。专注于股指期货的研究,善于从宏观基本面出发对股指进行大势研判,把握行业和风格轮动。 (从业资格号:F3050233;投资咨询证号:Z0015686) 创元期货股份有限公司经中国证券监督管理委员会批准,已具备期货投资咨询业务资格,核准批文:苏证监期货字[2013]99号。 免责声明: 本研究报告仅供创元期货股份有限公司(以下简称“本公司”)的客户使用。本报告是基于本公司分析师认为可靠且已公开的信息,本公司力求但不保证这些信息的准确性和完整性,也不保证文中观点或陈述不会发生任何变更,在不同时期,本公司可发出与本报告所载资料、意见及推测不一致的报告。在任何情况下,本报告中的信息或所表述的意见并不构成对任何人的投资建议,本公司不对任何人因使用本报告中的内容所导致的损失负任何责任。本报告的版权归