AI智能总结
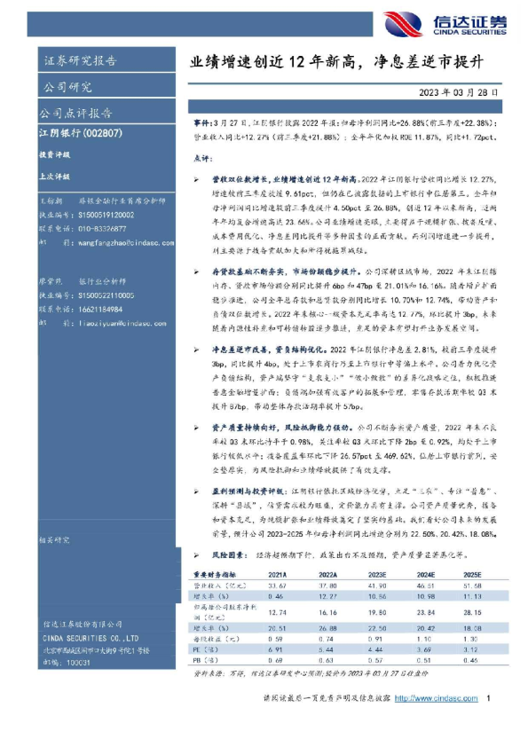
评级及分析师信息 ►贵金属:美国大选不确定性叠加地缘紧张局势,金价再创历史新高,白银价格创近12年新高 本周COMEX黄金上涨2.33%至2,736.4美元/盎 司,COMEX白银上涨6.90%至33.934美元/盎司。SHFE黄金上涨3.63%至619.06元/克,SHFE白银上涨2.73%至7,896.00元/千克。 本周金银比下跌4.28%至80.66。本周SPDR黄金ETF持仓 增 加342,377.83金 衡 盎 司 ,SLV白 银ETF持 仓 增 加4,696,452.70盎司。 周四,美国公布部分经济数据。美国9月零售销售月率0.4%,预期0.3%,前值0.1%;美国至10月12日当周初请失业金人数24.1万人,预期26万人,前值由25.8万人修正为26万人;美国9月工业产出月率-0.3%,预期-0.2%,前值由0.8%修正为0.3%。 欧洲央行将存款机制利率从3.5%下调至3.25%,符合市场预期。同时将主要再融资利率和边际贷款利率分别从3.65%和3.9%调整至3.4%和3.65%。 据CME“美联储观察”,美联储到11月降息25个基点的概率为86.2%,维持当前利率不变的概率为13.8%。到12月累计降息25个基点的概率为24.4%,累计降息50个基点的概率为73.6%。 美国大选进入冲刺阶段,2024年美国大选是疫情之后的首次大选,更是在民主党持续身份政治化、共和党加速“特朗普化”背景下的一次类似于两股力量总对决式的关键性选举。根据路透社的民调,哈里斯以45%对42%的优势,稳定领先于共和党候选人特朗普,但哈里斯自今年夏天以来的强劲民调已经优势渐弱,尤其是在摇摆州,二人的差距正在不断缩小。中东局势持续动荡。美以两国防长通话,讨论美对以军事 支持。同时,俄罗斯警告以色列不要对伊朗核设施进行打击。黎巴嫩也宣布与以色列的对抗进入一个新的升级阶段。巴勒斯坦伊斯兰抵抗运动(哈马斯)领导人叶海亚·辛瓦尔被以色列国防军打死。 朝鲜半岛的紧张氛围再次升级。朝鲜方面为了彻底断绝与韩国的联系,采取了极端行动,炸毁了位于朝韩军事分界线以北、自己境内的部分道路。自2022年尹锡悦就任韩国总统以来,其外交政策明显转向亲美亲日,与文在寅时期的“温和务实”形成鲜明对比。尹锡悦不顾国内反对声音,甚至冒着巨大风险,与美军联手举行大规模军演,引发朝鲜半岛局势紧张。 近期人民币持续贬值,国庆期间公布的美国9月非农就业数据超预期,9月非农就业人口增加了25.4万人,远超预期的 15万人,创下2024年3月以来的最大增幅,失业率降至4.1%,低于预期和前值的4.2%。此外,美国9月ISM服务业PMI录得54.9,高于预期的51.7,显示美国经济维持较高韧性,支撑美元指数快速走高。在美元强势的环境下,多种主要货币均有回落。国内,在一系列支持性政策“组合拳”的刺激下,中国资产吸引力整体回升,人民币贬值幅度相对较低,对除了美元之外的一篮子货币仍保持强势。 年初至今,伦敦金现涨幅达到31.90%,目前已盘内突破2700美元/盎司,再创历史新高。尽管周四美国经济数据喜忧参半,年内美联储大幅降息预期不高,但宽松已成趋势,欧洲央行再次降息25个基点,美国经济展现软着陆预期,按此逻辑推演形成二次通胀的预期在升温,利率走低预期下持有黄金的成本在下降,黄金成为抵御2025年通胀再加速的最佳对冲工具,该逻辑支撑金价中短期续创新高。此外,短期来看,黄金价格还受到“特朗普交易”的影响,共和党总统候选人特朗普支持率明显走高,市场越来越相信特朗普将赢得下月初的美国大选,特朗普上任后可能会加剧贸易紧张局势并扩大预算赤字。在美国大选存在不确定性的情况下,投资者正在寻求黄金作为避险工具。同时中东紧张局势加剧,存在完全失控甚至是引发新一轮全面战争的可能性。受到以上多重因素影响,黄金近期加速上涨,并屡次突破历史新高。往后看,美元货币信用地位变化将长期支撑黄金价格,后市金价依旧值得关注。 最近白银开启了对黄金的“追赶交易”,白银9月累计上涨9.9%跑赢黄金,10月白银再度跑赢黄金,上涨势头仍在持续,并创历史新高。相对于黄金,白银价格便宜。白银是人工智能的重要组成部分,其走势与AI发展相关度高,工业和绿色金属的需求为白银提供了有力支撑。此外,白银已经连续四年出现结构性供应短缺,且库存不断减少。白银本周价格上涨,由于白银兼具工业与避险属性,后市表现可期。 ►基本金属:多空情绪交织,基本金属普遍承压 本周LME市场,铜较上周下跌1.84%至9,622.5美元/吨,铝较上周下跌0.93%至2,613.5美元/吨,锌较上周下跌2.12%至3,089.0美元/吨,铅较上周下跌1.43%至2,070.0美元/吨。 本周SHFE市场,铜较上周下跌0.31%至76,980.0元/吨,铝较上周下跌0.89%至20,640元/吨,锌较上周下跌1.20%至25,045.0元/吨,铅较上周上涨0.21%至16,760.0元/吨。 铜:多空预期交织,铜价承压 宏观方面,美国9月零售销售月率0.4%,预期0.3%,前值0.1%;美国至10月12日当周初请失业金人数24.1万人,预期26万人,前值由25.8万人修正为26万人;美国9月工业产出月率-0.3%,预期-0.2%,前值由0.8%修正为0.3%。欧洲央行将存款机制利率从3.5%下调至3.25%,符合市场预期。同时将主要再融资利率和边际贷款利率分别从3.65%和3.9%调整至3.4%和3.65%。 国内方面,前三季度国内生产总值(GDP)949746亿元,同比增长4.8%。分季度看,一季度、二季度、三季度GDP同比增长分别为5.3%、4.7%、4.6%,呈逐季递减趋势。10月18日,国家统计局公布了前三季度中国宏观经济运行情况。数据显示,三季度各项经济指标出现了回落。消费方面,1月-9 月,社会消费品零售总额353564亿元,同比增长3.3%,比1月-6月(3.7%)回落0.4个百分点。投资方面,1月-9月,全国固定资产投资(不含农户)378978亿元,同比增长3.4%,比1月-6月(3.9%)回落0.5个百分点。工业生产方面,1月-9月,全国规模以上工业增加值同比增长5.8%,比1月-6月(6.0%)回落0.2个百分点。 供给方面,印尼自由港Manyar冶炼厂暂停阴极铜生产,铜销售推迟至2025年二季度。8月份秘鲁的铜产量同比增10.7%至246568吨,创下年内最高水平,但累计产量仍低于2023年水平。 需求方面,家电以旧换新持续进行,政策惠及超823万消费者,销售超557亿。汽车以旧换新推动新车销售超1600亿,新能源车补贴申请占比超60%。同时,多部门持续出台政策,支持地产行业止跌回稳,多城市房市成交量回暖。 库存方面,本周上期所库存较上周增加11,940吨或7.63%至16.84万吨。LME库存较上周减少13,350吨或4.49%至28.42万吨。 铝:社会库存持续回落,支撑铝价 供给方面,本周国内电解铝产能整体正常运行,整体维持在95%以上,未来减产预期不强。 需求方面,国新办举行的关于楼市的重要发布会,下游开工总体稳定,成本端原料供应偏紧令氧化铝价格持续上涨,铝价成本重心上移。下游消费持续好转,本周社会库存继续大幅去库,中国主要市场电解铝库存为64.2万吨,较上周四库存减少1.8万吨。 本周氧化铝价格上涨,氧化铝平均价格较上周上涨8.52%至4,624元/吨,氧化铝利润较上周增加25.51%至1,661.6元/吨;电解铝价格下行,价格环比上周下跌1.06%至20,440元/吨,电解铝利润较上周减少20.18%至1,684.77元/吨。目前,氧化铝的利润水平已达到了历年来的高点,在这种利润水平下,足够刺激行业开工热情,但当前影响产能运行的主要矛盾依然是小周期检修,要注意的是,随着海外价格大涨,国内氧化铝市场化出口将有所增加,加剧国内供应紧张局面。 库存方面,本周上期所库存较上周增加2,257吨或0.80%至28.32万吨。LME库存较上周减少9,925或1.29%至76.04万吨。 铅:供强需弱,铅价承压 铅精矿加工费维持低位运行,本周需求表现不佳,仅有部分下游在铅价下跌时按需补库,没有大量成交,市场对于需求表现依然信心不足,或限制铅价表现。供应端来看,部分检修企业近期复产,且炼厂近期原料补充相对顺畅,铅锭产量有增加预期,若需求没有改善,供应增加会施压铅价。 库 存 方 面 , 本 周 上 期 所 库 存 较 上 周增 加11,669吨 或26.18%至56,235吨。LME库存较上周减少1,400吨或0.71%至194,475吨。 锌:地产端政策频发,锌价受宏观情绪主导 锌矿紧张局面还在持续,国内炼厂逐渐复产,需求稳中向好,下游企业以刚需采购为主,本周锌价受宏观情绪主导下运行。 库存方面,本周上期所库存较上周增加637吨或0.79%至 80,077吨。LME库存较上周减少2,975吨或1.23%至239,025吨。 ►小金属 镁:镁市场小幅反弹 镁锭价格较上周下跌1.63%至19,340元/吨。厂家让价出货心态明显缩减,虽目前市场整体采购量仍然偏低,但受成本以及厂内情况等影响,报价坚挺。下游企业整体订单量无明显好转,虽询单常有,但成交情况较差,国外市场价格偏低,致使订单成交率不高,多以观望市场,谨慎跟进为主。 钼、钒:钢厂招标不断压价,价格承压 钼铁价格较上周上涨1.68%至24.25万元/吨,钼精矿价格较上周上涨1.10%至3,690元/吨。国际钼价持续上涨,国内政策利好频发,目前下游采购态度较为谨慎,观望情绪浓厚。 五氧化二钒价格较上周下跌2.52%至7.75万元/吨,钒铁价格较上周下跌2.19%至8.95万元/吨。厂商对后市乐观,价格有所企稳,但螺纹钢期货出现跌停,一定程度上影响市场情绪。 高碳铬铁价格较上周下跌1.83%至8,381.3元/吨,金属铬价格较上周维持65,960元/吨。精铟价格较上周下跌1.77%至2775元/吨。海绵钛价格较上周维持43元/千克。精铋价格较上周下跌3.89%至86,500元/吨。二氧化锗价格较上周上涨2.91%至14,150元/千克,锗锭价格较上周上涨2.17%至18,850元/千克。 投资建议 年初至今,伦敦金现涨幅达到31.90%,目前已盘内突破2700美元/盎司,再创历史新高。尽管周四美国经济数据喜忧参半,年内美联储大幅降息预期不高,但宽松已成趋势,欧洲央行再次降息25个基点,美国经济展现软着陆预期,按此逻辑推演形成二次通胀的预期在升温,利率走低预期下持有黄金的成本在下降,黄金成为抵御2025年通胀再加速的最佳对冲工具,该逻辑支撑金价中短期续创新高。此外,短期来看,黄金价格还受到“特朗普交易”的影响,共和党总统候选人特朗普支持率明显走高,市场越来越相信特朗普将赢得下月初的美国大选,特朗普上任后可能会加剧贸易紧张局势并扩大预算赤字。在美国大选存在不确定性的情况下,投资者正在寻求黄金作为避险工具。同时中东紧张局势加剧,存在完全失控甚至是引发新一轮全面战争的可能性。受到以上多重因素影响,黄金近期加速上涨,并屡次突破历史新高。往后看,美元货币信用地位变化将长期支撑黄金价格,后市金价依旧值得关注。受益标的:【玉龙股份】、【赤峰黄金】、【山金国际】、【山东黄金】、【中金黄金】、【招金矿业】、【灵宝黄金】、【华钰矿业】。 最近白银开启了补涨行情,白银9月累计上涨9.9%跑赢黄金,10月白银再度跑赢黄金,白银本周价格创近12年新高,由于白银兼具工业与避险属性,且已经连续四年出现结构性供应短缺,库存不断减少,后续补涨行情或将持续。受益标的:【盛达资源】。 全球政策转向宽松,中国多部门政策齐出台,看好未来经 济复苏,经济顺周期将逐渐传导至工业部门,利好上游工业金属消费,目前依旧矿端紧缺,尽管近期库存有所累计,但TC目前处于历史低位,长期供需错配利好铜价上涨。受益标的:【紫金矿业】、【洛阳钼业】、【西部矿业】。 电