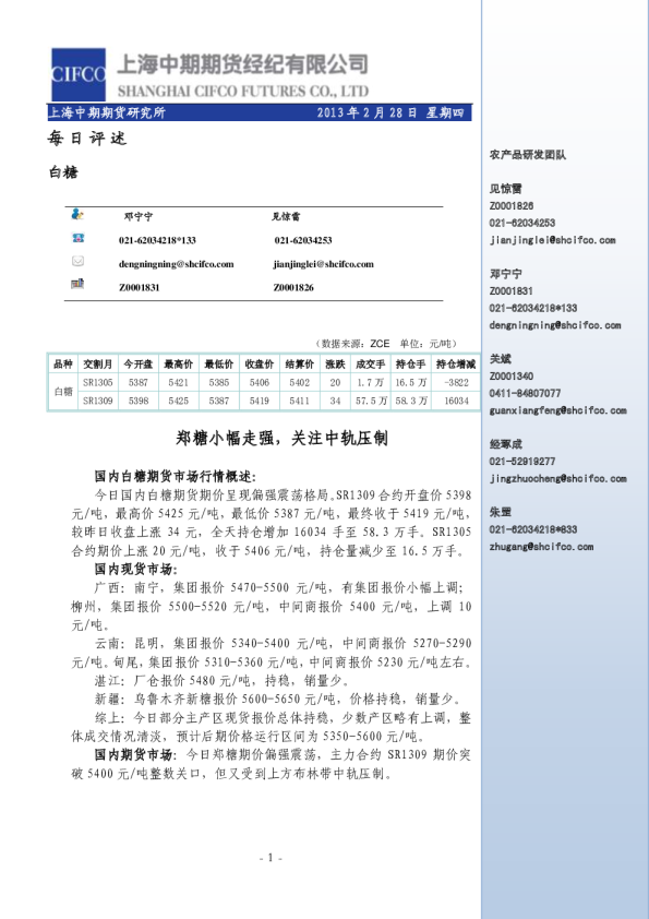
AI智能总结
期货研究报告 2024-10-18 商品研究 报告内容摘要: 软商品日报 走势评级:白糖——震荡棉花——震荡 张秀峰—分析师从业资格证号:F0289189 投资咨询证号:Z0011152联系电话:0571-28132619邮箱:zhangxiufeng@cindasc.com 棉花:根据海关的统计数据,本年度中国的实际进口量为325万吨,较之前的估计增加了5万吨,期末库存也上调至828万吨。目前,大部分棉花处于开花结铃期到裂铃吐絮期。新疆棉区的综合气象条件良好,棉花的生长状况总体优于去年。目前棉花供应相对充足,随着棉纺织市场进入“金九银十”的备货期,棉花需求有望逐步回升。然而,全球棉花需求仍存在较大不确定性,国际棉价保持在低位震荡。未来需要关注天气对主要产国棉花产量的影响。 信达期货有限公司CINDAFUTURESCO.LTD杭州市萧山区钱江世纪城天人大厦19-20楼邮编:311200 免责声明 本报告由信达期货有限公司(以下简称“信达期货”)制作及发布。 本公司已取得期货交易咨询业务资格,交易咨询业务资格:证监许可【2011】1445号。 本研究报告是基于本公司认为可靠的且目前已公开的信息撰写,本公司力求但不保证该信息的准确性和完整性,因此任何人不得对本报告所载的信息、观点以及数据的准确性、可靠性、时效性及完整性产生任何依赖,且信达期货不对因使用此报告及所载材料而造成的损失承担任何责任。本报告不应取代个人的独立判断。本报告仅反映编写人的不同设想、见解及分析方法。同时,本公司不保证文中观点或陈述不会发生任何变更,在不同时期,本公司可发出与本报告所载资料、意见及推测不一致的报告。 此报告所载的全部内容仅作参考之用。此报告的内容不构成对任何人的投资建议,且信达期货不会因接收人收到此报告而视其为客户。 如果在任何国家或地区管辖范围内,本报告内容或其适用与任何政府机构、监管机构、自律组织或者清算机构的法律、规则或规定内容相抵触,或者信达期货未被授权在当地提供这种信息或服务,那么本报告的内容并不意图提供给这些地区的个人或组织,任何个人或组织也不得在当地查看或使用本报告。本报告所载的内容并非适用于所有国家或地区或者适用于所有人。 除非另有说明,信达期货拥有本报告的版权和/或其他相关知识产权。未经信达期货有限公司事先书面许可,任何单位或个人不得以任何方式复制、转载、引用、刊登、发表、发行、修改、翻译此报告的全部或部分材料、内容。除非另有说明,本报告中使用的所有商标、服务标记及标记均为信达期货所有或经合法授权被许可使用的商标、服务标记及标记。未经信达期货或商标所有权人的书面许可,任何单位或个人不得使用该商标、服务标记及标记。 【 信 达 期 货 简 介 】 信 达 期 货 有 限 公 司 是 专 营 国 内 期 货 业 务 的 有 限 责 任 公 司 , 系 经 中 国 证 券 监 督 管 理 委 员 会 核 发 《 经 营 期货 业 务 许 可证》,浙 江 省 工 商行 政 管 理 局 核 准 登记 注 册(统 一 社 会 信用 代 码:913300001000226378),由 信 达 证 券 股 份 有 限 公 司 全 资 控 股 , 注 册 资 本6亿 元 人 民 币 , 是 国 内 规 范 化 、 信 誉 高 的 大 型 期 货 公 司之 一 。 公 司 现 为 中 国 金 融 期 货 交 易 所 全 面 结 算 会 员 单 位 , 为 上 海 期 货 交 易 所 、 郑 州 商 品 交 易 所 、 大 连商 品 交 易 所 全 权 会 员 单 位 , 为 中 国 证 券 业 协 会 观 察 员 、 上 海 国 际 能 源 交 易 中 心 会 员 、 中 国 证 券 投 资 基金 业 协会 观 察 会 员 。 【 全 国 分 支 机 构 】