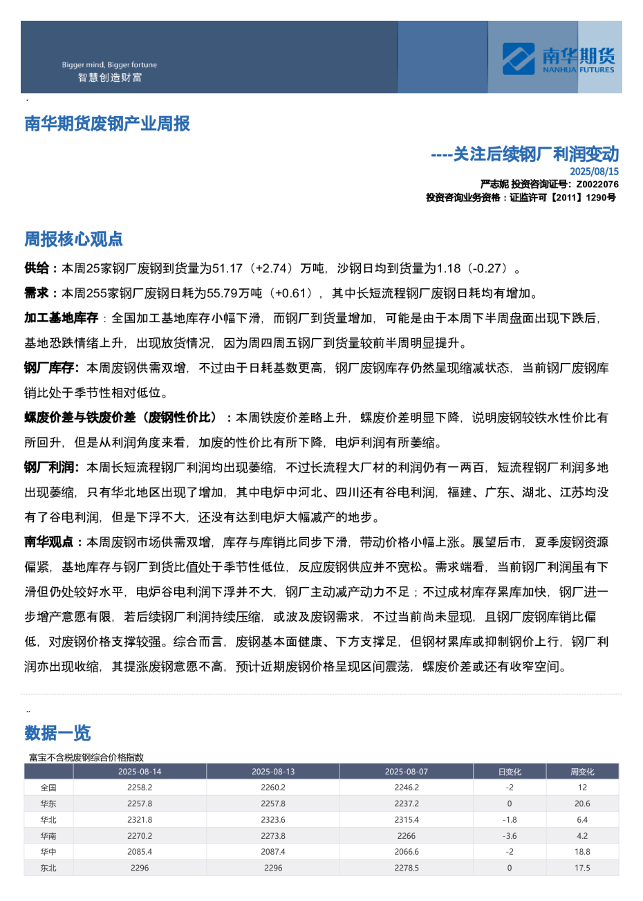
AI智能总结
2024/10/11 周度观点 焦煤现货涨势良好,入炉煤成本提高,部分焦企开启六轮提涨,焦化利润小幅扩张,焦企开工积极性有所提高,原料焦煤补库需求回暖。但今年以来多数焦企维持常态化控产,且近期入炉煤价格快速上涨,焦化扩利幅度不大,预计焦炭产量难有明显增长。钢厂方面,钢厂盈利率超预期修复,铁水生产积极性提高,螺纹钢供应快速恢复,本周表需季节性回升,考虑到旺季临近尾声,如果钢厂保持现在的复产速度,后续成材有较强的累库预期。展望后市,短期内黑色交易正反馈逻辑,后续关注周六财政政策公布情况,不排除政策利好带动盘面加速反弹的可能,可关注做空螺焦比头寸。中长期来看,目前钢厂盈利率同比偏高,且临近秋冬转换之际,终端钢材需求面临转弱风险,钢厂盈利率或再度承压,远月铁水增产空间不大,双焦过剩问题难以得到有效解决,因此中长期价格难言乐观。 数据概览 价格利润及价差 节后财政政策不及预期,周初黑色收复前期涨幅,煤焦盘面快速回落,周四钢厂生产数据超市场预期,正反馈利好带动下盘面止跌上涨。现货端,焦炭第六轮提涨开启,焦煤现货跟涨,入炉煤成本抬升,焦化利润小幅走扩。双焦基差走高,盘面钢厂利润走扩。 source:同花顺,南华研究 焦煤供应与库存 随着焦炭五轮提涨落地,焦化利润扩张,焦化厂开工积极性提高,原料煤采购增多,焦煤现货市场情绪好转。下游钢厂利润超预期修复,钢厂焦化对原料煤的需求增加,焦煤库存向下游转移。523家炼焦煤矿山样本核定产能利用率为87.0%,环比减3.8%。原煤日均产量196.0万吨,环比减8.6万吨,原煤库存398.1万吨,环比减8.8万吨,精煤日均产量76.6万吨,环比减3.2万吨,精煤库存255.1万吨,环比减19.3万吨。 焦炭供应与库存 五轮提涨落地,焦化利润修复,焦炭开工率提高,供应格局趋于宽松。本周全样本独立焦企产能利用率为73.52%增2.11%;焦炭日均产量66.47增1.91,焦炭库存69.58增0.53,炼焦煤总库存935.17增32.89,焦煤可用天数10.6天增0.07天。钢厂焦化焦炭日均产量47.46增0.82,产能利用率87.63%增1.52%;焦炭库存560.5增4.58,焦炭可用天数11.01天增0.07天;炼焦煤库存734.63增13.80,焦煤可用天数11.64天增0.02天;喷吹煤库存393.85增1.32,喷吹可用天数12.01天减0.07天。 钢材产量与库存 五大材表需季节性回升,钢厂盈利超预期修复,铁水产量增幅明显,螺纹钢厂生产积极性高,焦炭炼钢需求回暖。本周247家钢厂高炉开工率80.79%,环比上周增加1.22个百分点,同比去年减少1.41个百分点;高炉炼铁产能利用率87.51%,环比增加1.90个百分点,同比减少4.42个百分 点;钢厂盈利率71.43%,环比增加33.77个百分点,同比增加47.19个百分点;日均铁水产量233.08万吨,环比增加5.06万吨,同比减少12.87万 煤焦进出口 免责声明 本报告仅供本公司境内客户使用。本公司不会因接收人收到本报告而视其为客户。本报告并非意图发送、发布给在当地法律或监管规则下不允许向其发送、发布的机构或人员,也并非意图发送、发布给因可得到、使用本报告的行为而使本公司违反或受制于当地法律或监管规则的机构或人员。本报告中的信息均来源于已公开的资料,本公司对这些信息的准确性及完整性不作任何保证,本报告所载资料、意见及推测仅反映在本报告载明的日期的判断,期货市场存在潜在市场变化及交易风险,本报告观点可能随时根据该等变化及风险产生变化。在不同时期,本公司可发出与本报告所刊载的意见、预测不一致的报告,但本公司没有义务和责任及时更新本报告所涉及的内容并通知客户。本报告所包含的观点及建议并未考虑个别客户的特殊状况、目标或需要,客户应当充分考虑自身特定状况,不应单纯依靠本报告所载的内容而取代个人的独立判断。在任何情况下,本报告中的信息和所表达的意见和建议以及所载的数据、工具及材料均不应作为您进行相关交易的依据。本公司不承担因根据本报告所进行期货买卖操作而导致的任何形式的损失。本公司的销售人员或其他专业人士可能会依据不同假设和标准、采用不同的分析方法而口头或书面发表与本报告意见及建议不一致的市场评论和/或交易观点。本公司没有将此意见及建议向报告所有接收者进行更新的义务。本公司的资产管理部门、涉及相应业务内容的子公司可能独立做出与本报告中的意见或建议不一致的投资决策。投资者应当考虑到本公司可能存在影响本报告观点客观性的潜在利益冲突。未经本公司允许,不得以任何方式传送、复印或派发此报告的材料、内容或复印本予以任何其他人,或投入商业使用。经过本公司同意的转发应遵循原文本意并注明出处“南华期货股份有限公司”。未经授权的转载本公司不承担任何责任。所有在本报告中使用的商标、服务标识及标记,除非另有说明,均为本公司的商标、服务标识及标记。本公司版权所有并保留一切权利。 南华研究院投资咨询业务资格:证监许可【2011】1290号 南华黑色研究团队袁铭(Z0012648)