登录
注册
回到首页
AI
搜索
发现报告
发现数据
发现专题
研选报告
定制报告
VIP
权益
发现大使
发现一下
行业研究
公司研究
宏观策略
财报
招股书
会议纪要
中央经济工作会议
低空经济
DeepSeek
AIGC
智能驾驶
大模型
当前位置:首页
/
宏观策略
/
报告详情
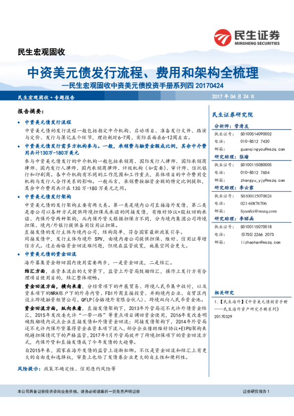
民生宏观专题研究系列:中国政府直接和间接财力全梳理
2016-12-19
朱振鑫、李俊德
民生证券
劣***
你可能感兴趣
民生宏观固收中资美元债投资手册系列四:中资美元债发行流程、费用和架构全梳理
民生证券
2017-04-24
民生宏观专题研究系列:基建发力点量化梳理
民生证券
2017-03-17
民生宏观固收制度跟踪系列:债券通操作全梳理及相关机构名录
民生证券
2017-07-04
民生宏观固收专题研究系列:雄安新区对全国投资和GDP的拉动
民生证券
2017-04-20
民生宏观专题研究系列:中国式信用分化的理解和利率展望
民生证券
2018-06-12