AI智能总结
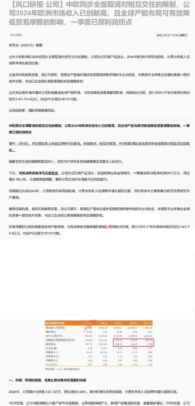
美国联邦储备委员会,华盛顿特区国际标准连续出版物编号 1936-2854(印刷版)国际标准序列号 2767-3898(在线) 公司债券市场的互联互通 Celso Brunetti, Matthew Carl, Jacob Gerszten, Chiara Scotti, Chaehee Shin 2024-066 请引用此论文如下:布伦内蒂,塞尔索,马修·卡尔,雅各布·格什滕,切拉·斯科蒂,以及崔赫希·辛(2024年)。《企业债券市场的互联互通》,金融与经济学讨论sion系列2024-066. 华盛顿:联邦储备委员会管理局https://doi.org/10.17016/FEDS.2024.066. 注意:金融经济学讨论系列(FEDS)中的员工研究报告是初步材料,旨在激发讨论和批评性评论。所提出的分析和结论是作者的观点,并不代表研究团队成员或董事会成员的同意。出版物中对金融经济学讨论系列的引用(除致谢外)应征得作者同意,以保护这些论文的试探性特征。 公司债券市场的互联互通 CELSO BRUNETTI MATTHEW CARL JACOB GERSZTENCHIARA SCOTTI CHAEHEE SHIN∗ 2024年4月 摘要 相互联系是否能提高市场质量?是的。 我们开发了一种替代性网络结构,即资产网络:若资产由相同投资者持有,则这些资产相互连接。我们使用几个大型数据集为债券市场构建资产网络。通过对COVID-19冲击和“坠落的天使”进行精心识别策略,我们发现,互联互通性在压力时期尤其能提升市场质量。我们的研究有助于关于金融市场互联互通角色争论的讨论,并显示出高度互联互通的企业债券能够实现风险共担,并且需要较低的风险补偿。 关键词:金融稳定,互联互通,机构投资者,大数据 JEL 分类编号:C13,C55,C58,G1 1. 引言 “互联互通”这一概念在金融危机(GFC)期间变得流行。市场和机构之间的联系以及金融危机对实体经济的影响使互联互通成为焦点。事实上,互联互通现在已成为监管框架的一部分。1互联性是一个复杂的概念:互联性过少(稀疏网络)可能会阻碍市场运作,而互联性过多(密集网络)可能会加剧冲击的影响。本文的目标是研究互联性与市场质量之间的联系。 我们选择公司债券市场作为我们的沙盒。这个市场在近年来显著增长,代表了公司部门重要的资金来源。2它主要由机构投资者主导,这使得我们能够绘制出最大市场参与者之间如保险公司和互助基金等的联系图。与股票市场相比,企业债市场的流动性和市场功能一直受到广泛的审视,这导致相关文献的迅速发展(见,)。博亚尔琴科等人,2021;迪克-尼尔森和罗西,2019;特瑞比和肖(Trebbi and Xiao),2019). 最后,由 于COVID-19大流行,2020年3月企业债券市场经历了重大中断(参见,哈达德和穆尔,2021因此,研究互联互通如何在不同时期(包括平静时期和困境时期)与市场质量相关联,特别具有信息价值。 本文中,我们开发了一种替代和补充性的网络结构——资产网络,该网络反映了传统投资组合相似性网络的概念。这种新的网络结构在资产层面进行构建,其理念是,如果资产被同一投资者持有,则这些资产之间存在相互联系。 传统投资组合相似度网络捕捉了由于重叠投资组合产生的溢出效应:两个具有相似投资组合的金融机构相连,因为对其中一个金融机构的冲击会通过以下方式对另一个金融机构产生反响: 1互联互通是金融稳定委员会用来指定全球系统性重要银行(G-SIBs)的标准之一。在美国,互联互通也被金融稳定监管委员会(FSOC)用于指定非银行系统性重要金融机构(SIFIs)。2截至2023年第四季度,总额已超过15万亿美元——见美国财务账户。 他们的共同资产持有(见,Caccioli 等人,2015). 相比之下,我们的网络结构能够捕捉到由多个金融机构持有的资产之间的联系。我们网络的重点在于资产,而非金融机构。研究资产网络具有根本性的重要性,原因如下。首先,它使我们能够研究金融资产之间的相互关联如何与资产特定的特征(如流动性和波动性)以及更广泛的市场质量联系起来。其次,关于机构资产定价的文献越来越多;我们的网络结构提供了一种新的视角来研究由多个机构持有的资产——我们的资产网络——如何影响定价过程。这在分析大投资者持有的企业债券框架中尤其相关。第三,资产相互关联性提供了一个与众不同的视角来理解金融资产之间的联系,与相关性分析形成对比。Diebold and Yılmaz(2014) 以及比奥等(2012根据收益率的方差-协方差矩阵构建资产网络。我们的网络根据资产是否由共同投资者持有来建立边,因此可能更准确,因为它不需要估计收益分布的任何矩(见,阿达米克等人,2017). 最后,传统的重叠投资组合网络强调金融机构,更适合基于实体的监管方法,而我们的资产网络可能对基于活动的监管方法提供有用的参考。3 我们首先关注企业债券市场的相互关联性,利用汤森路透eMAXX数据库中丰富的信息,该数据库包含机构投资者-债券-年-季度级别的企业债券持有数据。我们构建了一个企业债券网络,并使用余弦相似度来衡量其相互关联性。正如预期的那样,我们发现大型企业发行的债券是许多投资者投资组合的一部分,构成了我们网络的核心,而较小的债券发行者则构成了外围——这意味着只有少数投资者持有这些债券。我们还匹配了企业债券的相互关联性指标与TRACE数据库,该数据库具有关于企业债券交易量、流动性和波动性的证券级数据。 新的相互联系构建和我们的数据复杂性使我们能够使用丰富的面板回归分析来研究相互联系与传播之间的联系, 流动性以及公司债券的波动性。我们发现,资产的相互关联性越高——即该资产属于许多投资者的投资组合——其利差越低,流动性越高。这一结果突显了,正如预期的那样,分布在多个投资组合中的公司债券需要较低的风险补偿,并且流动性更高。然而,这种关系受到市场条件的影响。我们通过面板数据分位数回归,在控制债券特征的同时,探讨了相互关联性的异质效应,在整个响应变量(利差、流动性和波动性)的条件分布中。我们发现,当金融资产处于压力之下时,即资产的利差和流动性处于其条件分布的上尾时,我们刚刚强调的关系更强。总的来说,更高的相互关联性在正常市场条件下(平均效应)与较低的利差和波动性以及更高的流动性相关联,而当市场处于困境时(如分位数回归所示),这些结果更为显著。4 虽然到目前为止的分析记录了相互关联与市场质量措施之间的联系,但我们感兴趣的是确定因果关系。也就是说,我们感兴趣的是了解更高的相互关联性是否能缩小利差,增加流动性,以及平息波动性。这是一个基本问题。一方面,艾伦和盖尔(2000)开发出一个模型,该模型中完整的网络(高度互联)可以通过风险分担减轻冲击的影响,因此对金融稳定性有益。另一方面,Acemoglu et al.(2015) 表明,如果冲击过大,高度互联会传播冲击,导致金融系统更加脆弱。COVID-19疫情爆发代表了一次大规模的外部冲击。随后哈桑等(2023),我们将受疫情影响的公司发行债券与不受疫情影响的公司的债券区分开来。我们发现,当受疫情影响的公司发行的债券与不受影响的公司发行的债券高度互联互通时,这种冲击的影响会被减轻。无效输入暴露于冲击——分散程度降低、流动性增加。我们的研究结果指出,互联互通促进了风险共享,并且总的来说对债券市场有益。 为了证实这些结果,我们还观察了“堕落的天使”:从投资级降级为高收益的债券。我们选择了具有相似特征和信用评级为BBB-(投资级类别中的最低信用评级)的债券。在下一个时期,只有其中一些债券被降级。由于我们在此练习中考虑的债券具有相似的特征,因此,在考虑的短期时间窗口内,堕落的天使和非堕落的天使之间的分化可能是外生的——分析只考虑了降级前后的两个时期。5我们的研究结果表明,一个“堕落天使”之间相互关联性一个标准差增加,显著降低了利差并增加了流动性。 总体而言,我们的研究证实了更高程度的互联互通与市场质量呈正相关。此外,当市场条件发生变化时,互联互通与市场质量之间的联系也会随时间变化。重要的是,这种联系在市场困境时期更为强烈。最后,在大型负面冲击袭击金融市场(如COVID-19)和发生重大企业事件(如堕落天使)时,互联互通尤为重要。在这些危机情况下,通过风险共享,互联互通促进了市场运作。 我们的论文对文献的几个分支做出了贡献。首先,我们为相互联系文献做出了贡献。在金融领域,网络已经通过三种主要技术进行映射:(i)相关网络,其中金融机构之间的边基于公开数据(如资产回报率)的方差-协方差矩阵的估计(见,比奥等,2012;Diebold and Yılmaz,2014); (ii) 物理网络,其中边捕捉交易对手之间的合约协议,例如银行间交易(参见,Brunetti et al.,2019);及(iii)共同持股网络,投资者如果持有相似的投资组合,则相 互连接(见,Caccioli 等人,2015;格林伍德等,2015;Cetorelli等人。,2023在本文中,我们提出了一种映射金融网络的新方法,该方法反映了重叠投资组合的概念,我们将其称为资产网络或投资者相似性网络与我们的方法相似,Antón 和Polk(2014) 连接共同基金通常持有的股票。他们的目标是研究共同所有权如何影响 截面回报率相关性。我们的关注点反而在于网络结构及其属性。我们感兴趣的是全面理解新网络的互联互通以及它在时间和不同市场条件下的演变。事实上,我们的目标是提供一个关于金融网络的新颖且替代性的映射。 其次,我们与基于制度需求的资产定价的崭新文献建立联系。该文献中的一条主线研究了在资产定价中中介机构的作用,例如在……哈达德和穆尔(2021) 以及他等。(2017). 另一方面,文献研究探讨了制度的作 用股东在资产定价中,特别是在机构投资者构成作为潜在状态变量在债券市场的企业中。例如,本-大卫等人(2021) 展示了机构投资者持股集中度上升如何影响股票波动性和价格低效。李和余(2022) 与债券流动性相关,并且李和余(202 1) 以及Bretscher等人(2022分析机构投资者构成与公司债券市场质量之间的关系。Corell 等人(2023) 亦需考察欧洲企业债券以了解便利收益如何因不同机构投资者的需求而异 。总体而言,该文献追溯至基于需求的资产定价方法。科伊恩和优戈(2019). 我们通过表明资产的相互关联性在公司债券市场中扮演着重要角色,为此新兴领域做出了贡献。 最后,我们将与最近关于金融稳定性的文献相关联,这些文献试图确定高度互联性是金融系统的脆弱性还是优点。文献中存在不同的观点,从艾伦和盖尔(2000),认为相互联系是一种美德,到更近期的实证研究发现了金融联系和资产重叠持有的证据,表明这是一种传染或火灾销售机制( )艾伦等人,2012;杜阿尔特和埃森巴赫,2021;法拉托等,2021;格林伍德等,2015在两者对立观点之间,许多最近的研究探讨了传染和风险分担之间的非单调权衡、网络互联的社会最优性以及一种类型的网络优于另一种类型的条件(,)。阿cemoglu 等人。,2015;Cabrales等人,2017;Elliott等人,2014,2021;戈夫曼,2017在其他因素中)。我们的结果 提供了因果效应的证据:互联互通提高了市场质量。 论文结构如下。第2描述了我们新颖的网络方法,展示了基于投资者相似性资产网络的构建模块。部 分3总结了我们在实证研究中使用的大量数据。第4描述了我们在分析中使用的相应措施。第5解释了回归框架及其结果,包括分位数回归的结果。第6研究考查了网络互联性及市场质量之间的因果关系。章节7结论。 2. 网络方法 有多种建立金融网络的方法。三种主要的方法可以简要描述如下: (i) 约束网络,这些网络建立在公开数据(例如资产回报)协方差矩阵的估算基础上(参见,比奥等,2012;Diebold and Yılmaz,2014);6(ii)物理网络,它反映