AI智能总结
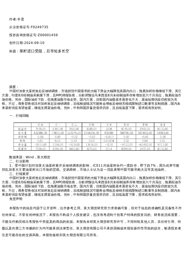
作者:蓝天祥从业资格证号:F3058578投资咨询资格证号:Z0000895创作日期:2024.09.10标题:煤炭进口高位稳步增长煤炭价格震荡运行 一、市场行情观点 1.操作建议 动力煤产业链企业应充分利用期货期权进行价格风险管理,在无量成交的背景下密切关市场和交易交割规则的完善,把握入市机会。 焦煤产业链企业应充分利用期货进行价格风险规避和市值管理实践,应在规范制度与交易策略方面加强设计与实践探索。 焦炭产业链应充分利用期货进行价格风险规避和市值管理实践,应在规范制度与交易策略方面加强设计与实践探索。 2.市场驱动力 煤炭行业在煤炭市场价格形成机制和煤矿产能储备制度实施指引下,按照国家发改委确定的市场煤价合理区间运行的具体要求,明确煤电将承担保障电力安全和调节功能重要作用的发展定位,明确“下限保煤、上限保电”的煤电价格改革机制定位。在行业内持续增产保供稳价成效显著,持续提升政府、电厂、煤企和流通环节储备能力建设和煤矿产能储备的政策导向下,特别是煤炭由“增产保供稳价”转向“稳产保供”,伴随2024年电煤中长期合同签订工作通知的发布和煤电容量电价机制、煤矿产能储备制度的发布实施。发挥煤炭、煤电兜底保障作用。 叠加8月份进口煤炭4584.4万吨同比增长3.4%;煤炭先进产能占比超八成新型能源体系加快构建;截至8月31日国能新疆能源“疆煤外运”增长71.3%;中国神华新一期外购煤价格上涨8元/吨。伴随国民经济稳步发展用电量需求的增长、迎峰度夏的即将结束和煤炭增产增供保供形式的有效落实,动力煤供消将处于宽平衡格局的延续。 9月10日起唐山主流钢厂对焦炭采购价再次调降50-55元/吨。 截至9月5日当周沿海八省电厂日耗为241.2万吨,周环比下降1.23%,库存下降42.1万吨,周环比下降1.22%;存煤可用天数14.1天,周环比下降0.2天;内地17省电厂日耗下降63.8万吨,周环比下降0.76%;日耗较上周下降2.80万吨,周环比下降0.74%,可用天数较上周持平。 截至8月15日,纳入电力行业燃料统计的发电集团燃煤电厂本月累计发电量同比增长0.5%,本年累计发电量同比下降1.1%。燃煤电厂耗煤量本月累计同比下降0.6%,本年累计同比下降2.4%。燃煤电厂煤炭库存高于去年同期435万吨,库存可用天数较上年同期增加1.2天。 二、期现货行情回顾 三、煤炭行业要闻 1.煤炭先进产能占比超八成新型能源体系加快构建 9月10日人民日报信息显示:8月27日12时28分,山西电网光伏出力首次突破2000万千瓦,创历史新高,占全省用电负荷的63.9%。火电机组收到预测信息,主动调低负荷,给新能源让出空间,全天电网安全稳定运行。 产煤大省新能源和清洁能源装机占比达47.8%,这是山西着力推进能源革命综合改革试点的一个缩影。 煤炭先进产能占比达82%,在役智能化采掘工作面占全国的43%;“十四五”前3年能耗强度累计下降10.9%,降幅居全国前列,绿色发展迈出新步伐。 2.截至8月31日国能新疆能源“疆煤外运”增长71.3% 9月10日新疆日报信息显示:国家能源集团新疆能源化工有限公司今年“疆煤外运”达1466.8万吨,同比增长71.3%。发挥集团“疆煤外运”一体化供应优势,国能新疆能源持续巩固拓展延伸煤炭外销市场,今年开辟出多条“疆煤外运”新路径。据统计,今年1月至8月,国能新疆能源煤炭产量达6069万吨。 3.8月份进口煤炭4584.4万吨同比增长3.4% 9月10日国家海关总署发布数据信息显示:2024年8月份,我国进口煤及褐煤4584.4万吨,同比增长3.4%;1-8月,我国进口煤及褐煤34162.1万吨,同比增长11.8%。 4.中国神华新一期外购煤价格上涨8元/吨 9月10日我的钢铁信息显示:2024年9月9日18时起,中国神华外购煤黄骅港Q5500、Q5000、Q4500外购煤价格分别为841元/吨、753元/吨和655元/吨,较上一期分别上涨0元/吨、8元/吨和8元/吨。 中国神华外购煤巴图塔Q5500、Q5000、Q4500外购煤价格分别为652元/吨、557元/吨和456元/吨,较上一期分别下跌5元/吨、0元/吨和0元/吨。 【碳酸锂】 作者:张明月从业资格证号:F3080273投资咨询资格证号:Z0018558创作日期:2024-09-10 标题:中汽协:8月新能源汽车销量为110万辆,同比增30% 摘要: 9月10日,天津市人民政府办公厅印发《天津市加力支持消费品以旧换新工作实施方案》,方案提出到2024年底更新购置新能源公交车1000辆以上。9月10日,中汽协数据显示,8月,新能源汽车产销分别完成109.2万辆和110万辆,同比分别增长29.6%和30%。 一、行情回顾 根据上海有色金属网数据显示,9月10日SMM电池级碳酸锂指数价格72311元/吨,环比上一工作日上涨204元/吨;电池级碳酸锂7.07-7.42万元/吨,均价7.245万元/吨,环比上一工作日上涨200元/吨;工业级碳酸锂6.74-6.91万元/吨,均价6.825万元/吨,环比上一工作日上涨200元/吨。 期货市场方面,今日主力合约LC2411收盘价至72150于上一个交易日下行1000元/吨(-1.37%)。 二、多空因素 1.天津:到2024年底更新购置新能源公交车1000辆以上 9月10日,天津市人民政府办公厅印发《天津市加力支持消费品以旧换新工作实施方案》,其中提到,支持新能源公交车及动力电池更新。按照《交通运输部财政部关于印发〈新能源城市公交车及动力电池更新补贴实施细则〉的通知》明确的补贴范围、补贴标准等规定,进一步细化操作流程和管理要求,指导相关区和新能源公交车运营企业制定方案、筹措资金,开展新能源公交车及动力电池更新。更新车龄8年及以上的新能源公交车,每辆车平均补贴8万元;更换动力电池,每辆车补贴4.2万元。新能源公交车动力电池更换工作应在确保整车安全的前提下实施,新能源公交车运营企业、动力电池更换服务提供商应遵循“谁主张、谁负责;谁更换、谁负责”的原则,严格落实安全主体责任。此外,方案中提到,到2024年底,更新购置新能源公交车1000辆以上,更换新能源公交车动力电池100套以上,报废更 新个人乘用车40000辆以上,置换更新个人乘用车30000辆以上,以旧换新电动自行车40万辆左右,更新居民室内老旧供暖设施10万户左右。 2.中汽协:8月新能源汽车销量为110万辆,同比增30%9月10日,中汽协数据显示,8月,新能源汽车产销分别完成109.2万辆和110万辆,同比分别增长29.6%和30%,新能 源汽车新车销量达到汽车新车总销量的44.8%。1-8月,新能源汽车产销分别完成700.8万辆和703.7万辆,同比分别增长29%和30.9%,新能源汽车新车销量达到汽车新车总销量的37.5%。 3.海关总署:前八个月我国汽车出口同比增长22.2% 9月10日,海关总署发布数据显示,8月我国汽车出口61.0万辆,价值409.4亿元;前8个月,我国出口汽车40934万辆,价值5408.4亿元,同比增长22.2%;我国进口汽车47.8万辆,减少1.8%,价值1936.1亿元,同比下降6.6%。三、观点总结 供给方面,目前伴随着下游材料厂排产的上升和传动销售旺季的到来,部分锂盐厂对9月下游需求有一定信心,碳酸锂产量依然维持高位。但是目前由于锂盐价格整体下行,材料厂备库意愿依然不强,因此尽管排产上行带动了交易量的小幅回暖,但是市场总体依然偏冷清,碳酸锂库存依然处于高位且去库困难。 需求方面,根据上海有色调研显示,9月磷酸铁锂企业开工情况持续向好,部分中型磷酸铁锂企业在近期排产较为可观。伴随着“金九银十”传统销售旺季的到来,叠加多省市对“以旧换新”政策的加码,市场对9月、10月电动汽车的销售情况语气较为乐观。储能方面,市场目前对中美两国下半年整体的并网进程预期较为乐观。尽管需求预期乐观,但是供过于求的格局短期内恐难以扭转。 总体来看,在供需双增的背景下,短期内碳酸锂供大于求的市场格局难以扭转,叠加目前碳酸锂累计库存仍处于高位且去库困难,碳酸锂价格可能仍将维持偏弱运行。 免责声明: 本报告中的信息均源于公开资料,仅作参考之用。英大期货研究所力求准确可靠,但对于信息的准确性及完备性不作任何保证。不管在何种情况下,本报告不构成个人投资建议,也没有考虑到个别客户特殊的投资目的、财务状况或需要,不能当作购买或出售报告中所提及的商品的依据。本报告未经英大期货研究所许可,不得转给其他人员,且任何引用、转载以及向第三方传播的行为均可能承担法律责任。英大期货有限公司不承担因根据本报告操作而导致的损失,敬请投资者注意可能存在的交易风险。本报告版权归英大期货有限公司所有。 英大期货有限公司 地址北京市东城区建国门内大街乙18号院1号楼英大国际大厦二层官网www.ydfut.com.cn客服4000188688