
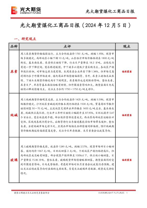
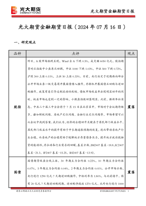
一、研究观点 二、市场信息 尿素 1、郑商所数据:7月15日尿素期货仓单数量1068张,有效预报75张,合计1143张,较上一交易日持平。 2、7月15日国内各地区小颗粒尿素现货价格(元/吨):山东2290,+10;河北2270,+0;安徽2290,-20。 纯碱&玻璃 1、郑商所数据:7月15日纯碱期货仓单数量2658张,有效预报量2119张,合计4777张,较上一交易日增加201张;玻璃期货仓单数量716张,较上一交易日下降261张。 2、 3、卓创数据:7月15日全国浮法玻璃均价1540.51元/吨,日环比下降18.45元/吨。 三、图表分析 全部图表数据来源:iFind、光大期货研究所 资源品团队研究成员介绍 •张笑金,光大期货研究所资源品研究总监,长期专注于白糖产业研究。多次参与郑州商品交易所大型课题、中国期货业协会系列丛书撰写工作。连续多年在期货日报、证券时报最佳期货分析师评选中荣获“最佳农产品分析师”称号。多次荣获郑州商品交易所白糖高级分析师称号,2023年荣获郑州商品交易所白糖资深高级分析师。 期货从业资格号:F0306200期货交易咨询资格号:Z0000082 •张凌璐,英国布里斯托大学会计金融学硕士学位,现任光大期货研究所资源品分析师,负责纯碱、尿素等期货品种研究工作,数次参与中国期货业协会、郑州商品交易所大型项目及课题,并连续多年在期货日报、证券时报等权威媒体、郑州商品交易所评选中获奖。2023年荣获郑州商品交易所纯碱资深高级分析师、尿素高级分析师等荣誉称号。 期货交易咨询资格号:Z0014869 期货从业资格号:F3067502 •孙成震,光大期货研究所资源品助理分析师,云南大学金融硕士,主要从事棉花、棉纱等品种基本面研究、数据分析等工作。 期货从业资格号:F03099994 免责声明 本报告的信息均来源于公开资料,我公司对这些信息的准确性、可靠性和完整性不作任何保证,也不保证所包含的信息和建议不会发生任何变更。我们已力求报告内容的客观、公正,但文中的观点、结论和建议仅供参考,并不构成任何具体产品、业务的推介以及相关品种的操作依据和建议,投资者据此作出的任何投资决策自负盈亏,与本公司和作者无关。