
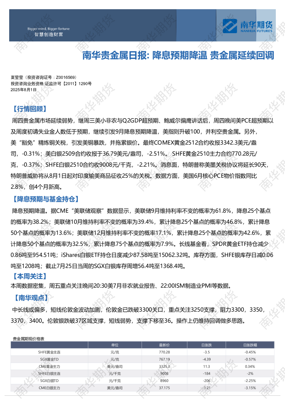
贵金属3月报 降息预期修正贵金属延续回调趋势 一、行情回顾与展望 研究员: 陈婧期货从业证号:F03107034投资咨询从业证号:Z0018401:010-68569793:chenjing_qh1@chinastock.com.cn 2月,贵金属整体而言仍然承压。伦敦金由2065美元附近开启下跌行情,月内一度跌至1984.7低点,当前反弹至2030美元附近,月跌幅0.34%。伦敦银延续区间震荡,交易重心在23.5-22美元区间,月内曾短暂下破22关口,后快速修复,月跌幅1.56%。 联系人: 王露晨期货从业证号:F03110758:021-65789259:wangluchen_qh@chinastock.com.cn 资料来源:同花顺iFinD银河期货 内盘方面,受汇率等因素影响,沪金表现相对抗跌,2月内交投于485-478.5元区间,月跌幅0.04%;沪银同样抗跌,月内交投于6000-5760元区间,跌幅1.2%,从内外盘白银的价格关系来看,内盘白银的价格仍处于相对高位,主要原因在于国内光伏行业带动白银工业需求、白银库存持续下降等。 资料来源:同花顺iFinD银河期货 资料来源:同花顺iFinD,银河期货 2月,贵金属交易的主线逻辑在于市场对降息开启时点的押注进一步推后,持续向现实修正。继1月之后,美国的经济基本面仍显示出较强韧性、且通胀表现超预期,无论是1月的美联储会议纪要还是大部分美联储官员的发言,基调整体偏鹰。在这种背景下,市场将5月开启降息的预期推迟至6月,对今年降息次数的押注由之前较激进的6次下降为3次,认为年底将仅降息至4.5%-4.75%区间。相应地,美元指数和10年美债收益率延续1月的反弹态势,进一步走至11月以来的高位:美元指数在102.9-105间偏强震荡,月中一度上探至105附近,后回吐部分涨幅,回调至104上下;10年美债收益率则由3.8%开始持续上行至4.3%附近,实际收益率也由1.7%上行至2%。另外,人民币汇率在2月表现疲软,主要交投于7.17-7.2区间,主要原因在于美元指数的反弹和国内市场情绪仍待改善。这些因素都压制了贵金属的表现,令贵金属在今年以来的偏下的交易区间震荡运行。 资料来源:同花顺iFinD,银河期货 资料来源:CME,银河期货 展望后市,我们认为贵金属将在3月延续偏弱震荡的走势。当前时点,美国经济整体仍偏强运行:1月CPI和PPI整体超预期,新增就业人数大幅增加的同时,职位空缺数量上升、劳动供给下降,带来薪资水平的的大幅上升;此外,地缘冲突仍然扰动能源价格,对于通胀持续回落也有一定压力。这些因素表明距离2%通胀目标的“最后一公里”并不平坦。相应地,美联储对于降息传达出较为谨慎的态度,市场预期回调,认为6月可能开启降息,且认为2024年将有3次降息,和美联储间的分歧逐渐消失,因此美元和美债收益率短期仍然不乏支撑,也就令贵金属压力仍存。 综上所述,对于3月的贵金属行情,我们预计仍将以承压、偏弱震荡为主。结合技术面,我们认为伦敦金将主要位于2010-2060美元震荡,如果下破2010美元,金价则有依次向2000、1970回落的可能。伦敦银看22-25美元区间震荡,如果下破22美元,则有向21.7、20.7回落的可能。沪金相应看在477-486元区间震荡,如果下破则 看向475、471,沪银看5800-6000元,如果下破则依次看向5750、5650。 二、宏观面因素 1.美国经济基本面 美国2月的宏观数据整体偏强,CPI和PPI整体都超过预期,就业数据也颇为亮眼,服务业和制造业PMI都处于景气区间,在指向美国经济具有韧性的同时,也增加了市场对于通胀反弹的担忧。 从物价表现看,继12月之后,美国1月的综合CPI和核心CPI增速再次高于预期,1月综合CPI同比增速从12月的3.4%降至3.1%,高于2.9%的市场预期;核心CPI同比3.9%,与12月相同,同样高于3.7%的市场预期。季调环比方面,CPI增速为0.3%,核心CPI增速略升至0.4%。近期CPI超预期的原因主要系居住成本意外强劲,能源服务、教育和通信、娱乐以及非家用食品价格环比增速的加快也弱化了通胀同比的降幅。在1月CPI数据强于预期的情况下,市场纠正了过度激进的降息预期,当前市场对于降息的交易越来越趋近美联储12月公布的点阵图,降息3次、75bps成为基准情形。 往后看,居住租金带来的通胀的持续性存疑,主要是Zillow租金指数后续呈震荡下行趋势,同时房价指数同比放缓的趋势也并未改变;但除住房外的核心通胀或将因美国薪资增速较高等原因而仍然表现顽固。另外,需要注意的是,1月的CPI也可能因为“假期后效应”和权重调整等原因而存在较大“噪音”,后续仍需保持观察。 资料来源:同花顺iFinD银河期货 资料来源:同花顺iFinD银河期货 和美国1月CPI相呼应的是同样超预期的PPI数据,美国1月PPI同比涨0.9%,略低于前值1%,但高于预期0.6%,1月PPI环比增0.3%,高于预期0.1%和前值-0.1%。而美国1月核心PPI的涨势则更强劲,同比上涨2%,高于预期1.6%和前值1.8%,核心PPI环比则涨0.5%,远高于预期0.1%和前值0%。PPI的上涨同样主要由服务拉动,最终需求服务环比增长0.5%,为去年7月以来的最大增幅,推动1月的整体PPI数据走高。 资料来源:同花顺iFinD银河期货 从劳动力市场看,新增就业仍表现强劲,且劳动供给仍低于预期,岗位空缺数也再次反弹,就业数据整体指向美国劳动力市场热度不减。1月新增非农就业35.3万人,远高于市场预期的18.5万人,主要是因为服务业就业表现强劲(服务业中的商业服务、医疗保健和运输仓储业为主要贡献项,1月分别新增7.4万、11.2万和1.6万),且12月就业数据也大幅上修约16万人,11月上修约0.9万人;失业率则持平前期为 3.7%,不及市场预期3.8%,劳动参与率也持平前期为62.5%,不及预期62.8%。在劳动力市场景气度较高的情况下,美国时薪环比增速升至0.6%,高于市场预期的0.3%和前值0.4%,时薪同比增速升至4.5%,高于市场预期和前值4.1%。总体来说,1月的美国劳动力市场展现出相当韧性,往后看,考虑到劳动力供给下降,职位空缺回升,名义薪资增速或暂时难以快速回落,这有可能对通胀粘性形成支撑,令美联储对于降息保持谨慎态度。 资料来源:同花顺iFinD银河期货 资料来源:同花顺iFinD银河期货 2.美国金融系统的流动性和银行信贷 随着本轮美联储快速加息,美国银行的存款利率和联邦利率之差持续拉宽,大量资金从银行流向美国货币市场基金市场,逐渐造成银行间流动性的紧张,在高利率环境下,仍需警惕金融系统出现风险事件对市场造成冲击。 截至2月21日,美国货币市场基金总资产为6.009万亿美元,继2月初货币市场基金规模首次破6亿关口后便稳定维持在该水平之上,较3月下旬爆发银行危机前增加约20%,较去年3月加息前增加约31%。截至2月21日当周,美国所有联储银行贷款总额为1698亿,较上周-0.5%。联储银行主要使用新工具BTFP融资贷款,BTFP从一周前的1648亿美元下降至1642亿美元,由历史高点回落,一个原因是之前BTFP贷款利率约为4.88%,比准备金余额利率低约52个基点,银行可以进行无风险套利,但随着美联储1月24日宣布BTFP贷款利率将上升至“不低于”准备金余额利率,这种无风险套利交易实际上已经结束。另外,美联储提供的贴现窗口一级贷款规模由上周的26.0亿美元减少为23.8亿美元;其他信贷担保自23年11月底降低为0,主要是因为FDIC偿还了从美联储处的借款。 另外,高企的利率水平使得美国经济压力和银行系统的压力持续累积、仍具有脆弱性,二季度以来美国商业银行信贷总体处于小幅收紧状态,截至2月7日,美国所有商业银行信贷为17.39万亿,较上周-17亿、约-0.1% ,较银行危机爆发前3月15日的信贷下降1769亿、约-1%。去年二季度以来美国商业银行信贷总体处于小幅收紧状态,银行信贷总量同比自23年7月起持续处于负区间,其中,对工商业的收紧速度最快、影响最大——工商业信贷同比已于23年10月转负,房地产和消费信贷的受到的影响稍低,但同比增速也持续处于下行之中。 资料来源:Bloomberg,银河期货 资料来源:Bloomberg,银河期货 除此之外,也需要注意美联储本轮的缩表引发其逆回购(RRP)账户中存放的“冗余流动性”快速降低,自2022年6月起,美联储启动本轮缩表,美联储直接持有证券总规模由缩表开始时的8.50万亿下降为当前的7.08万亿美元,逆回购账户的规模随之快速下降至当前8751亿的水平,较上周再度减少24亿美元,预计将在今年二季度被消耗完毕,届时如果美联储仍继续缩表,将直接引起银行储备金账户的减少,令金融市场流动性收紧,因此美联储有可能在二三季度左右开始放缓或停止缩表。(具体缩表和金融市场间的联动机制详见专题报告《美国宏观系列一:美联储的缩表机制与影响探究》) 资料来源:Bloomberg,银河期货 三、贵金属基本面 1.黄金供需 (1)供需平衡表 根据世界黄金协会,2023年全球黄金供给为4899吨,较2022年增加3.1%。主要系回收金数量增加拉动。黄金总需求4448吨,较2022年下降5.3%,主要是投资用金需求下降,另外,尽管央行购金需求略下降至1037吨,但和2022年的历史最高点仅相差45吨,占整体黄金需求的23%,而2021年这一占比仅有11%。整体而言,2023年黄金的供需处于较宽松的状态。 资料来源:世界黄金协会银河期货 另外,根据中国黄金协会,2023年我国的黄金供需情况如下: (1)2023年国内原料黄金产量为375.155吨,同比增长0.84%,其中黄金矿产金297.258吨,有色副产金77.897吨。此外,进口原料产金144.134吨,因此 全国共生产黄金519.289吨,同比增长4.31%。 (2)2023年全国黄金消费量1089.69吨,与2022年同期相比增长8.78%。其中,黄金首饰706.48吨,同比增长7.97%;金条及金币299.60吨,同比增长15.70%;工业及其他用金83.61吨,同比下降5.50%。消费数据显示在金价上涨的背景下,国内对于黄金饰品和投资品的消费热情持续高涨。 资料来源:Wind银河期货*2019年仅公布黄金总产量 (2)黄金ETF和CFTC持仓 2月,SPDR黄金持仓净减少24.2吨至826.9吨,黄金投机性净多头持仓从14.8万张合约减少至2月20日的14万张合约,整体亦指向当前市场情绪偏空。 资料来源:同花顺iFinD银河期货 (3)央行购金 世界黄金协会报告23年全球央行净购金量达1037吨;此外,自22年11月起,我国央行连续15个月购金,1月再增持黄金9.95吨,当前达到2245.36吨, 占总储备资产的比例为4.2%。 这波央行购金潮主要和当前世界经济政治状况存在高度不确定性、全球掀起去美元化浪潮等因素有关,各国央行、尤其是发展中国家的央行需要寻求更具安全性的资产。从长期来看,央行的持续购金或将为金价提供支撑、进一步提升黄金的价格中枢。 资料来源:世界黄金协会同花顺iFinD银河期货 2.白银供需 (1)供需平衡表 根据世界白银协会最新公布的预测,2023年全球白银供给量为31166吨,同比减少2%,主要系矿产银减少所致。白银需求量为35551吨,同比减少10%,其中,工业用银、尤其是光伏用银需求增幅显著,但由于去年印度对白银的报复式消费难以为继,银首饰和银器的用银需求同比大幅下降。尽管总需求下降,但白银的供需缺口预计仍达4386吨,和过去十年相比,这种短缺程度仍是较为罕见的,预计明年白银库存将延续今年的情形,持续处于低位。 图表34白银供需平衡表 资料来源:世界白银协会银河期货 资料来源:同花顺iFinD银河期货 (