登录
注册
回到首页
AI
搜索
发现报告
发现数据
发现专题
研选报告
定制报告
VIP
权益
发现大使
发现一下
行业研究
公司研究
宏观策略
财报
招股书
会议纪要
seedance2.0
低空经济
DeepSeek
AIGC
大模型
当前位置:首页
/
其他报告
/
报告详情
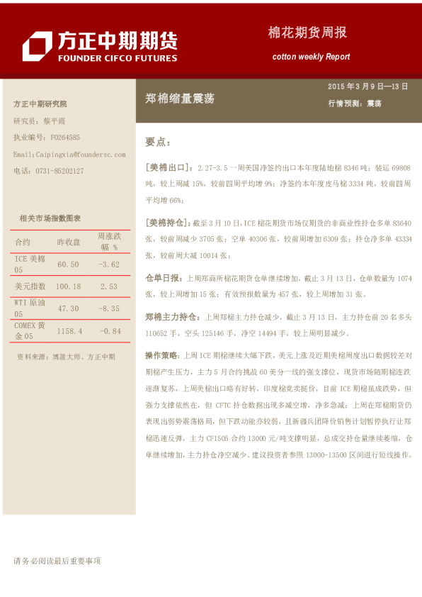
棉花期货周报:郑棉缩量震荡 建议观望为主
2016-10-22
辛君
英大期货
巡***
你可能感兴趣
棉花月报:郑棉低位震荡,建议观望为主
五矿期货
2024-08-02
银河期货棉花日评:4月进口棉花43万吨,郑棉缩量震荡
银河期货
2013-05-15
棉花日报:郑棉继续下跌,建议观望为主
银河期货
2017-06-05
棉花日报:郑棉增仓上涨,建议观望为主
银河期货
2017-04-26
银河棉花棉纱周报:郑棉纱缩量震荡,郑棉震荡偏弱
银河期货
2017-08-25