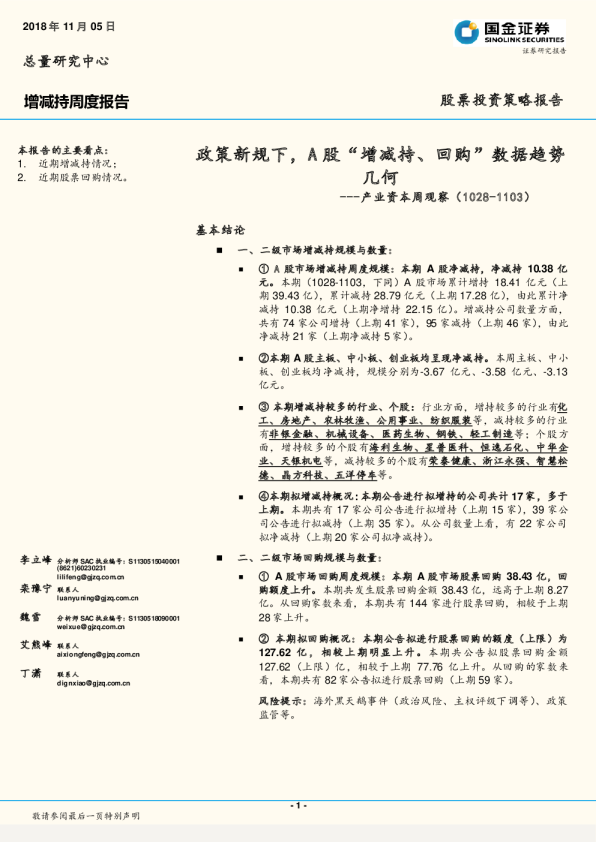
AI智能总结
北交所策略专题报告 北交所周观察:减持新规落地,北交所保留特色制度下新增防范绕道减持等要求 2024年05月26日 ——北交所策略专题报告 北交所研究团队 诸海滨(分析师) 赵昊(分析师) zhuhaibin@kysec.cn 证书编号:S0790522080007 zhaohao@kysec.cn 证书编号:S0790522080002 《多年深耕光刻胶领域,助力光刻胶国产化重要力量—新三板公司研究报告》-2024.5.24 《PCR材料供应哈曼,三大领域优质客户订单增加—北交所信息更新》-2024.5.23 《专注GPU算力服务,立足AI模型算法驱动盈利增长—新三板公司研究报告》-2024.5.21 北交所修订减持指引,保留现有特色制度下新增防范绕道减持等要求 2024年5月24日,证监会发布《上市公司股东减持股份管理暂行办法》、《上 市公司董事、监事和高级管理人员所持本公司股份及其变动管理规则》,减持制度是资本市场的一项重要基础性制度,此次修订是自“国九条”后的上市新规、量化交易新规发布后,关于完善资本市场措施的另一新规发布,《减持管理办法》将原有的规范性文件上升为规章意义重大。为落实中国证监会《关于加强上市公司监管的意见(试行)》等文件要求,进一步规范股份减持行为, 北交所修订了《北京证券交易所上市公司持续监管指引第8号——股份减持和持股管理》。北交所在充分考虑创新型中小企业特点基础上,新增防范“绕 道减持”、严格规范大股东减持等要求,同时保留了现有减持制度特色。具体看,主要修订内容包括:一是落实防范绕道减持要求(新增离婚、法人或非法人终止、分立等方式减持后相关方持续共同遵守减持限制);二是强化实控人、大股东、董事会秘书责任(要求上市公司董秘每季度检查股东减持及披露 情况,发现违法违规的及时报告);三是取消过程性披露要求(删除时间过 相关研究报告 半、计划过半的过程性披露要求,减少与权益变动披露的重叠);四是优化违法违规不得减持的规定(对一般大股东减持仅从自身违规角度予以限制);五是规定敏感期交易限制(根据上位规则缩减限制时间,删除上市公司控股股东、实控人敏感期交易限制)。整体来看,本次《减持指引》的完善意义重 大,减持规则体系更加清晰有层次,有助于打击违规减持维护市场信心,也将引导上市公司管理层更加专注于公司的长期发展,提升上市公司的整体质量,构建良好的市场生态,夯实市场长期稳定基础。 北证A股整体PE估值维持21X左右,日均成交额回升到44亿元 本周,科创板、创业板整体PE估值有所回落,其中科创板整体PE由37.39X 回落到36.18X,创业板整体PE由30.70X回落到29.84X,北证A股整体PE有所回升,由20.74X回升到20.89X。从流动性表现来看,北证A股日均换手率回升到3.79%,科创板日均换手率1.92%,创业板日均换手率4.87%。指数来看,沪深300、创业板、科创50和北证50指数本周有所下跌,北证50指数PETTM32X。 2024年新上市公司首日涨幅均值103%,万达轴承打新冻资1377.48亿元 2023年1月1日至2024年5月24日,86家上市企业(本周无公司上市)的 发行市盈率均值为16.86X、中值为15.99X;首日涨跌幅均值为61.69%,首日涨跌幅中值为33.32%,2024年9家上市公司首日涨幅均值103%。万达轴承北交所IPO打新冻资1377.48亿元,获配比例0.07%。 本期1家公司终止审核,8家公司审核信息更新至已问询 按最新审核状态分类,2024年5月20日-2024年5月24日更新信息:东昂科 技、春晖仪表、豪钢重工、太湖远大、格林司通、捷瑞数字、珠海鸿瑞和金苑种业8家公司更新审核状态至已问询;宇迪光学公司更新审核状态至终止。 风险提示:政策落地不达预期风险、数据统计误差风险、宏观环境风险 北交所研究 北交所策略专题报告 开源证券 证券研究报 告 目录 1、北交所修订减持指引,保留现有制度下新增防范绕道减持等要求3 2、北交所市场表现:北证A股整体PE估值维持在21X左右4 3、北交所上市情况:2024年新上市公司首日涨幅均值103%5 4、北交所IPO审核一览:本期春晖仪表、豪钢重工等8家更新问询8 5、风险提示8 图表目录 图1:北证A股整体PE估值维持在21X左右4 图2:北证A股本周日均成交额44亿元(+44.78%)4 图3:北证A股本周日均换手率3.79%(+1.03pcts)4 图4:北证50指数PETTM32X5 图5:北证50指数报784.07点,周度下跌0.80%5 图6:沪深300、创业板指和科创50指数周度下跌5 图7:2023年初至今86家上市企业的发行市盈率均值为16.86X7 图8:2023年初至今86家上市企业的首日涨跌幅均值为61.69%,首日涨跌幅中值为33.32%7 表1:《减持管理办法》将原有的规范性文件上升为规章3 表2:《北京证券交易所上市公司持续监管指引第8号——股份减持和持股管理》主要修订5项内容3 表3:2023年1月1日到2024年5月24日北交所共有86家企业新发上市5 表4:近期申报企业财务信息(更新时间:2024.5.20~2024.5.24)8 1、北交所修订减持指引,保留现有制度下新增防范绕道减持等要求 2024年5月24日,为贯彻落实《国务院关于加强监管防范风险推动资本市场高质量发展的若干意见》《关于加强上市公司监管的意见(试行)》,证监会发布 《上市公司股东减持股份管理暂行办法》(以下简称《减持管理办法》)、《上市公司 董事、监事和高级管理人员所持本公司股份及其变动管理规则》(以下简称《持股变动规则》),自发布之日起施行。减持制度是资本市场的一项重要基础性制度,此次修订是自“国九条”后的上市新规、量化交易新规发布后,关于完善资本市场措施的另一新规发布,意义重大。《减持管理办法》共三十一条,总体保持了《减持规定》的基本框架和核心内容,将原有的规范性文件上升为规章,并针对市场反映的突出问题完善了相关内容。 序号项目内容 表1:《减持管理办法》将原有的规范性文件上升为规章 1严格规范大股东减 持 2有效防范绕道减持 明确控股股东、实际控制人在破发、破净、分红不达标等情形下不得通过集中竞价交易或者大宗交易减持股份;增加大股东通过大宗交易减持前的预披露义务;要求大股东的一致行动人与大股东共同遵守减持限制。 要求协议转让的受让方锁定六个月;明确因离婚、解散、分立等分割股票后各方持续共同遵守减持限制;明确司法强制执行、质押融资融券违约处置等根据减持方式的不同分别适用相关减持要求;禁止大股东融券卖出或者参与以本公司股票为标的物的衍生品交易;禁止限售股转融通出借、限售股股东融券卖出等。 3细化违规责任条款明确对违规减持可以采取责令购回并向上市公司上缴价差的措施, 列举应予处罚的具体情形。 资料来源:证监会官网、开源证券研究所 为落实中国证监会《关于加强上市公司监管的意见(试行)》等文件要求,进一步规范股份减持行为,北交所修订了《北京证券交易所上市公司持续监管指引第8号——股份减持和持股管理》(以下简称《减持指引》)。北交所在充分考虑创新型中小企业特点基础上,新增防范“绕道减持”、严格规范大股东减持等要求,同时保留了现有减持制度特色。具体看,主要修订内容包括:一是落实防范绕道减持要求;二是强化实控人、大股东、董事会秘书责任;三是取消过程性披露要求;四是优化违法违规不得减持的规定;五是规定敏感期交易限制。整体来看,本次《减持指引》的完善意义重大,减持规则体系更加清晰有层次,有助于打击违规减持维护市场信心,也将引导上市公司管理层更加专注于公司的长期发展,提升上市公司的整体质量,构建良好的市场生态,夯实市场长期稳定基础。 序号项目内容 表2:《北京证券交易所上市公司持续监管指引第8号——股份减持和持股管理》主要修订5项内容 1落实防范“绕道减 持”要求 2强化实控人、大股东、董事会秘书责任 在规则中新增离婚、法人或非法人终止、分立等方式减持后相关方持续共同遵守减持限制;明确司法强制执行、融资融券违规处置、赠与等继续遵守减持规定;要求大股东通过协议转让、大宗交易减持股份的,受让方在受让6个月内不得减持受让股份;明确大股东、董监高不得融券卖出,禁止限售股融券卖出。 要求上市公司实控人、董监高、大股东规范、理性、有序实施减持,充分关注上市公司及中小股东利益;要求上市公司董秘每季度检查股东减持及披露情况,发现违法违规的及时报告。 3取消过程性披露要求删除时间过半、计划过半的过程性披露要求,减少与权益变动披露的重叠,避免重复披露及过程性信息 披露过多等问题。 4优化违法违规不得减 持的规定 对控股股东、实控人、董监高减持,从自身和上市公司违规两个层面予以限制;对一般大股东减持仅从自身违规角度予以限制。 5规定敏感期交易限制将《北京证券交易所股票上市规则(试行)》中敏感期交易限制相关规定移至《减持指引》。根据上位规 则缩减限制时间,删除上市公司控股股东、实控人敏感期交易限制。 资料来源:北交所官网、开源证券研究所 2、北交所市场表现:北证A股整体PE估值维持在21X左右 本周,科创板、创业板整体PE估值有所回落,其中科创板整体PE由37.39X回落到36.18X,创业板整体PE由30.70X回落到29.84X,北证A股整体PE有所回升,由20.74X回升到20.89X。 图1:北证A股整体PE估值维持在21X左右 40.00 35.00 30.00 25.00 20.00 15.00 10.00 5.00 0.00 北证A股创业板科创板 2024.5.172024.5.24 数据来源:Wind、开源证券研究所 从流动性表现来看,北证A股本周(2024.5.20-2024.5.24)日均成交额44.26亿元,较上周上涨44.78%。北证A股本周日均换手率有所上升,达3.79%(+1.03pcts); 科创板本周日均换手率1.92%(+0.16pcts);创业板本周日均换手率4.87%(+0.48pcts)。注:换手率为区间换手率(算术平均)。 图2:北证A股本周日均成交额44亿元(+44.78%)图3:北证A股本周日均换手率3.79%(+1.03pcts) 60.0 50.0 40.0 30.0 20.0 10.0 0.0 4.29~4.305.6~5.105.13~5.175.20~5.24 北证A股日均成交额(亿元) 6 5 4 3 2 1 0 4.29~4.305.6~5.105.13~5.175.20~5.24 北证A股日均换手率(%)科创板日均换手率(%)创业板日均换手率(%) 数据来源:Wind、开源证券研究所数据来源:Wind、开源证券研究所 从北证50指数来看,北证50指数本周整体下跌,北证50指数PETTM31.61X。从几大指数涨跌幅表现来看,沪深300、创业板指、科创50指数本周有所下跌。截至本周(2024.5.24),北证50指数报784.07点,较上周收盘价下跌0.80%; 沪深300指数报3,601.48点,较上周收盘价下跌2.08%;科创50指数报727.21点,较上周收盘价下跌3.61%;创业板指指数报1,818.56点,较上周收盘价下跌2.49%。 图4:北证50指数PETTM32X 120035 110030 100025 900 80020 70015 2023/1/3 2023/1/13 2023/2/1 2023/2/13 2023/2/23 2023/3/7 2023/3/17 2023/3/29 2023/4/11 2023/4/21 2023/5/8 2023/5/18 2023/5/30 2023/6/9 2023/6/21 2023/7/3 2023/7/13 2023/7/25 2023/8/4 2023/8/16 2023/8/28 2023




