登录
注册
个人信息
我的订单
我的报告豆
我的优惠券
我的笔记
我的阅读
我的收藏
我的下载
我的上传
我的订阅
在线客服
退出登录
回到首页
AI
搜索
发现报告
发现数据
发现专题
专题报告
专题百科
研选报告
定制报告
VIP
权益
发现大使
发现一下
行业研究
公司研究
宏观策略
财报
招股书
会议纪要
seedance2.0
低空经济
DeepSeek
AIGC
大模型
当前位置:首页
/
其他报告
/
报告详情
铁矿石周报:港存稍有去化,铁矿高位震荡
2024-05-13
韩倞
国投期货
赵小强
你可能感兴趣
国投安信期货铁矿石周报:港存继续去化,铁矿走势震荡
商贸零售
国投期货
2022-05-16
铁矿石周报:港存大幅下滑,铁矿高位震荡
商贸零售
国投期货
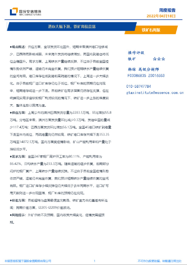
2022-04-18
铁矿石周报:港存大幅下降,铁矿高位震荡
商贸零售
安信期货
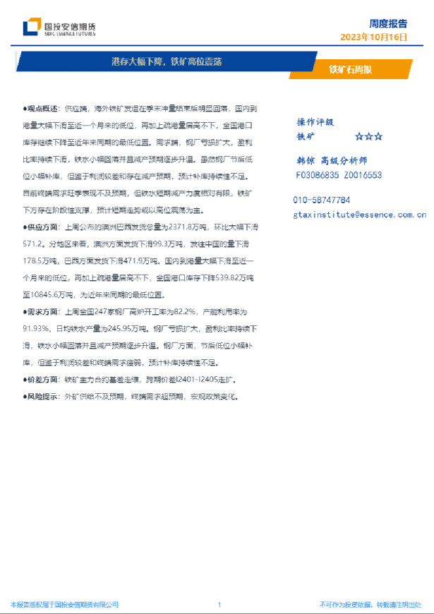
2023-10-17
铁矿石周报:港口库存去化,铁矿高位震荡
商贸零售
国投期货
2023-01-03
铁矿石周报:港存继续累增,铁矿偏弱震荡
商贸零售
国投期货
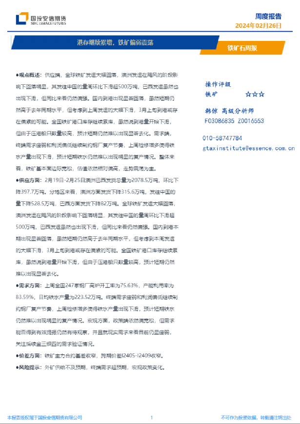
2024-02-26