
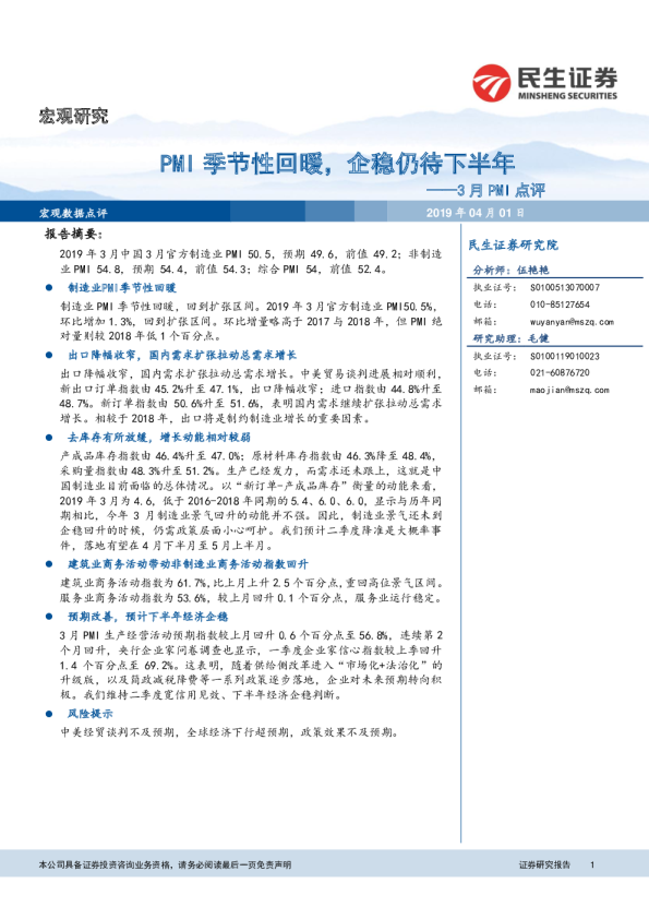
【华泰互联网】贝壳点评:一线城市迎季节性小阳春,持续反弹仍待观测 广深二手房成交量连续四周环比提升,分别站上周销1094套、2252套水平。 KMI指数周度数据环比改善:二手房>新房,一线>重点二线城市>其他城市(贝壳优势地区为1-2线城市)。本轮或为季节性反弹,持续恢复需要4月领先指标验证,以确定核心城市结束本轮二手房调整。 贝壳股价处于23年以来的2%分位,地产回暖态势、贝壳家装新城进展顺利,公司24年市场份额扩张。我们认为贝壳短期有较好反弹潜力,若4月数据一般,地产股价交易可能获利了结;若4月数据显示地产趋势见底反转,可继续持有贝壳(服务商有望跑赢地产大盘)。 【华泰地产组KMI指数】 根据截至3.10日的周度数据:二手房成交量KMI 50城环比回升至56.4,稳步站上荣枯线。对比新房:成交量KMI 50城平均换升值52.3。新房市场:一线、重点二线城市KMI分别为55.3、54.7,对比其他的50.9。二手房市场:一线、重点二线城市KMI分别为61.7、58.3,对比其他城市55.0。 贝壳详情请联系互联网团队:夏路路和丁骄琬 点此跳转:【华泰互联网】贝壳点评:一线城市迎季节性小阳春,持续反弹仍待观测