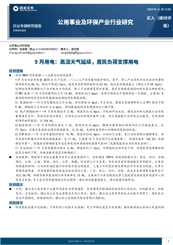
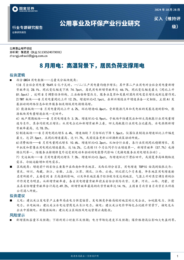
AI智能总结
本周(1.29-2.2)上证综指下跌6.19%,创业板指下跌7.85%。公用事业板块下跌2.20%,煤炭板块下跌0.44%,碳中和板块下跌9.55%,环保板块下跌12.26%。 12月全社会用电量总计8563.0亿千瓦时,同比增加10.0%;行业用电量总计7244.9亿千瓦时,同比增加11.1%,其中:第一产业用电量104.6亿千瓦时、同比增加9.8%,第二产业用电量5566.5亿千瓦时、同比增加8.3%,第三产业1573.8亿千瓦时、同比增加22.6%;城乡居民用电量总计1318.1亿千瓦时,同比增加4.2%。 31个省份中,用电量排名前十的省份为江苏、山东、广东、浙江、河北、内蒙、新疆、河南、四川、安徽;同比增速最高为新疆,达17.6%;最低为上海2.0%。31个省有15个省同比增速超过10%。 12月,用电总需求用电较前三月创新高,总计8555.0亿千瓦时,同比增加9.9%,环比增加12.1%。其中第一产业104.0亿千瓦时,占比1.2%;第二产业5626.0亿千瓦时,占比65.8%;第三产业1567.0亿千瓦时,占比18.3%;居民用电1258.0亿千瓦时,占比14.7%。受季节气候和节假日影响,第三产业和居民用电需求占比四季度逐月提高。 国际能源署报告下调绿氢预测,中国绿氢生产增速一枝独秀。近日,国际能源署(IEA)在《2023可再生能源:2028年分析和预测》报告(以下简称《报告》)中大幅削减未来5年新增风能、太阳能用于生产绿氢的预测,这意味着全球绿氢产量将低于此前预期。值得注意的是,《报告》下调了除中国以外所有地区的预测,中国是唯一增长速度可能接近宣布目标的市场,并且中国到2025年将占全球新增装机容量的70%。 南方能监局:扎实推动区域内绿证核发工作有序开展。为贯彻落实国家能源局关于绿证核发有关工作要求,近日,南方能源监管局赴广州电力交易中心开展现场指导,积极推进南方区域绿证核发工作。下一步,南方能源监管局将与电网企业、电力交易机构建立南方区域绿证核发工作协调机制,扎实推动区域内绿证核发工作有序开展。 美国对晶体硅光伏电池发起第二次双反日落复审调查。2024年2月1日,美国商务部发布公告,对进口自中国的晶体硅光伏电池(无论是否组装入模块)发起第二次反倾销和反补贴日落复审调查。与此同时,美国国际贸易委员会(ITC)对进口自中国的晶体硅光伏电池发起第二次反倾销和反补贴日落复审产业损害调查,审查若取消现行反倾销和反补贴措施,在合理可预见期间内,涉案产品的进口对美国国内产业构成的实质性损害是否将继续或再度发生。利益相关方应于2024年3月4日前向美国国际贸易委员会提交回复意见,并最晚于2024年4月10日就该案回复意见的充分性向美国国际贸易委员会提交评述意见。 火电板块:动力煤价淡季仍然有可能下探至突破长协价上限。建议关注业绩对市场煤价暴露度较高的火电企业,如华电国际、浙能电力、华能国际、皖能电力等。核电板块:建议关注核电龙头企业中国核电。环保板块:建议关注灵活性改造中全负荷脱硝环节龙头企业青达环保。 电力板块:新增装机容量不及预期;下游需求景气度不高、用电需求降低导致利用小时数不及预期;电力市场化进度不及预期;煤价维持高位影响火电企业盈利;补贴退坡影响新能源发电企业盈利等。 环保板块:环境治理政策释放不及预期等。 内容目录 1.行情回顾4 2.每周专题7 3.行业数据跟踪9 3.1煤炭价格跟踪9 3.2天然气价格跟踪11 3.3碳市场跟踪12 4.行业要闻12 5.上市公司动态13 6.投资建议14 7.风险提示15 图表目录 图表1:本周板块涨跌幅4 图表2:本周公用行业细分板块涨跌幅4 图表3:本周环保行业细分板块涨跌幅4 图表4:本周公用行业涨幅前五个股5 图表5:本周公用行业跌幅前五个股5 图表6:本周环保行业涨幅前一个股5 图表7:本周环保行业跌幅前五个股5 图表8:本周煤炭行业涨幅前五个股5 图表9:本周煤炭行业跌幅前五个股5 图表10:碳中和上、中、下游板块PE估值情况6 图表11:碳中和上、中、下游板块风险溢价率6 图表12:12月三产、城乡居民用电量和增速统计7 图表13:1~12月三产、城乡居民累计用电量和增速统计7 图表14:12月用电量排名前十省份(亿千瓦时)7 图表15:1~12月用电量排名前十省份(亿千瓦时)7 图表16:12月各省用电量同比增速统计8 图表17:1~12月各省用电量累计同比增速统计8 图表18:2021~2023年用电需求及其同环比变化统计9 图表19:三产和居民用电需求占比同比变化统计9 图表20:欧洲ARA港、纽卡斯尔NEWC动力煤现货价9 图表21:广州港印尼煤库提价:Q550010 图表22:山东滕州动力煤坑口价、秦皇岛动力煤坑口价:Q550010 图表23:北方港煤炭合计库存11 图表24:ICE英国天然气价11 图表25:美国HenryHub天然气价11 图表26:欧洲TTF天然气价12 图表27:国内LNG到岸价12 图表28:全国碳交易市场交易情况(元/吨)12 图表29:分地区碳交易市场交易情况12 图表30:上市公司股权质押公告13 图表31:上市公司大股东增减持公告13 图表32:上市公司未来3月限售股解禁公告14 本周(1.29-2.2)上证综指下跌6.19%,创业板指下跌7.85%。公用事业板块下跌2.20%,煤炭板块下跌0.44%,碳中和板块下跌9.55%,环保板块下跌12.26%。从公用事业子板块涨跌幅情况来看,其他能源发电跌幅最大、下跌17.61%, 核电上涨2.03%,水电上涨0.80%,火电下跌-2.17%,风电下跌-7.21%,燃气下跌-8.03%,电能综合服务下跌-8.75%,热力服务下跌-11.94%,光伏下跌-13.49%。从环保子板块涨跌幅情况来看,综合环境治理跌幅最大、下跌20.15%,水务及水治理下跌10.56%,固废治理下跌10.98%,环保设备下跌14.68%,大气治理下跌19.37%。 图表1:本周板块涨跌幅 2% 0% -2% -4% -6% -8% -10% -12% -14% -16% 银煤公家食石交钢非农建建有汽通碳美纺机传医国房电基轻电商环计综社行炭用用品油通铁银林筑筑色车信中容织械媒药防地力础工子贸保算合会 事电饮石运 金牧装材金 和护服设 生军产设化制 零机服 业器料化输 融渔饰料属 理饰备物工 备工造售务 来源:iFind,国金证券研究所 图表2:本周公用行业细分板块涨跌幅图表3:本周环保行业细分板块涨跌幅 4% 3% 2% 1% 0% -1% -2% -3% -4% -5% -6% -7% -8% -9% -10% -11% -12% -13% -14% -15% -16% -17% -18% -19% 核水火风电电电电 燃电热光其气能力伏他综服能 合务源 服发 务电 0% -1% -2% -3% -4% -5% -6% -7% -8% -9% -10% -11% -12% -13% -14% -15% -16% -17% -18% -19% -20% -21% -22% 水务及水治理 固环大综 废保气合 治设治环 理备理境治理 来源:iFind,国金证券研究所来源:iFind,国金证券研究所 公用事业涨跌幅前五个股:涨幅前五个股——中国广核、国投电力、浙能电力、申能股份、国电电力;跌幅前五个股——聆达股份、德龙汇能、珈伟新能、晓程科技、北清环能。 环保涨跌幅前五个股:涨幅前一个股——中材节能;跌幅前五个股——上海凯鑫、盛剑环境、华控赛格、华宏科技、万德斯。 煤炭涨跌幅前五个股:涨幅前五个股——中国神华、潞安环能、山西焦煤;跌幅前五个股——安泰集团、ST大洲、安源煤业、辽宁能源、运煤能源。 图表4:本周公用行业涨幅前五个股图表5:本周公用行业跌幅前五个股 公用行业涨幅前五个股 5% 4% 4% 3% 3% 2% 2% 1% 1% 0% 中国广核国投电力浙能电力申能股份国电电力 0% -5% -10% -15% -20% -25% -30% 公用行业跌幅前五个股 聆达股份德龙汇能珈伟新能晓程科技北清环能 来源:iFind,国金证券研究所来源:iFind,国金证券研究所 图表6:本周环保行业涨幅前一个股图表7:本周环保行业跌幅前五个股 环保行业涨幅前一个股环保行业跌幅前五个股 14% 12% 10% 8% 6% 4% 2% 0% 中材节能 0% -5% -10% -15% -20% -25% -30% -35% -40% -45% -50% 上海凯鑫盛剑环境华控赛格华宏科技万德斯 来源:iFind,国金证券研究所来源:iFind,国金证券研究所 图表8:本周煤炭行业涨幅前五个股图表9:本周煤炭行业跌幅前五个股 煤炭行业涨幅前五个股 4% 0.0% 煤炭行业跌幅前五个股 安泰集团ST大洲安源煤业辽宁能源云煤能源 -5.0% 2%-10.0% -15.0% 0% 中国神华潞安环能山西焦煤陕西煤业未来股份 -20.0% -25.0% 来源:iFind,国金证券研究所来源:iFind,国金证券研究所 碳中和上、中、下游板块PE估值情况:截至2024年2月2日,沪深300估值为9.41倍(TTM整体法,剔除负值),中游-光伏设备、中游-风电设备、中游-电池设备、中游-电网设备、中游-储能设备板块PE估值分别为10.08、20.61、15.19、16.91、15.24, 上游能源金属板块PE估值为6.65,下游光伏运营板块、风电运营板块PE估值分别为16.68、17.18;对应沪深300的估值溢价率分别为0.07、1.19、0.61、0.80、0.62、-0.29、0.79、0.82。 图表10:碳中和上、中、下游板块PE估值情况 中游-光伏设备 中游-电网设备下游-光伏 中游-风电设备 中游-储能设备下游-风电 中游-电池设备 上游-能源金属沪深300 90 80 70 60 50 40 30 20 10 2022-02-02 2022-03-02 2022-04-02 2022-05-02 2022-06-02 2022-07-02 2022-08-02 2022-09-02 2022-10-02 2022-11-02 2022-12-02 2023-01-02 2023-02-02 2023-03-02 2023-04-02 2023-05-02 2023-06-02 2023-07-02 2023-08-02 2023-09-02 2023-10-02 2023-11-02 2023-12-02 2024-01-02 2024-02-02 0 来源:iFind,国金证券研究所 图表11:碳中和上、中、下游板块风险溢价率 10 中游-光伏设备 中游-储能设备 中游-风电设备 上游-能源金属 中游-电池设备 下游-光伏 中游-电网设备 下游-风电 8 6 4 2 0 -2 来源:iFind,国金证券研究所 中电联公布2023年12月全国社会用电量。 12月全社会用电量总计8563.0亿千瓦时,同比增加10.0%;行业用电量总计7244.9亿千瓦时,同比增加11.1%,其中:第一产业用电量104.6亿千瓦时、同比增加9.8%,第二产业用电量5566.5亿千瓦时、同比增加8.3%,第三产业1573.8亿千瓦时、同比增加22.6%;城乡居民用电量总计1318.1亿千瓦时,同比增加4.2%。 1~12月全社会用电量总计92241.1亿千瓦时,累计同比增加6.7%;行业用电量总计78717.2亿千瓦时,累计同比增加7.7%,其中:第一产业用电量1277.8亿千瓦时、累计同比增加11.5%,第二产业用电量60745.3亿千瓦时、累计同比增加6.5%,第三产业16694.2亿千瓦时、累计同比增加12.2%;城乡居民用电量总计1