AI智能总结
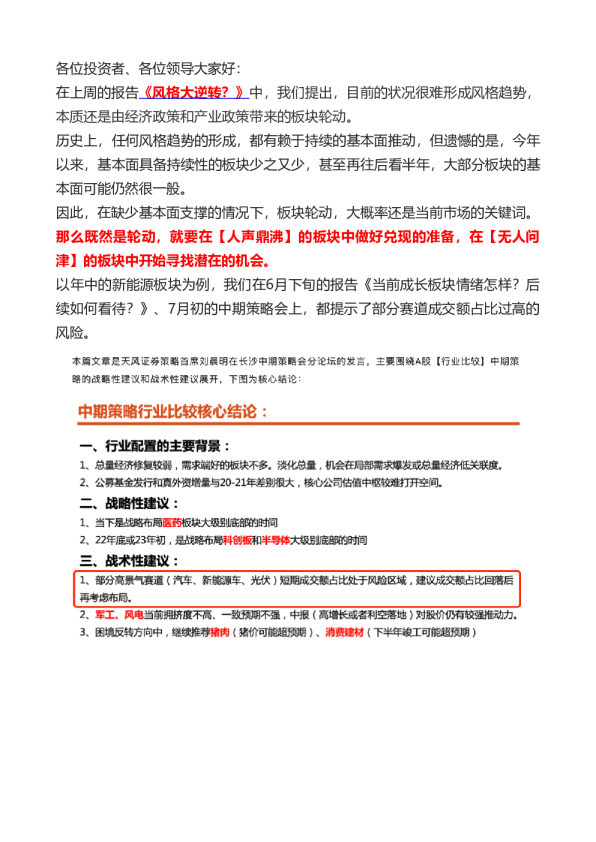
I N T U R B U LE NT I ME S,G OFO R T H E T O P LI NE 投资于增长以实现可持续的回报 AUTHORS 随着利率和竞争的加剧,传统的价值创造模式提高盈利能力的成本效益措施不能单独最大化投资组合的价值增长。领先的私募股权基金(PE)同时强调对收入增长的承销,这为未来的投资者提供了更高的回报潜力和更具吸引力,可持续的故事。在这个观点中,我们详细介绍了在动荡时期实现增长的选择。 乔纳斯·法格伦德·艾伦·马丁诺维奇RebeckaAxelssonWadmanFlorentNanseJackKuczmanskiRobertSiniakowicz 未来可能是什么持有私人权益 卡夫亨氏的股价与PE收购前的价值相比下跌了40%以上。 削减成本是一种重要而适当的工具,但伟大的PE公司将生长取向与成本效率并寻求发展可持续商业模式. PE行业以专注于提高效率和EBITDA增长而闻名,在过去十年中急剧扩张,管理资产(AUM)从2万亿美元 价值创造的力量--PEFIRM 到6万亿美元2010年至2020年。到2025年, AUM预计将再次翻倍,日食 我们认为公司应该利用动荡的时代。更不确定的外部环境通常会为具有强大战略增长计划的公司提供机会, 12万亿美元。PE公司控制着在各行各业雇用数百万人的公司,并且通常对其投资组合公司拥有多数控制权。在投资组合公司高管团队的合作下,他们可以快速实施变革并推动多种价值增长计划。与季度驱动的公开上市实体不同,PE不会受到短期负面发展的阻碍。 因此,可能比 稳定的环境。以下三个示例概述了优先考虑收入增长如何带来最大回报的机制。 尽管短期内可能会继续快速扩张,但PE行业仍面临挑战。公司的估值和长期生存能力取决于盈利能力和增长潜力,这凸显了在短期成本效益改善与维持长期收入增长之间取得平衡的重要性。 情景A:低利率和削减成本的方法 杠杆收购(LBO)是PE公司的一种常见投资策略。在杠杆收购中, 一家PE公司使用债务和股权来收购一家企业。例如,一家PE公司购买了一个目标 Historyhasshowthatignetingaportfoliocompany’stoplinemayharrivevalue.The2015KraftHeinzdealbyBerkshireHathawayand3GCapitalisawell-knownexampleofafailledcostefficient-centratePEtransaction.Thegoal 公司的10倍息税折旧及摊销前利润为100美元 1000美元,由60%的债务和40%的股权融资。在其所有权期间,PE公司首先使用成本效率将投资组合公司的年度绝对EBITDA增加9美元。后来,其新的成本效益的结果使公司的收入(收入)每年增长3%。成本效率促进了增长,但投资组合公司并未对战略性顶线增长计划进行进一步投资。 收购卡夫食品并将其与亨氏公司合并,交易价值约为$50billionandcausinglayoffsofroughly10%oftheircollectivestaff.However,layoffsandplantreductionscost the combined entity substantial expertise andhumancapital.Theselosses assumethesameentryandexitmultiples,thebusinesswouldbevaluedat$1,216uponexit.Inafive-yearwindowforexitanda4%annualinterestrateontheloan,thePEfirmcancompleteapproximately$450principalrepaymentsduetoavailablecashattheendofeachyear,generatinganinternalrateofreturn(IRR)of22%andmultipleoninvestedcapital(MOIC)of2.66onthisdeal.Figure1illustratesScenarioA. 可能导致卡夫亨氏公司的市场地位下降。有争议的法律调查也破坏了价值。 A2019华尔街日报分析发现,PE经理和公司管理层忽视了现有有机增长机会的潜力,这损害了交易前存在的强势地位。在裁员后的几周内,卡夫亨氏股价大幅下跌。到2018-2019, environment,whichreflectstheincreasedcostofborrowingandthedecreasedinvestorriskexperant.Therefore,inthisdeal,thePEfirmcompleterough$350ofprincipalrepaymentsonitsdebtbecauseithasavailablecashattheendofeachy内部收益率为16%,MOIC为2.13(见图2)。 情景B:高利率和削减成本的方法 但是这种策略在高利率环境中如何发挥作用?当利率很高时,方案A中强调削减成本的方法不够可靠。 假设情景A要素保持不变,这里的成本削减产生了9美元的EBITDA的绝对改善,并为3%的年收入增长打开了空间。在更高的利率环境中,更多的钱必须服务债务(年利率为7%),不能用于偿还本金。此外,由于持续的高利率,必须考虑保守的退出倍数下降到低于进入倍数的点。 与场景A相比,场景B中的交易具有相等的风险水平,但由于具有挑战性的宏观经济而产生较低的回报。场景B中的16%IRR在某些情况下可能被认为是可以接受的。但是,这至关重要 torecognizethatthisrepresentsthebasecase;investorswouldlikelybeinsatisfiedifthebasecasematerialized.Thisisconcerningbasedontheriskassociatedwiththisspecifictransaction. 此外,方案A和方案B都没有表现出任何推动顶线增长的有意努力,这凸显了投资组合公司在 由第1年开始的增长投资,其幅度为年度EBITDA的6%(见图3)。 Arawing-interest-rateenvironment.ScenarioCwilldemonstratehowstrategicinvestmentsintop-linegrowthcontributestoresponsiveandprospective,eveninthemanagingeconomics,preventingthedamage 使用这种方法,息税折旧摊销前利润将从 到第五年末100美元至135.60美元,导致退出企业价值为1220.40美元,该价值大于方案A(1,215.51美元)和方案B(1,093.96美元)。EBITDA的复合增长为投资组合公司提供了更高的退出价值,即使面对具有挑战性的高息支付,PE公司也可以提高其回报。这笔交易的回报是强劲的,内部收益率为20%,MOIC为2.45。 在方案B中,并将投资组合公司定位为更引人注目的退出策略。 情景C:高利率和顶线收入增长法 在所有这三种情况下,成本降低和效率提高都会成为等式的因素,因为成本削减和收入增长并不是相互排斥的;当合并后,它们会建立更强大的股权故事。在任何交易中,效率对于公司未来的成功至关重要,但重点是三种情况之间的主要区别。表1提供了所有三种情况及其相关信息的可视化。 在购买投资组合公司时,私募股权公司的最佳选择是制定一项以降低成本为中心的战略,同时有目的地将一些成本节约投资于顶级增长计划。 Inthisscenario’shigh-interest-rateenvironment,theupsideofthecourseoftheholdingperiodwillweightovertheincreasedinterestpayment.ThePEfirmstilltakesonacost-cuttingprograminThisscenario,butitfocusesondeploymentcutstorepursecompanyassetstowardgrowthinitiatives.Duringthisfive-yeardeal,thePEfirmstrategicreducecostsby$4.5peryear,enhancingEBITDAthroughconservativeyet 在方案A和B中,PE公司归零于 削减成本,并确定相对较少的增长机会。在情景C中,PE公司通过节省成本来创造机会,以建立动力,将节省下来的资金投资于增长努力,并在关键战略领域下注,以增强公司的退出价值。情景C还突出了一个成功的增长故事,并向未来的收购者提供了强烈的信号,即使在动荡的高利率环境中也是如此。 tacticalcuts.In year 2,the firm achieves revenuegrowthof5%and10%annualfortheremainingthreeyearsintheholdingperiod,whichisdriven 这些情景和策略是理论上的,因此过于简化。在现实中,PE公司很可能在持有期的过程中利用特定的整体策略。然而,当这种策略看起来有利时,他们仍然可以调整,同时仍然考虑风险因素和公司的盈利能力和定位。 确保可持续的一线增长和价值创造 在规划稳健回报时,PE公司可以考虑交易前和交易后的几个增长杠杆。通过进行增长尽职调查,公司可以实施专注于增长加速、可持续性作为杠杆和运营效率提高的计划。通过正确的执行,这些杠杆可以创造大量价值。 尽管以收入增长为中心的战略可能具有成本节约之外的潜力,但这种方法可能会带来挑战和招致ahigherrisk,whichmaydiscoursePEfirmsfrominvestmentinrevenue-growthopportunities.Thoughthisisavalidconcerns,itshouldnotdtractfromtheopportunityathand.Rather,theopportunitywarrantsamorecompriineddue 增长尽职调查:预期潜力 在尽职调查过程中,价值创造开始交易前。在此期间,私募股权投资公司必须预测其目标的未来增长潜力。这些信息将使他们开始为投资前增长战略奠定基础。 投资前阶段的努力。这确定了公司的商业案例可行性,并在持有期间确定了增长加速战略,确保了可持续的顶线增长和价值创造。 预测未来增长有两个关键点: 可持续增长的故事对于成功退出至关重要,因为未来的投资者将寻求投资仍有扩展空间的盈利公司。在当前的盈利能力和增长加速潜力之间取得平衡将传达公司业务案例中的实力,并向感兴趣的买家展示更高的退出估值。 1.现在和随着时间的推移,相对市场份额位置。PE公司需要意识 该行业的竞争动态、市场份额和竞争对手的优势和弱点,以便对目标如何适合这张照片形成一个强有力的观点。 D EFI NI N G T HE G R O W T H S TR AT EGY E A R LY I SES P EC I AL LY I M P O R TANT FO R T I ME - S EN S IT I V EI N V E S T MEN T S 2.目标相对于其满足客户购买需求的能力 竞争。如果目标提供了客户想要的可扩展的东西,PE公司的战略指导、运营专业知识、资本准入将使公司在投资组合中创造的价值成倍增加。 作为成功的尽职调查过程的一部分,提出正确的问题将触及上述两点。这些问题包括: 通过交易前尽职调查评估增长