
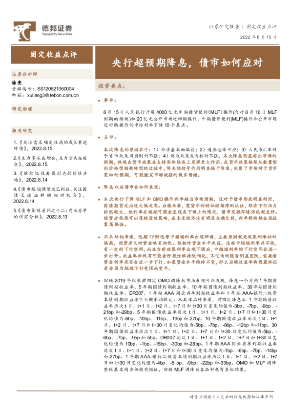
固定收益定期 是否降息,如何应对? 本周债市震荡走强,但势头相对过去几周有所减弱。本周债市震荡走强,10作者 证券研究报告|固定收益研究 2024年01月14日 年国开利率累计下行4.9bps至2.65%,10年国债持平于2.52%的低位。 城投利率小幅下行,二永利率基本保持平稳。总体来看,债市震荡略偏强,但势头相对于过去几周的快速走强有所减弱。 降息是短期债市走势的核心影响因素。下周一降息窗口再度来临,此前市场对降息预期已有较多交易。前期由于基本面走弱,通胀放缓以及货币政策对物价的关注,市场对降息给予较高预期,这也是从2023年12月中旬开始,利率快速下行的推动因素之一。但到本周后半段开始,市场对降息的不确定性再度提升,因而长端利率出现小幅反弹。那么下周降息是否落地,不同情况下,债市会如何演进呢? 从必要性和可行性来看,我们依然预计下周降息概率较大。当前基本面相对偏弱,2023年12月制造业PMI已经回落至49.0%。而通胀持续偏弱,以及资产价格的走弱,推升了真实利率,抑制了融资需求,这需要名义利率调降来缓解压力。而中央经济工作会议强调货币供给要与物价目标相一致之后,央行四季度货币政策委员会例会也要求推动物价回到合理水平,因而降低政策利率的必要性提高。另一方面,从可行性来看,在2023年9 月和12月银行存款利率两次调降之后,存款成本下降为贷款利率和政策利率下降创造了空间,而且也需要政策利率引导资金价格下行,否则存款利率参与存单等利差拉大,可能会加剧存款向理财、货基等产品的转移,导致存款压力进一步加大。同时,12月以来美元相对偏弱,汇率贬值压力减轻,国内货币政策宽松空间加大。因而从必要性和可行性来看,我们预计降息概率依然较大。 近几年市场对预期交易较为充分,这导致倘若降息落地并不意味着利率会继续下降,而是短期更多出现利多出尽的止盈情况。虽然降息对债市是利好,但从过去几年降息的经验来看,降息预期的交易往往在降息之前就已经体 现。2022年以来历次降息之前20个交易日,10年国债利率均有不同程度的下行,平均下行幅度在5bps左右。这显示降息预期一般在市场中提前反映。因而在降息落地之后,市场大多呈现出利多出尽,获利了解行情。2022年以来历次降息之后2-5个交易日,利率均出现见底回升行情。而对当前来说,在本周�之前20个交易日中,10年国债利率累计下行10bps左右,市场已经纳入了一定的降息预期。因而如果下周一降息落地,同样存在获利了结可能,市场利率或在下行之后小幅反弹。 除降息是否落地之外,影响利率走势的还包括降息幅度。下周一MLF与OMO续作将确定这两者是否会降息,以及降息幅度,而下下周一LPR利率的公布将确定1年和5年LPR的变化。当前在防空转压力之下,央行将资金价格保持在略高于政策利率水平,整体曲线斜率继续平坦。这意味着长端和短端利率的下行空间均取决于政策利率的变化,因而降息的幅度可能意味 着长端利率和短端利率中枢水平的下行幅度。 而如果降息预期落空,这也并非对市场利空,利率将继续处于下行通道中。虽然我们认为降息概率较大,但在政策落地之前这并非确定性事件。如果下周降息预期落空,从之前情况来看,这也并非对债市利空。我们总结2022年以来未能降息月份,MLF续作前后的10年期国债利率走势来看,在降息预期落空之后利率并未趋势性上升,反而在后续15个交易日左右出现 平均4bps左右的下降。这事实上是由于大的环境决定着降息是趋势,如果短期降息预期落空,则意味着后续降息预期强化,而且迟滞的降息可能需要更大的幅度,因而利率下行趋势则并不会发生变化,甚至可能强化。 降息影响的是利率变化节奏,而基本面决定的是趋势,债券利率依然在下行过程中。利率走势是由资金供需决定的,虽然短期货币政策节奏会影响资金供需,但货币政策也是以基本面为目标,基本面的走势同样决定着货币政 策的走势。因而货币政策可能影响债市节奏,但并不会产生趋势性影响。当前整体处于货币宽松周期中,降息是趋势,因而无论下周降息是否落地,都不改变利率下行趋势。区别在于如果降息落地,在前期市场已经较为集中的做多交易影响之下,市场可能会出现阶段性止盈行情,利率可能小幅反弹后下行。而如果降息不落地,那么降息预期继续存在,利率则将震荡下行。我们继续维持10年国债利率在1季度下行至2.4%附近的判断。风险提示:政策变化超预期,数据统计口径存在误差。 分析师杨业伟 执业证书编号:S0680520050001邮箱:yangyewei@gszq.com 相关研究 1、《固定收益点评:弱通胀下等待降息落地》2024-01- 13 2、《固定收益定期:存单供给放量,保险配债大增——流动性和机构行为跟踪》2024-01-13 3、《固定收益点评:平滑节奏,年末为何信贷未现扩张 —12月金融数据点评》2024-01-13 4、《固定收益专题:2024,地方去杠杆?》2024-01-13 5、《固定收益定期:1月理财规模恢复前景如何?》 2024-01-12 请仔细阅读本报告末页声明 内容目录 一、是否降息,如何应对?3 风险提示5 图表目录 图表1:真实利率偏高需要调降名义利率3 图表2:存款与存单利差拉大也需要调降资金价格3 图表3:降息前后10年期国债利率变化4 图表4:历次降息及10年期国债利率变化4 图表5:降息落空月份10年期国债利率变化5 一、是否降息,如何应对? 本周债市震荡走强,但势头相对过去几周有所减弱。本周债市依然保持强势,长端利率继续下行,10年国开利率累计下行4.9bps至2.65%,10年国债先下后上,最后持平于2.52%的低位。城投利率小幅下行,而3-5年二永利率基本保持平稳。1年AAA存单利 率小幅回落1.6bps至2.44%。总体来看,债市震荡略偏强,但势头相对于过去几周的快速走强有所减弱。这反映市场边际增量信息预期的变化。 目前来看,降息能否落地,以及落地幅度是短期对债市影响的重要因素。下周一降息窗口再度来临,此前市场对降息预期已有较多交易。前期由于基本面走弱,通胀放缓以及货币政策对物价的关注,市场对降息给予较高预期,这也是从2023年12月中旬开始, 利率快速下行的推动因素之一。但到本周后半段开始,市场对降息的不确定性再度提升,因而长端利率出现小幅反弹。那么下周降息是否落地,不同情况下,债市会如何演进呢? 从必要性和可行性来看,我们依然预计下周降息概率较大。当前基本面相对偏弱,2023年12月制造业PMI已经回落至49.0%。而通胀持续偏弱,以及资产价格的走弱,推升了真实利率,抑制了融资需求,这需要名义利率调降来缓解压力。而中央经济工作会议 强调货币供给要与物价目标相一致之后,央行四季度货币政策委员会例会也要求推动物价回到合理水平,因而降低政策利率的必要性提高。另一方面,从可行性来看,在2023 年9月和12月银行存款利率两次调降之后,存款成本下降为贷款利率和政策利率下降创造了空间,而且也需要政策利率引导资金价格下行,否则存款利率参与存单等利差拉大,可能会加剧存款向理财、货基等产品的转移,导致存款压力进一步加大。同时,12月以来美元相对偏弱,汇率贬值压力减轻,国内货币政策宽松空间加大。因而从必要性和可行性来看,我们预计降息概率依然较大。 图表1:真实利率偏高需要调降名义利率图表2:存款与存单利差拉大也需要调降资金价格 企业中长贷同比多增 一般贷款加权平均利率(CPI同比计算,右轴) 亿元,6MMA领先6个月,% bps 80007 60006 5 4000 4 2000 3 0 2 -20001 -40000 2016-032017-112019-072021-032022-11 200 1年AAA存款与1年工行存款利率之差 1年AAA存款与3年工行存款利率之差 150 100 50 0 -50 -100 -150 2018-112020-112022-11 资料来源:Wind,国盛证券研究所资料来源:Wind,国盛证券研究所 近几年市场对预期交易较为充分,这导致倘若交易降息并不意味着利率会下降,而是更多出现利多出尽的止盈情况。虽然降息对债市是利好,但从过去几年降息的经验来看,降息预期的交易往往在降息之前就已经体现。2022年以来历次降息之前20个交易日, 10年国债利率均有不同程度的下行,平均下行幅度在5bps左右。这显示降息预期一般在市场中提前反映。因而在降息落地之后,市场大多呈现出利多出尽,获利了解行情。2022年以来历次降息之后2-5个交易日,利率均出现见底回升行情。而对当前来说,在本周�之前20个交易日中,10年国债利率累计下行10bps左右,市场已经纳入了一定的降息预期。因而如果下周一降息落地,同样存在获利了结可能,市场利率或在下行之后小幅反弹。 图表3:降息前后10年期国债利率变化 2023/08/15 2022/08/15 2024/1/15 2023/6/13 2022/1/17 bps,降息前后10年期国债利率变化15 10 5 0 -5 -10 -15 -20 T-20T-16T-12T-8T-4TT+4T+8T+12T+16T+20 资料来源:Wind,国盛证券研究所 除降息是否落地之外,影响利率走势的还包括降息幅度。下周一MLF与OMO续作将确定这两者是否会降息,以及降息幅度,而下下周一LPR利率的公布将确定1年和5年LPR的变化。虽然各政策利率调降方向一致,但幅度并不完全相同。从以往利率调降经 验来看,对债市的影响更多是降息的动作,而非降息幅度。但具体情况需要结合具体环境分析,当前在防空转压力之下,央行将资金价格保持在略高于政策利率水平,整体曲线斜率继续平坦。这意味着长端和短端利率的下行空间均取决于政策利率的变化,因而降息的幅度可能意味着长端利率和短端利率中枢水平的下行幅度。 图表4:历次降息及10年期国债利率变化 政策�台后第 政策利率调降幅度(bps) 10年期国债利率累计变化(bps) 一个交易日 OMO MLF 1年LPR 5年LPR T+0变化 T+1变化 T+3变化 T+5变化 T+10变化 T+20变化 2019/11/05 -5 -5.00 -3.99 -1.89 -4.04 -12.11 -12.08 2019/11/18 -5 -5 -5 -3.62 -6.12 -6.06 -4.80 -2.93 -5.01 2020/02/03 -10 -17.01 -13.81 -15.40 -20.60 -10.04 -25.04 2020/02/17 -10 -10 -5 2.97 0.33 2.26 -5.11 -12.03 -18.73 2020/03/30 20 0.52 -1.91 -2.36 -8.64 -4.32 -7.45 2020/04/15 20 20 10 -1.36 -3.15 3.29 -0.24 -5.82 14.85 2022/01/17 10 10 10 5 -0.75 -5.20 -6.64 -11.84 -6.79 3.65 2022/08/15 10 10 5 15 -7.65 -10.01 -15.47 -14.22 -11.67 -5.97 2023/06/15 10 10 10 10 3.04 -0.78 0.47 5.73 -3.12 -4.90 2023/08/15 10 15 10 0 -4.53 -5.63 -5.73 -6.48 -0.62 4.13 平均 -3.34 -5.03 -4.75 -7.02 -6.95 -5.66 最大值 3.04 0.33 3.29 5.73 -0.62 14.85 最小值 -17.01 -13.81 -15.47 -20.60 -12.11 -25.04 资料来源:Wind,国盛证券研究所 而如果降息预期落空,这也并非对市场利空,利率将继续处于下行通道中。虽然我们认为降息概率较大,但在政策落地之前这并非确定性事件。如果下周降息预期落空,从之前情况来看,