AI智能总结
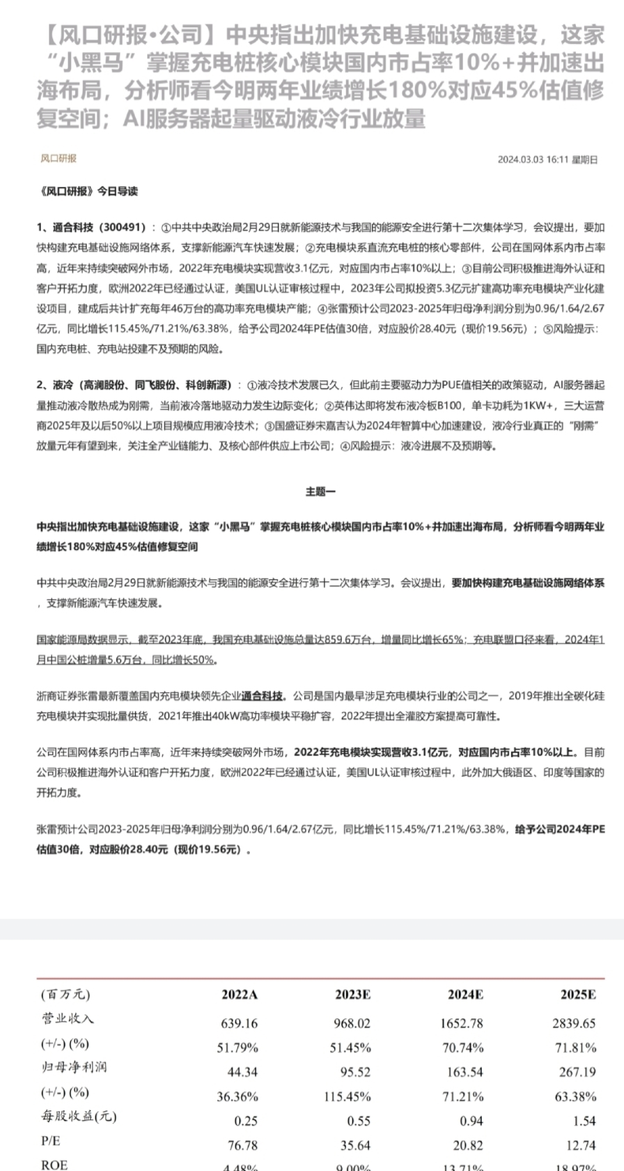
2024年1月9日 孙然电力设备与新能源行业研究助理S150012207002718721956681sunran@cindasc.com 陆嘉敏汽车行业首席分析师S150052206000113816900611lujiamin@cindasc.com 武浩电力设备与新能源行业首席分析师S1500520090001010-83326711wuhao@cindasc.com 证券研究报告 公司研究 2024年1月9日 报告内容摘要: 车载电源:集成化+800V大势所趋,ASP有望进一步提升。乘新能源东风,车载电源及电驱市场保持快速增长,市场逐步形成第三方供应及主机厂自制格局,随着集成化+800V加速渗透,头部供应商ASP有望进一步提升。1)目前,电驱动市场集成化已成大势所趋,随着深度集成化的进行,系统性能方面有望进一步提升,三合一、多合一产品占比有望逐步提升;2)随着消费者对快充性能的需求,800V车型有望加速渗透,其车载电源、电驱系统需要增加耐压性能。高压、高功率密度电源+驱动产品占比有望进一步提升,相关产品平均售价有望提升。 量价齐升带动持续增长,液冷超充模块有望开拓新增长点。1)公司顺应高压化+集成化趋势,800V技术实现了与新能源汽车产业的深度融合,公司800V车载集成电源和电驱动产品已获得小鹏、阿利昂斯集团等定点;公司三合一、多合一产品发展较快,有望实现单个车型供应价值量提升。2)公司持续拓展海外市场,已向海外知名车企Stellantis集团实现车载电源集成产品的量产发货,有望实现公司业务快速增长。3)公司开发液冷充电模块产品,有望随着高压车型的渗透,为公司业务增长贡献新增长动力。 收盘价(元)35.5252周内股价波动区间(元)34.82-62.00最近一月涨跌幅(%)-5.96总股本(亿股)4.21流通A股比例(%)7.44总市值(亿元)149.52 盈利预测与投资评级:我们预计公司2023-2025年归母净利润为4.3、6.4、8.6亿元,同比增长45%、50%、35%,23-24年PE为35/23倍,我们选择通合科技、英搏尔、汇川技术作为可比对象,考虑到公司是第三方车载电源龙头,竞争壁垒较高,首次覆盖,给予“买入”评级。 风险因素:原材料供应短缺风险;原材料涨价风险;海外需求下滑风险;公司新业务产能扩张不及预期;行业竞争加剧风险。 信达证券股份有限公司CINDA SECURITIES CO.,LTD北京市西城区闹市口大街9号院1号楼邮编:100031 目录 公司核心聚焦..............................................................................................................................6一.厚积薄发,第三方车载电源龙头地位稳固........................................................................71.1深耕电源领域近二十年,第三方车载电源龙头地位稳固..........................................71.2业绩快速增长,规模效应逐步体现.............................................................................101.3募投项目:改善产能区域布局与技术创新并举.........................................................13二.车载电源:集成化+800V大势所趋,ASP有望进一步提升..........................................142.1乘新能源东风而起,第三方供应及主机厂自制并行................................................142.2集成化+800V大势所趋,第三方供应商有望受益....................................................18三.量价齐升带动持续增长,液冷超充模块有望开拓新增长点..........................................223.1顺应行业产品高压化趋势,产品不断升级................................................................223.2集成化成果丰硕,产研深度结合................................................................................233.3液冷充电模块有望开辟新增长点................................................................................25四.盈利预测、估值与投资评级..............................................................................................28五.风险因素.............................................................................................................................29 图表目录 请阅读最后一页免责声明及信息披露http://www.cindasc.com 4图表1:公司发展历程...........................................................7图表2:公司领导团队背景.......................................................7图表3:公司股权结构...........................................................8图表4:公司主要产品...........................................................8图表5:公司新能源汽车零部件产品配套的主要车型.................................9图表6:2018-2023Q3公司营业收入及归母净利润变化:万元.........................10图表7:2018-2023Q3公司主要费用率............................................10图表8:2018-2023Q3公司净利率及毛利率变化....................................11图表9:公司主要产品毛利率....................................................11图表10:2020-2022公司主要产品平均售价(单位:元)...........................11图表11:2020-2023H1公司收入占比.............................................12图表12:2020-2022公司不同电压车载电源销售收入占车载电源产品总收入情况........12图表13:2020-2022公司前五大客户销售收入占比.................................12图表14:2020-2022公司境内外收入占比情况.....................................12图表15:2020-2022公司境内外毛利率...........................................13图表16:公司募投项目说明.....................................................13图表17:中国新能源汽车销量(万辆)和渗透率...................................14图表18:全球新能源车销量(万辆)和渗透率情况...................................14图表19:新能源车驱动系统+电源系统介绍........................................14图表20:电驱动系统拆分.......................................................15图表21:电驱动系统各个总成的典型安装位置.....................................15图表22:电动汽车成本构成.....................................................16图表23:电驱动系统国际市场的产业格局.........................................16图表24: 2020-2022年中国乘用车车载充电机主要厂商市场份额排名..................17图表25:2022年第三方一单家客户装机量超5万套情况.............................17图表26:深度系统集成是未来发展趋势...........................................18图表27:从分体到三合一再到多合一.............................................18图表28:比亚迪八合一电动力总成...............................................19图表29:400V电压平台与800V电压平台对比......................................19图表30:2022-2027中国新能源乘用车800V渗透率趋势预测.........................19图表31:部分新能源车企800V车型落地计划......................................19图表32:主要功率器件应用范围.................................................20图表33:不同类型功率模块占比预测.............................................21图表34:公司800V产品介绍....................................................22图表35:公司800V高压平台产品开发技术介绍....................................22图表36:2020年-2022年公司800V产品销售情况(单位:万元).....................23图表37:2022年不同电压等级车载电源销售情况占比...............................23图表38:威迈斯公司主要客户资源情况...........................................23图表39:2020年-2022年车载电源集成产品收入情况(单位:万元)..................24图表40:2020年-2022年车载电源集成产品销量情况...............................24图表41:公司磁集成控制解耦技术介绍.....................................