登录
注册
回到首页
AI
搜索
发现报告
发现数据
发现专题
研选报告
定制报告
VIP
权益
发现大使
发现一下
行业研究
公司研究
宏观策略
财报
招股书
会议纪要
海南封关
低空经济
DeepSeek
AIGC
大模型
当前位置:首页
/
其他报告
/
报告详情
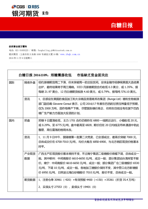
白糖日报:郑糖冲高震荡收涨市场缺乏资金面的关注
2016-08-17
方慧玲
银河期货
李***
你可能感兴趣
白糖日报:郑糖冲高震荡收涨 上行持续性预计仍缺乏
银河期货
2016-06-27
白糖日报:郑糖冲高震荡收涨周边商品氛围改善
银河期货
2017-05-15
白糖日报:郑糖冲高震荡收涨 外盘止跌回升
银河期货
2016-12-29
白糖日报:郑糖震荡收低 市场缺乏资金面关注
银河期货
2016-11-09
白糖日报:郑糖震荡收涨 盘面资金流出
银河期货
2016-04-25