登录
注册
回到首页
AI
搜索
发现报告
发现数据
发现专题
研选报告
定制报告
VIP
权益
发现大使
发现一下
行业研究
公司研究
宏观策略
财报
招股书
会议纪要
稀土
低空经济
DeepSeek
AIGC
智能驾驶
大模型
当前位置:首页
/
其他报告
/
报告详情
有色金属周报:多头格局依然不变,但短期回调风险加大
2016-07-29
许迪
长江期货
自***
你可能感兴趣
多头格局依然不变,但短期回调风险加大
长江期货
2016-08-05
有色金属策略周报(铅锌):铅锌短期偏强格局维持,但高位回调风险加大
中信期货
2016-03-07
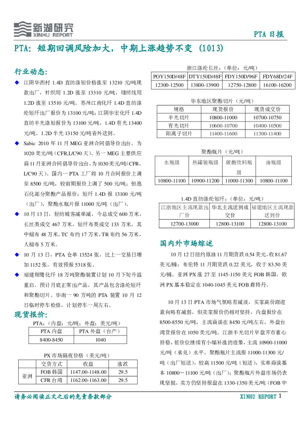
PTA:短期回调风险加大,中期上涨趋势不变
新湖期货
2010-10-14
能源化工策略周报(甲醇):甲醇短期或存回调压力但总体依然偏强
中信期货
2016-11-28
有色金属策略周报(铝):假日到货远逊预期 大涨后回调风险加大
中信期货
2016-10-17