登录
注册
回到首页
AI
搜索
发现报告
发现数据
发现专题
研选报告
定制报告
VIP
权益
发现大使
发现一下
行业研究
公司研究
宏观策略
财报
招股书
会议纪要
稀土
低空经济
DeepSeek
AIGC
智能驾驶
大模型
当前位置:首页
/
其他报告
/
报告详情
白糖日报:郑糖弱势震荡 外盘三连跌
2016-07-29
方慧玲
银河期货
听***
你可能感兴趣
白糖日报:郑糖下跌震荡外盘跌至20美分一线
银河期货
2017-02-14
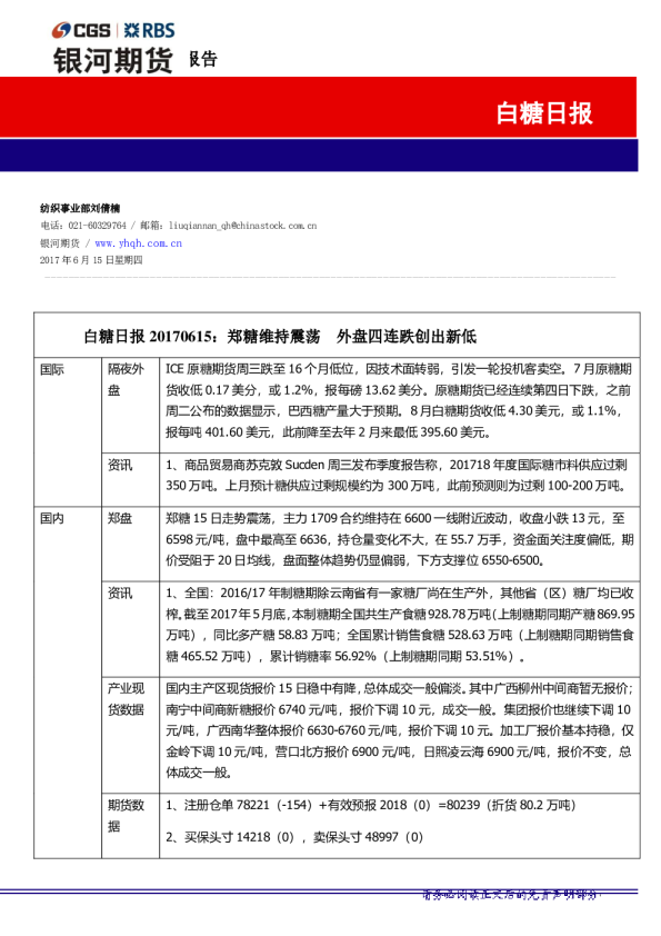
白糖日报:郑糖维持震荡外盘四连跌创出新低
银河期货
2017-06-15
白糖日报:郑糖弱势震荡外盘现企稳迹象
银河期货
2017-06-21
白糖日报:郑糖弱势震荡 外盘横盘整理
银河期货
2017-07-19
白糖日报:郑糖增仓下滑 国庆期间外盘弱势震荡收低
银河期货
2017-10-09