AI智能总结
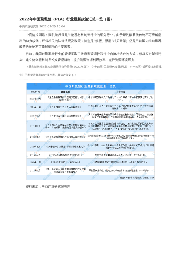
聚乳酸(PLA)行业分类 根据合成方法的不同可分为直接缩聚PLA和开环聚合法PLA。 根据合成方法分类 直接缩聚法是乳酸通过逐步缩聚制备,该方法单体转化率较高、工艺简单。由于缩聚反应作为可逆反应,进入反应后期随着聚合体系粘度不断增大,副产物水即使在高真空度下也很难排出,使得PLA分子量很难进一步提升,因此直接聚合法得到的产品分子量低。 直接缩聚PLA 聚乳酸(PLA)分类 开环聚合法则是通过乳酸先预聚、解聚形成丙交酯,精制后再进行开环聚合。相比于直接聚合法,该工艺在聚合早期将副产物排出,进而减少对后期聚合的影响,该方法不仅可以实现高分子量聚乳酸生产,还可以通过丙交酯的纯度和反应条件实现对聚乳酸产品分子量的控制。 开环聚合法PLA 距国际先进水平仍有一定距离 距国际先进水平仍有一定距离 目前中国PLA产业最大的问题就是无法做到完全自给,包括中间体丙交酯、高光度纯 L-乳酸以及乳酸菌种 都需要大量外购。以乳酸菌种为例,全球60%的乳酸菌种产量来自荷兰 CSM 集团下属的 Purac 公司,中国除了安徽丰原集团拥有PLA全产业链以及浙江海正集团拥有除乳酸以外的PLA产业链,其他企业都只能做 到从丙交酯—PLA这一生产环节。中国PLA产业的起步晚,导致PLA产业链不完整,多个关键环节受制于人。 [3] 1:http://www.ccin.co… 2:中华新网 [4] 聚乳酸(PLA)发展历程 中国的聚乳酸(PLA)行业的萌芽期为在1972年中日邦交正常化后,中国政府开始研发应用生物降解塑料。 到2007年,中国国务院办公厅颁布了《国务院办公厅关于限制生产销售使用塑料购物袋的通知》,正式揭开了中国禁限塑工作的序幕,中国的聚乳酸(PLA)进入启动期。高速发展期是2020年至今,中国“限塑令”已逐步 加码为“禁塑令”,且实施过程更加规范。促进聚乳酸(PLA)行业的高速发展,并使有关市场更加规范。 萌芽期 1979~2006 在1972年中日邦交正常化后,于1979年由日本引进的农用地膜技术造成白色污染后,中国政府开始研发应用生物降解塑料。 20世纪80年代初,由于对环境污染的担忧,国际上开始研究生物降解材料,尤其是塑料领域。于1992年美国推出了首个生物降解塑料产品-生物降解垃圾袋。 启动期 2007~2019 2007年,国务院办公厅颁布了《国务院办公厅关于限制生产销售使用塑料购物袋的通知》,正式揭 开了中国禁限塑工作的序幕。2012年工信部制定的《石化和化学工业“十二五”发展规划》提出发 高速发展期 国家发改委、生态环境部于2020年发布《关于进一步加强塑料污染治理的意见》,强调了“禁止使 用不可降解塑料袋”、“禁止使用不可降解一次性塑料餐具”且在该政策出台后,国家发改委对《禁止、限制生产、销售和使用的塑料制品目录(征求意见稿)》公开征求意见,对升级版“限塑令”做 出细化标准。 中国“限塑令”已逐步加码为“禁塑令”,且实施过程更加规范。促进聚乳酸(PLA)行业的高速发展,并使市场规范。 产业链上游说明 聚乳酸(PLA)产业链上游为玉米等壳类作物供应商。 从原料产能看,上游丰富的产能有助于中游聚乳酸(PLA)材料制造的技术发展和市场规模。玉米为 中国第一大粮食作物,2022年,玉米产量2.77亿吨,同比增长1.7%。乳酸的原料目前主要来自玉米,2022年,中国PLA现有产能在21万吨/年,按照3吨的玉米单耗来看,需要消耗63万吨的玉米, 约占目前玉米产量的2.27%。 从原料结构看,随着中游聚乳酸(PLA)厂商生产技术的进步,原料来源将不断丰富。当前中国在技 术层面改变了聚乳酸在原料端对进口丙交酯的依赖,探索出一条聚乳酸自主生产的产业化道路。以海正生材为例,年产15万吨聚乳酸项目和研发中心建设项目陆续落地。在产品质量与技术方面,与国际 龙头企业处于同一水平 中 产业链中游 品牌端 聚乳酸(PLA)材料制造商 中游厂商 河南金丹乳酸科技股份有限公司 万华化学集团股份有限公司 联泓新材料科技股份有限公司 查看全部 产业链中游说明 产业链中游为聚乳酸(PLA)制造商。 从盈利能力看,聚乳酸(PLA)盈利空间广阔,但未来竞争激烈。按照企业年产10万吨聚乳酸塑料粒 子计算,假设单位PLA消耗3吨玉米,则每吨聚乳酸的成本为13,775元,扣除副产品收益后为12,563 元。按照每吨聚乳酸粒子28,000元的价格计算,则每吨聚乳酸的价格-成本差为15,437元,每吨PLA塑料的净利润在11,000元左右。 从政策层面看,随着中国禁限塑令的全面推行,中国的聚乳酸(PLA)产业发展迅猛。2022年全球的聚乳酸产能大约为99.5万吨,其中中国产能为59.58万吨,全球在建和规划的产能共148万吨,其中有 131万吨在中国。2022年中国聚乳酸出口总量达7,980.11吨,同比增长28.7%;进口量达20,296.30吨,同比减少40%。聚乳酸贸易格局呈现出口量连年稳步增长,进口量减少,表明中国聚乳酸产能持 产业链下游 渠道端及终端客户 聚乳酸(PLA)材料应用端 渠道端 盐城大昌包装科技有限公司 重庆瑞丰包装股份有限公司 嘉美食品包装(滁州)股份有限公司 查看全部 产业链下游说明 产业链下游为包装、服装、医疗、汽车零部件等应用领域。 从应用市场丰富度看,下游聚乳酸(PLA)材料应用领域广泛,包括包装、服装、医疗、汽车零部件 领域。以海正生材为例,企业形成了全面覆盖下游应用的 10 余种主要牌号、30 余个细分牌号聚乳酸产品。目前聚乳酸市场份额约占生物基可降解塑料的70%。包装材料是聚乳酸的主要消费领域,占总 消费量的65%左右,PLA挤出片材经热成型加工后,在生鲜、色拉、食品等包装上得到了应用;PLA纤维兼具了天然纤维和合成纤维的优点,具有芯吸性优异、回弹性好、垂坠性强、舒适度高等特点, 在服装领域很受欢迎。 从销售渠道看,当前中游聚乳酸厂商面向下游应用市场以直销为主。直销客户以高分子材料加工企业 为主,也包括将聚乳酸加工后最终用于自有主营业务的企业。通过直销渠道搭建,能够快速了解客户 需求、充分展开技术交流、迅速解决产品使用问题,以拓展产品应用领域并增加客户黏性。以海正生材为例,其产品应用领域多达12块。 [5] 1:https://www.sohu.… 2:中国知网、搜狐网 [6] 聚乳酸(PLA)行业规模 2022年中国聚乳酸市场规模达20.52亿元,同比增长7.77%。当前中国聚乳酸市场处于小体量、快速增长状态。随着中国企业陆续打通聚乳酸全产业链,以及“限塑禁塑”的稳步推进,中国聚乳酸市场将继续保持高速增 长状态。预计到2027年中国聚乳酸市场规模达155.98亿元,2023-2027年复合增长率达50.03%。 随着“限塑禁塑”的稳步推进,中国聚乳酸市场保持高速增长。2022年,中国主流生物降解塑料产能约 79.54万吨,同比增长76.87%。其中PLA产能约为21万吨/年。总体而言,近年来聚乳酸行业处于供不应求的状态,随着人们环保意识的提高,全球限塑禁塑政策的不断升级,市场对聚乳酸的需求极大。随着中国企业陆续打 通聚乳酸全产业链,中国聚乳酸行业逐渐实现进出口双向发力。2022年中国聚乳酸出口总量达7,980.11吨,同比增长28.7%;进口量达20,296.30吨,同比减少40%。聚乳酸贸易格局呈现出口量连年稳步增长,进口量减 少,表明中国聚乳酸产能持续发力,逐渐实现产能规模化。随着聚乳酸下游产品应用的愈发多样化,中国聚乳酸 市场将迎来高增长态势。 未来在环保政策的加持下,中国聚乳酸(PLA)行业得到有力促进。以海正新材为例,2022年环保投入资金达681.87万元,废水执行《合成树脂工业污染物排放标准》(GB31572-2015);废气执行《大气污染物综合 排放标准》(GB16297-1996)《合成树脂工业污染物排放标准》(GB31572-2015)《锅炉大气污染物排放标 准》(GB13271-2014)。并建有1套大气污染防治设施,碱喷淋+生物滴滤+水喷淋,处理能力为2,000立方/小时。在大力推动环保整治的同时,海正生材经营能力保持良性增长状态。2022年企业营收同比3.49%,毛利率达 13.38 %。未来聚乳酸(PLA)作为最适合市场的生物基塑料将备受市场青睐。随着中国聚乳酸产品下游市场迅速扩大,中国涉及聚乳酸行业的大部分企业均有增加聚乳酸产能的计划,中国各大企业也纷纷加注投产于聚乳酸 (PLA)行业。随着需求与产能的迅速扩大,预计未来到2027年,中国聚乳酸(PLA)市场规模将达到155.98亿 元,跨上百亿台阶。 中国聚乳酸(PLA)市场规模 聚乳酸(PLA)行业规模 计算规则:中国中国聚乳酸(PLA)市场规模= 中国聚乳酸(PLA)市场均价*中国聚乳酸(PLA)实际市场消费量数据来源:海正生材招股书、东方财富choice 聚乳酸(PLA)政策梳理 对轻工业行业全面推进绿色、低碳、循环的生产模式,推动企业加强科技创新,提高产品质量和品牌效 政策内容 应,促进产业转型升级,实现高质量发展。 指导意见提出,要推动传统行业向高质量发展,加快产业升级。这表明生物降解塑料行业将在技术创新、 政策解读 产品升级等方面获得更多的政策支持,有望加速向高质量、高附加值方向发展。这将促进聚乳酸(PLA) 技术创新和推广应用,提高聚乳酸(PLA)材料的品质和性能。 政策性质 指导性政策 政策名称 颁布主体 生效日期 影响 中华人民共和国国家发展和改革委 2021-07- 《“十四五”循环经济发展规划》 政策内容 制定具体措施,推进塑料污染治理工作。推动生产者责任延伸制度的建立。推进法律法规的制定和完善。 要求相关企业在产品设计、生产、销售等环节中承担更多的环境责任。引导聚乳酸(PLA)企业更好地实 政策解读 现绿色生产,降低对环境的影响。有助于保障塑料污染治理工作的持续推进和效果,推动治理工作走向长 效化、常态化。 政策性质 指导性政策 2023/9/15 16:11 头豹科技创新网 上市公司速览 河南金丹乳酸科技股份有限公司 (300829) 金发科技股份有限公司 (600143) 聚乳酸(PLA)代表企业分析 1浙江海正生物材料股份有限公司【688203】 公司信息 企业状态 存续 注册资本 20267.8068万人民币 企业总部 台州市 行业 化学原料和化学制品制造业 法人 蒋国平 统一社会信用代码 913300007664077600 企业类型 其他股份有限公司(上市) 成立时间 2004-08-26 品牌名称 浙江海正生物材料股份有限公司 股票类型 科创板 经营范围 生物材料、降解塑料的树脂及制品的生产、研发和经营;树脂专用设备的销售,树脂技术服…查看更多 财务数据分析 2023/9/15 16:11 头豹科技创新网 净利率(%) 3.8517 4.3129 11.5473 6.0245 7.7659 总资产周转率 0.829 0.352 0.498 0.389 (次) 每股公积金(元) 1.1722 1.1722 3.3534 3.3491 5.9665 存货周转天数(天) 60 84 70 88 营业总收入(元) 2.28亿 2.32亿 2.63亿 5.85亿 6.05亿 每股未分配利润(元) -0.9054 -0.7955 -0.2789 -0.0468 0.1863 稀释每股收益(元) 2023/9/15 16:11 头豹科技创新网 财务指标 2014 2015 2016 2017 2018 2019 2020 2021