登录
注册
回到首页
AI
搜索
发现报告
发现数据
发现专题
研选报告
定制报告
VIP
权益
发现大使
发现一下
行业研究
公司研究
宏观策略
财报
招股书
会议纪要
seedance2.0
低空经济
DeepSeek
AIGC
大模型
当前位置:首页
/
其他报告
/
报告详情
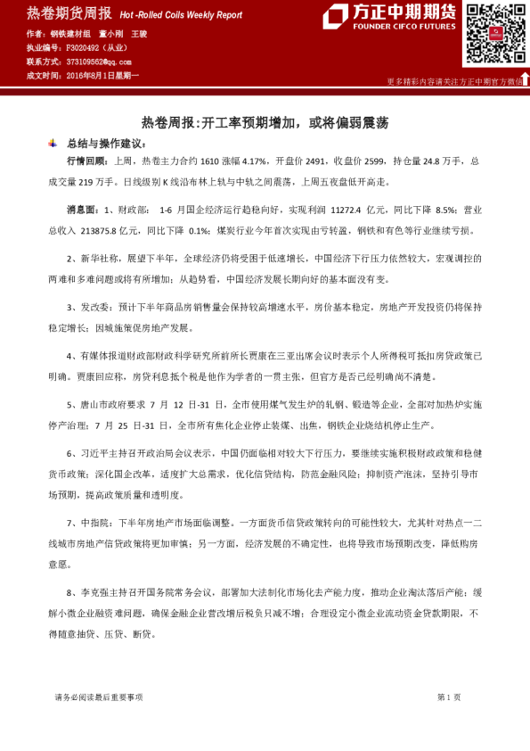
热卷周报:开工率增加,或将偏弱震荡
2016-07-11
董小刚、王骏
方中中期期货
赵***
你可能感兴趣
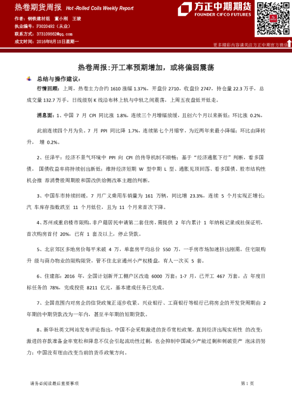
热卷周报:开工率预期增加,或将偏弱震荡
方中中期期货
2016-08-15
热卷周报:开工率预期增加,或将偏弱震荡
方中中期期货
2016-08-01
热卷周报:开工率增加,或将偏弱震荡
方正中期期货
2016-07-04
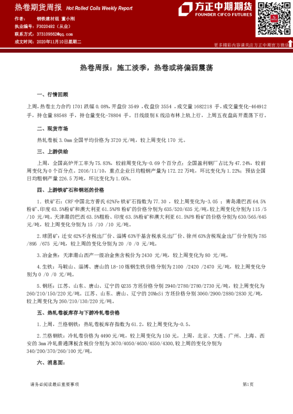
热卷周报:施工淡季,热卷或将偏弱震荡
方中中期期货
2016-12-05
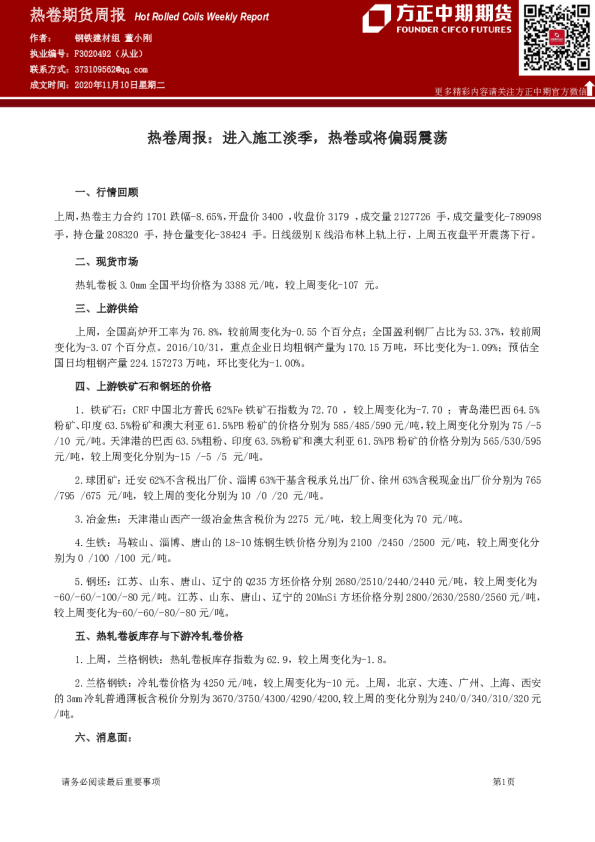
热卷周报:进入施工淡季,热卷或将偏弱震荡
方中中期期货
2016-11-21