登录
注册
回到首页
AI
搜索
发现报告
发现数据
发现专题
研选报告
定制报告
VIP
权益
发现大使
发现一下
行业研究
公司研究
宏观策略
财报
招股书
会议纪要
稀土
低空经济
DeepSeek
AIGC
智能驾驶
大模型
当前位置:首页
/
其他报告
/
报告详情
热轧卷板日报:一线楼市降温,热卷或将偏弱震荡
2016-09-19
董小刚
方正中期期货
阁***
你可能感兴趣
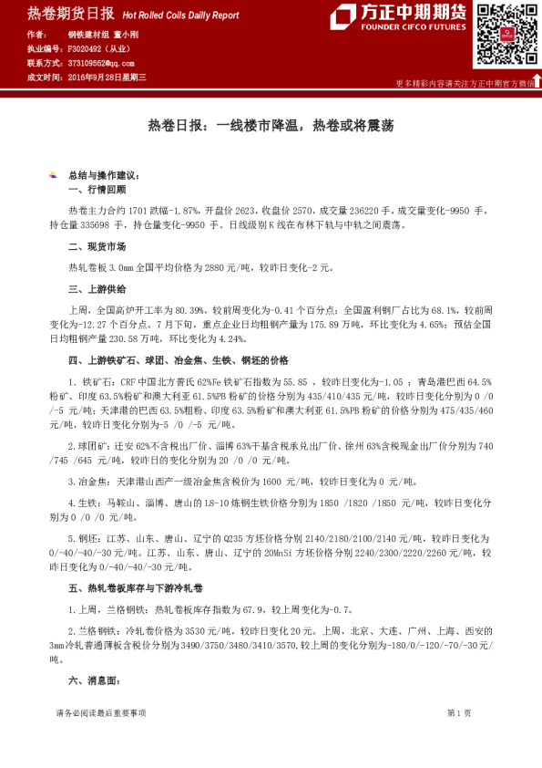
热轧卷板日报:一线楼市降温,热卷或将震荡
方正中期期货
2016-09-23
热轧卷板日报:一线楼市降温,热卷或将震荡
方正中期期货
2016-09-28
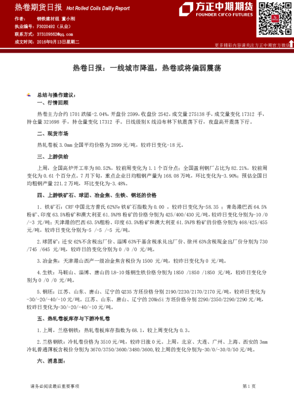
热卷日报:一线城市降温,热卷或将偏弱震荡
方正中期期货
2016-09-13
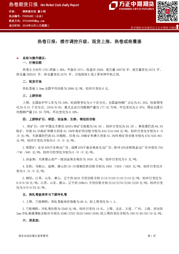
热轧卷板日报:楼市调控升级,现货上涨,热卷或将震荡
方正中期期货
2016-10-11
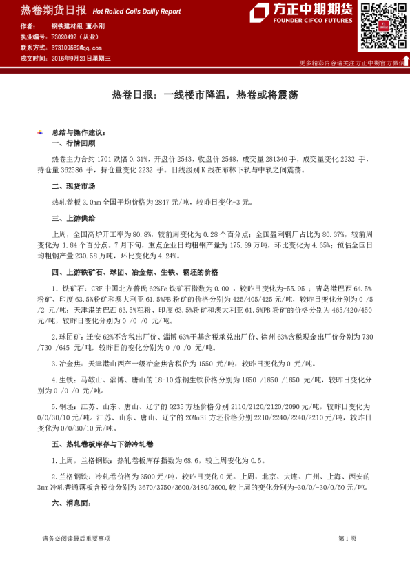
热卷日报:一线楼市降温,热卷或将震荡
方中中期期货
2016-09-21