
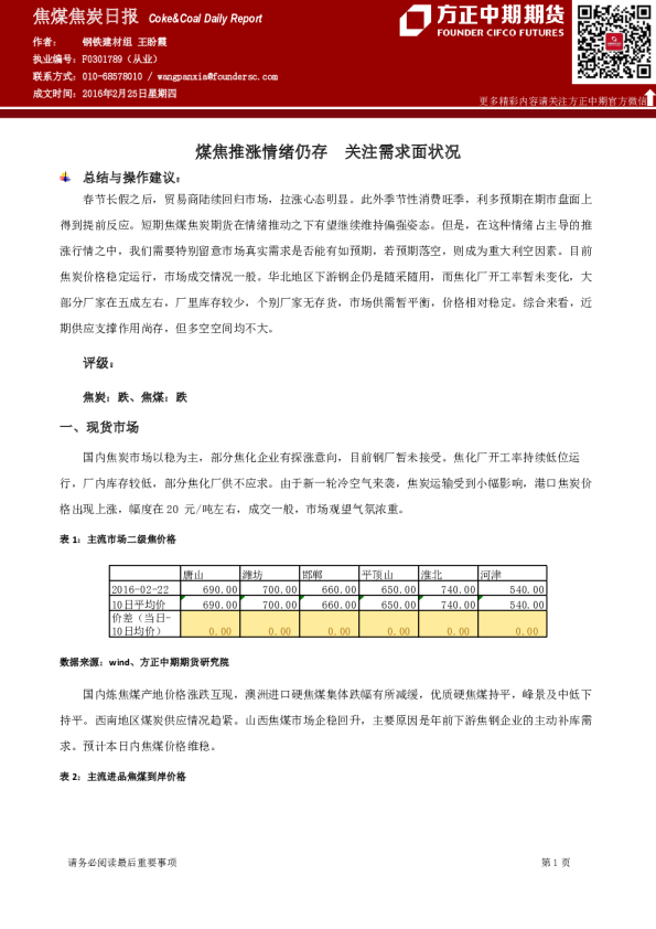
煤焦日报 乐观情绪仍存,煤焦延续强势 核心观点 焦炭:近期,焦炭上游煤矿安监扰动不断,下游钢厂开工水平高位运行,焦炭短期基本面支撑仍存。此外,8月底9月初,国内从优化民营企业发展环境、活跃资本市场、化解地方债危机、个税优惠,以及住房新政等多个维度发布支持措施,政策利好的持续兑现提振市场信心,带动焦炭期价偏强运行。产业数据方面,根据钢联统计,截至9月8日,大样本焦化厂焦炭日均产量合计117.18万吨,环比微降0.19万吨;247家钢厂铁水日均产量248.24万吨,环比再增1.32万吨,可见粗钢压减影响暂未落实,短期内焦炭需求端仍有较强支撑。综上,近期多重利好形成共振,带动焦炭期价偏强运行,不过本轮上涨具备一定超前性,黑色实际需求仍待旺季验证,若强预期证伪,不排除钢厂减产引发负反馈的可能。 姓名:涂伟华宝城期货投资咨询部从业资格证号:F3060359投资咨询证号:Z0011688电话:0571-87006873邮箱:tuweihua@bcqhgs.com 焦煤:近日,关于煤矿安全生产的政策或通知密集出台,太原市开展安全生产异地交叉执法检查,国家矿山安全监察局山西局在阳泉市召开煤矿安全防范紧急会议,内蒙古发布关于进一步做好煤矿安全生产工作的紧急通知。但与此同时,太原古交地区部分煤矿开始复产,可见煤矿安监层面仍有较大不确定性。从供需数据来看,根据钢联统计,截至9月8日,110家洗煤厂精煤日均产量63.88万吨,环比降0.73万吨;焦化厂焦炭日均产量合计117.18万吨,环比降0.19万吨。整体来看,安监趋紧、粗钢压减不及预期,以及稳增长政策等多重利好形成共振,带动焦煤期价偏强运行,不过随着估值不断攀升,市场多空分歧逐渐加深,近期焦煤或迎来阶段性调整。 作者声明 本人具有中国期货业协会授予的期货从业资格证书,期货投资咨询资格证书,本人承诺以勤勉的职业态度,独立、客观地出具本报告。本报告清晰准确地反映了本人的研究观点。本人不会因本报告中的具体推荐意见或观点而直接或间接接收到任何形式的报酬。 (仅供参考,不构成任何投资建议) 一产业动态 (1)1-8月全国铁路完成固定资产投资4320亿元,同比增7.2% 国铁集团最新数据显示,1-8月份,全国铁路完成固定资产投资4320亿元,同比增长7.2%,现代化铁路基础设施体系加快构建,一批“十四五”规划纲要确定的重点项目建设取得新进展。青藏铁路西宁至格尔木段、兰新高铁兰州至西宁段等提质改造项目投产运营,雄安至商丘高铁开始架设箱梁;粤港澳大湾区特大型交通枢纽——广州白云站与京广高铁联络线全线贯通。 (2)多地房地产贷款集中度管理松动 在国家发展改革委等部门印发《关于促进汽车消费的若干措施》的通知后,各地方政府也为进一步落实中央相关精神,陆续发布促进汽车消费政策措施,将“汽车促消费”在各项政策中“置顶”。据Mysteel不完全统计,截至9月11日,已有山东、江西、福建、湖南、广东、上海等6省份,以及沈阳、盐城、绍兴等部分城市发布促进汽车消费政策措施。 (3)国家矿山安全监察局:开展露天矿山边坡监测系统建设及联网工作 为深入贯彻落实习近平总书记关于安全生产重要指示批示精神,深刻吸取内蒙古阿拉善新井煤业有限公司露天煤矿“2·22”特别重大坍塌事故教训,有效防范和遏制露天矿山重特大事故发生,经研究,国家矿山安全监察局决定开展露天矿山边坡监测系统建设及联网工作。 二现货市场 数据来源:IFIND、WIND、宝城期货金融研究所 三期货市场 四相关图表 4.1焦炭库存 数据来源:Wind、宝城期货金融研究所 数据来源:Wind、宝城期货金融研究所 数据来源:Wind、宝城期货金融研究所 数据来源:Wind、宝城期货金融研究所 4.2焦煤库存 数据来源:Wind、宝城期货金融研究所 数据来源:Wind、宝城期货金融研究所 数据来源:Wind、宝城期货金融研究所 数据来源:Wind、宝城期货金融研究所 4.3其他图表 数据来源:Wind、宝城期货金融研究所 数据来源:Wind、宝城期货金融研究所 数据来源:Wind、宝城期货金融研究所 数据来源:Wind、宝城期货金融研究所 五后市研判 焦炭:近期,焦炭上游煤矿安监扰动不断,下游钢厂开工水平高位运行,焦炭短期基本面支撑仍存。此外,8月底9月初,国内从优化民营企业发展环境、活跃资本市场、化解地方债危机、个税优惠,以及住房新政等多个维度发布支持措施,政策利好的持续兑现提振市场信心,带动焦炭期价偏强运行。产业数据方面,根据钢联统计,截至9月8日,大样本焦化厂焦炭日均产量合计117.18万吨,环比微降0.19万吨;247家钢厂铁水日均产量248.24万吨,环比再增1.32万吨,可见粗钢压减影响暂未落实,短期内焦炭需求端仍有较强支撑。综上,近期多重利好形成共振,带动焦炭期价偏强运行,不过本轮上涨具备一定超前性,黑色实际需求仍待旺季验证,若强预期证伪,不排除钢厂减产引发负反馈的可能。 焦煤:近日,关于煤矿安全生产的政策或通知密集出台,太原市开展安全生产异地交叉执法检查,国家矿山安全监察局山西局在阳泉市召开煤矿安全防范紧急会议,内蒙古发布关于进一步做好煤矿安全生产工作的紧急通知。但与此同时,太原古交地区部分煤矿开始复产,可见煤矿安监层面仍有较大不确定性。从供需数据来看,根据钢联统计,截至9月8日,110家洗煤厂精煤日均产量63.88万吨,环比降0.73万吨;焦化厂焦炭日均产量合计117.18万吨,环比降0.19万吨。整体来看,安监趋紧、粗钢压减不及预期,以及稳增长政策等多重利好形成共振,带动焦煤期价偏强运行,不过随着估值不断攀升,市场多空分歧逐渐加深,近期焦煤或迎来阶段性调整。 (仅供参考,不构成任何投资建议) 获 取 每 日期 货策略 推 送 免责条款 除非另有说明,宝城期货有限责任公司(以下简称“宝城期货”)拥有本报告的版权。未经宝城期货事先书面授权许可,任何机构或个人不得更改或以任何方式发送、传播或复印本报告的全部或部分内容。 本报告所载的全部内容只提供给客户做参考之用,并不构成对客户的投资建议。宝城期货认为本报告所载内容及观点客观公正,但不担保其内容的准确性或完整性。客户不应单纯依靠本报告而取代个人的独立判断。本报告所载内容反映的是宝城期货在最初发表本报告日期当日的判断,宝城期货可发出其它与本报告所载内容不一致或有不同结论的报告,但宝城期货没有义务和责任去及时更新本报告涉及的内容并通知客户。宝城期货不对因客户使用本报告而导致的损失负任何责任。 宝城期货建议客户独自进行投资判断。本报告并不构成投资、法律、会计或税务建议或担保任何内容适合客户,本报告不构成给予客户个人咨询建议。 宝城期货版权所有并保留一切权利。