登录
注册
回到首页
AI
搜索
发现报告
发现数据
发现专题
研选报告
定制报告
VIP
权益
发现大使
发现一下
行业研究
公司研究
宏观策略
财报
招股书
会议纪要
稀土
低空经济
DeepSeek
AIGC
智能驾驶
大模型
当前位置:首页
/
其他报告
/
报告详情
白糖日报:英国退欧冲击商品市场郑糖减仓下滑
2016-06-24
方慧玲
银河期货
无***
你可能感兴趣
白糖日报:郑糖减仓大跌受周边商品市场拖累
银河期货
2016-12-14
白糖日报:郑糖增仓下滑 商品市场普跌
银河期货
2017-03-08
白糖日报:郑糖减仓下滑关注即将召开的桂林糖会
银河期货
2016-10-31
白糖日报:郑糖减仓震荡下滑节前国内商品氛围整体偏空
银河期货
2017-09-28
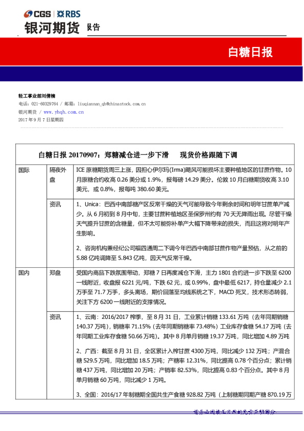
白糖日报:郑糖减仓进一步下滑现货价格跟随下调
银河期货
2017-09-07