
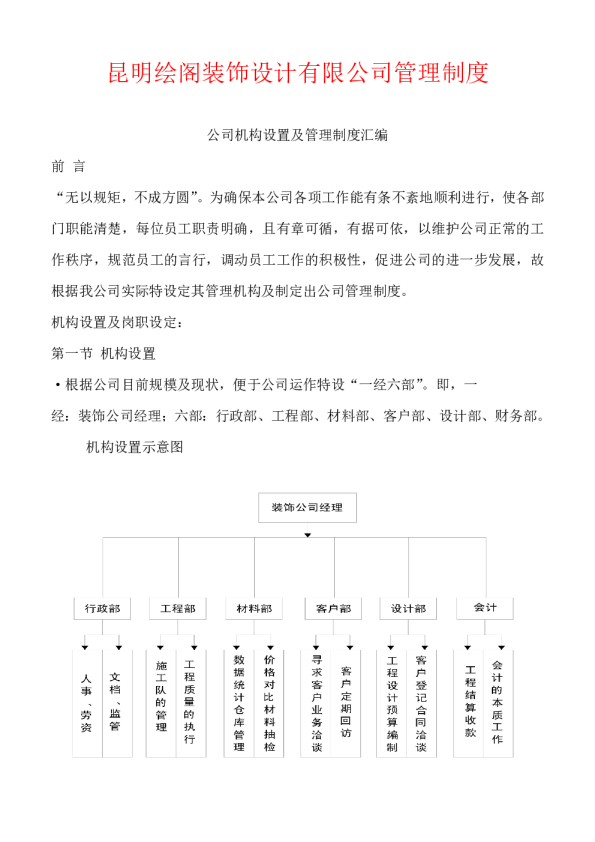
人事管理制度汇编 第一章人事流程 一、招聘标准 l公司对招聘员工本着精简原则,可聘可不聘者坚决不聘,无才无德者坚决不聘,有才无德者坚决不聘,真正做到任人唯贤,量才录用,按需录用。2公司招聘员工的主要原则,乃视其对该职位是否合适而定,并以该职位的岗位责任书为考核的原则。 二、招聘计划 l、各部门添置人员,需由部门主管填写《招聘申请表》交至行政人事部,由行政人事部根据公司有关组织结构规定及人事管理制度制定相应的招聘计划,确定招聘的途径、费用、形式等后,报总经理审批。 招聘申请表 三、招聘实施 l招聘计划经总经理批准后,由行政人事部安排实施(收集应聘人员资料、指定面试人员、安排面试时间、地点及确定面试结果)。 四、面试流程 1、应聘人员由行政人事部组织安排至我公司会议室内填写《应聘简历表》,并进行第一次面试,面试人员将从个人性格、个人能力、个人素质等各方面对应聘人员进行评定,在《面试评估表》上做好相应的记录并确定第一次面试结果。2、第一次面试结果分为:回绝、推荐给部门进行第二次面试、其他三项。推 荐给部门进行第二次面试的应聘人员将由部门主管对其进行第二次面试。面试人员将从工作经验、工作态度、工作技能及专业知识等方面对应聘人员进行评定,并在《面试评估表》上做好相应的记录并确定第二次面试结果。3、第二次面试结果分为:回绝、可以录用、其他三项。如应聘人员是生产区域作业员只需行政人事部及生产部门主管面试通过即可录用;如应聘人员是生产区班组长以上人员、技术员或行政办公室人员的必须由总经理进行第三次面试并最终确定录用人员。4、对于未被录用的应聘人员资料将由行政人事部负责保管并归档。 五、录用、报到 1、经总经理批准录用人员,由行政人事部统一通知其报到及需携带材料.。2、新员工应先至行政人事部报到,按照员工到任流程办理有关手续。 六、试用、岗位、待遇 1、所有人报到时必须上交1寸照片3张、毕业证复印件1份、身份证复印件2份;如需办暂住证的另需交纳1寸照片3张、身份证复印件1份.行政人事部负责员工档案建立,工作厂牌制作。2、新员工入职当日必须签订试用期协议书。3、新员工正式上岗前,必须先接受行政人事部培训。培训内容包括学习公司章程及规章制度,了解公司情况,安全教育大纲等4、经培训后的新员工由行政人事部分配给需求部门,并同时把《试用期考核转正表》给需求部门主管。5、分配至需求部门的新员工,由部门主管确定工作岗位,培训各岗位安全操作流程及相关注意事项等。6、凡在1个星期内新员工自己提出辞职的,公司一律不发放工资。7、新进员工必须听从上级领导安排的工作岗位,如觉得不合适不适应提出换岗或辞职的,公司根据实际情况安排或变动。8、行政人事部必须在1个月内给新进员工签订劳动合同。9、新员工试用期基本上在1-3个月左右,试用期内工资按公司薪资管理制度执行。 七、转正 行政人事部 1、提前转正:新员工如在试用期内工作努力、业绩提升快等可以考虑提前转正,由部门主管填写《试用期考核转正表》上交至行政人事部申请提前转正,由行政人事部对新员工提前转正进行审核(如新员工为生产部班组长及以上人员、技术员或行政办公室人员的必须由总经理核准),并办理相关转正事宜。2、按期转正:新员工按入职之日起已到转正日期的,由部门主管提前1个星期填写《试用期考核转正表》上交至行政人事部审核(如新员工为生产区班组长以上人员、技术员或行政办公室人员的必须由总经理核准),并办理相关转正事宜。3、推迟转正:新员工如因工作表现差或工作提升慢等,公司有权延长试用期或解除劳动协议。 八、三级安全教育培训及其他培训 1、岗前培训(公司):新进员工入职后必须由行政人事部安排培训。培训内容:公司简介(概况、公司历史、公司精神、经营理念、未来前景、公司组织说明)、公司人事规章和福利(作息、打卡、门卫检查、用餐、服饰、礼仪、休假、加班、奖惩)、员工手册说明、消防安全知识普及,紧急事件处理、本岗位职责、工作内容、工作规程、投诉及合理化建议渠道等。 2、车间(部门)培训:本车间(部门)案例生产状况和规章制度;作业场所和工作岗位存在的危险因素、防范措施及事故应急措施;有关事故案例等。3、班组级培训:岗位案例操作规程;生产设备、安全装置、劳动防护用品的正确使用方法;事故案例等。4、三级安全教育培训必须参加考试,考试合格后方能上岗。5、其他由公司组织的培训,必须按时参加,并做好相应笔记,认真学习提升自己的工作技能水平。6、由于生产经营需要,公司需指派专人去参加培训的,培训费由公司支付,培训期间按正常上班计算工资。如经公司出资培训的,自己辞职或被辞退的按培训费扣减工资。 九、换岗、升职、降职 1、换岗:公司根据生产工作需要,按员工的实际工作情况进行换岗的,员工必须服从安排,如因员工本人提出换岗的,公司结合实际情况,经原部门领导与新部门领导同意后,实行换岗,同时出具《人员调动单申请单》,办理相关手续。 2、升职:员工或管理人员因工作表现优异且有相应技能及管理水平的,由所在部门提报,经行政人事部审核,总经理核准后,行政人事部为升职员工或管理人员办理升职手续,同时通报全公司。3、降职:管理人员因工作表现差且缺少相应技能及管理水平的,由所在部门提报,经行政人事部审核,总经理核准后,行政人事部为降职管理人员办理降职手续,同时通报全公司。 十、解聘、辞职 1、公司有权辞退不合格员工;员工亦有辞职的自由,但必须按离职流程规定办理有关手续;员工与公司签订聘用合同后,双方都必须严格履行合同。员工不得随便辞职,用人单位不准无故辞退员工。 2、辞职:员工转正后辞职的必须提前1个月(班组长及以上人员的必须提前2个月)以书面形式《辞职书》通知所属部门,部门主管在了解辞职原因后,经慰留员工仍需辞职的在《辞职书》上签字,并把《辞职书》交行政人事部审核,行政人事部经与辞职人员沟通后,再把《辞职书》交总经理核准。经总经理核准后,行政人事部协同员工所在部门主管办理离职手续。员工提出辞职后一个月内仍算公司职员,需照常上班,否则应按劳动合同规定进行处理。试用期内的员工需辞职的必须提前三天提出申请。3、辞退:公司辞退转正后的员工应提前1个月以书面形式《员工辞退单》通知辞退者,告知其辞退原因。如双方就辞退方面达成一致时,按双方达成协议进行辞退处理。4、其他情况按劳动合同处理。 十一、劳动合同 1、劳动合同是劳动者与用人单位确定劳动关系,明确双方权利与义务的协议。2、公司规定劳动合同期限均为三年。3、公司与员工签定劳动合同者后,公司按相关规定给新进员工叫缴纳社会保险。4、签订劳动合同的员工须承诺保守公司商业机密。5、在员工劳动合同期满前15日,由行政人事部通知员工本人及所在部门,所在部门根据员工合同期内工作表现确定是否继续聘用该员工,并将结果及时通知行政人事部。行政人事部根据双方续签劳动合同的意愿,通知员工签订劳动合同, 逾期不签且未作说明者,即视为自动离职,行政人事部于合同终止当日为未签员工办理终止劳动合同及离职手续。6、其他未尽事宜见劳动合同。 第二章考勤、请假、休假管理制度 考勤管理制度 一、目的:加强公司劳动纪律的管理,维护企业正常的生产、工作秩序。 二、考勤范围: 1、公司全体人员。2、特殊原因员工不考勤须总经理批准。 行政人事部第6页2023-8-12三、考勤方法:1、公司实行考勤机刷卡与部门考勤相结合的考勤办法;2、考勤工作由行政人事部负责,门卫与各部门配合做好考勤过程中的监督和管理工作,同时由门卫承担员工出入门、请假等情况的记录、上报等工作。四、考勤打卡时间:1、白班上午8:00至12:00,下午13:00至20:00(行政部门下午下班时间为17点)2、晚班晚上20:00至第二日上午8:00(中间由车间主管安排进餐等)五、有关规定:1、考勤规定:由行政人事部为每位员工编制考勤卡卡号,员工每天上下班应依次排队进行刷卡,每个人只能刷本人的考勤卡才有效,如出现托人刷卡或替人刷卡时,均给予双方各50元的处罚。一次不打卡者罚款10元。3、因公外出办事无法返回或忘打卡者,次日必须填写出门单说明原因,部门主管确认后由员工本人递交门卫。次日不填写出门单视同没打卡处理。4、员工必须自觉遵守劳动纪律,不迟到、不早退。迟到、早退15分钟内扣10元,30分钟内扣20元,以此类推;迟到、早退又不打卡双重罚款。上午下班早退、下午上班迟到、中途离岗,视同迟到、早退处理。 5、连续旷工三天(含)以上,或一年内累计旷工十天(含)以上,给予除名处理; 6、旷工半天以上者,取消当月奖金; 7、旷工的扣罚标准 旷工天数0.5天1天1.5天2天2.5天3天扣月工资50元、100元、150元、200元、250元、300元。 8、持卡的员工必须保管好自己的考勤卡,如发现损坏或丢失,应马上向行政人事部申请补领考勤卡,并支付工本费10元。若丢失后不及时补领,空缺的考勤记录视同无打卡处理; 9、行政人事部应对考勤工作进行全方位的监督与检查、落实,及时协调与处理工作中出现的问题,对严重违反制度及时处理。 10、上班时间不许串岗闲聊、就餐、吃零食,厂区内除总经理室与规定地点可吸烟外,其他地方一律严禁吸烟,违者一次罚款100元,并给予记过处分,如再犯可做除名处理(休息时间食堂可吸烟)。 六、请假、外出手续 1、员工因公外出、或请病、事假、事先向部门(车间)办理书面请假手续特殊情况口头请假事后补办。2、请假时间三天之内的,由所在车间或部门经理签字审批。超过三天的,车间员工须由行政人事部审批,其他行政管理人员请假超过三天报总经理审批。技术人员和中层干部请假超过三天的须由总经理审批。3、请假同意后《外出申请单》一联交值班门卫后方可离开公司,请假一天扣减一天工资。临时请假(如请假半小时、1小时等)每月进行累计扣工资。未办请假手续擅自离岗的作旷工处理。(特殊情况可以按调休处理)4、上班时间内,若员工需外出办事,必须凭经部门主管签具的《外出申请单》方可出门,中层以上干部需经总经理批准(如总经理不在,由行政人事部经 理代签)。若未办理手续出门,按离岗处理。当班门卫必须如实记录员工进出、请假、各项记录,报行政人事部核实若发现弄虚作假或失职现象,予以50–200元的罚款处理; 5、因工作需要经常出入的人员(如销售、司机、采购人员、行政人事、总务后勤等),可持经总经理特批的出门证出入,不必另行签具《外出申请单》。 七、探亲假、春假、婚假、产假、丧假、年休假制度 1、在本企业连续工作满2年、配偶居住外地的中层以上干部和专业技术人员(中级职称),每年可享受15天探亲假(包括星期天),可分2次休假,探亲假期工资照发。 2、探亲路费报销要凭合法的票据,路程平湖至某市某县。县、市内交通费自负。报销标准以火车硬座、普通客车、轮船三等舱为限,不包括市内交通费,超支部份自负。3、探亲报销手续:经行政人事部审核、登记,报总经理审批。 八、婚假 1、按法定结婚年龄(女20周岁,男22周岁)结婚的,可享受3天婚假。 2、符合晚婚年龄(女23周岁,男25周岁)的,可享受晚婚假15天(含3天法定婚假)。3、结婚时男女双方不在一地工作的,可视路程远近,另给予路程假。4、在探亲假(探父母)期间结婚的,不另给假期。5、婚假包括公休假和法定假。 行政人事部 6、再婚的可享受法定婚假,不能享受晚婚假。 7、婚假期间工资待遇:在婚假和路程假期间,工资照发。 九、产假 1、女年满二十四周岁的初育为晚育。晚育年龄的计算,以孩子出生的日期为准。符合晚育年龄的夫妻,女方增加产假十五天,男方给予假期三天,享受三天假期的男方必须是初婚或未生育过孩子的再婚者,并且必须由女方所在单位出具晚婚证明。 2、单胎生育者,假期九十天,其中产前休息十五天,产后休息七十五天。 3、难产者,增加产假十五天;多胞胎生育者,每多生育一个婴儿,增加产假十五天。 4、产假若在寒暑假期间,其寒暑假休息时间可以顺延,对未满一周岁婴儿的女职工,应给予两次授乳时间。每次授乳乳时间单