
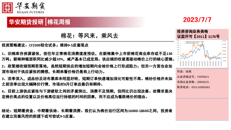
华安期货投研棉花周报 2023/7/10 投资咨询业务资格 证监许可【2011】1776号 棉花:等风来,乘风去 投资策略建议:CF2309轻仓试多;维持9-5反套观点 160 150 140 24,000 期货收盘价(活跃):NYBOT2号棉花 期货收盘价(活跃):棉花 22,000 13020,000 1、旧棉库存资源紧张,按往年正常棉花消费速度预估,在新棉集中上市前棉花商业库存或不足130 万吨;新棉种植面积同比减少超10%,减产基本已成定局。供应端的收紧是驱动棉价上行的核心逻辑 120 110 100 。 90 80 18,000 16,000 14,000 2023-07-04 2023-05-04 2023-03-04 2023-01-04 2022-11-04 2022-09-04 2022-07-04 2022-05-04 2022-03-04 2022-01-04 2021-11-04 2021-09-04 2021-07-04 2021-05-04 2021-03-04 2021-01-04 7012,000 2、政策端收储预期若落地,虽然短期供应的增加短期内会给价格上行形成阻力;但另一方面也会加 作者:姚禹 从业资格证号:F3078315咨询从业资格:Z0018225联系电话:0551-62839161 深市场对于供应紧张的猜想,长期来看价格仍是有上行动力。 3、淡季深入,成品纱及坯布累库未明显好转,短期订单快速增加消化可能性不高。棉纱价格并未如之前淡季出现大幅降价行情,市场对8月订单改善仍有期待。 4、目前上游供应紧张与下游疲软之间的矛盾突出,消费不及预期,但同比仍出现改善。故需求是决定棉价高点的位置以及价格高位运行持续的时间的因素,而不应成为看跌棉价的理由。 结论:短期看资金、中期看供给、长期看消费。我们认为棉价运行区间为16000-18600之间,投资者在建立完善风控的前提下或可尝试9-5反套。 ∟.基差&内外棉价差 图1.新疆3128B棉花指数现货基差(元/吨) 【华安解读】 现货价变动不大,基差维持高位。 内外棉价差倒挂现象已彻底恢复,今年维持“内强外弱”格局。 3000 2000 1000 0 -1000 -2000 -3000 -4000 -5000 -6000 -7000 -8000 2023-07-06 2023-06-15 2023-05-25 2023-05-04 2023-04-13 2023-03-23 2023-03-02 图2.内外棉花价差(元/吨) 2023-02-09 外棉价格 2023-01-19 2022-12-29 2022-12-08 2022-11-17 内棉价格 2022-10-27 2022-10-06 2022-09-15 2022-08-25 2022-08-04 内外棉价差 2022-07-14 2022-06-23 2022-06-02 2022-05-12 2022-04-21 30000 25000 20000 15000 10000 5000 0 2022-03-31 2023-07-05 2023-06-28 2023-06-21 2023-06-14 2023-06-07 2023-05-31 2023-05-24 2023-05-17 2023-05-10 2023-05-03 2023-04-26 2023-04-19 2023-04-12 2023-04-05 数据来源:同花顺、华安期货投资咨询部 2023-03-29 2023-03-22 2023-03-15 2023-03-08 2023-03-01 2023-02-22 2023-02-15 2023-02-08 2023-02-01 2023-01-25 2023-01-18 2023-01-11 1,800 1,600 1,400 1,200 1,000 800 600 400 200 0 -200 2023-01-04 ∟.波动率 2023-07-01 【华安解读】 棉花指数波动率一直处于低位,但今年在抢收+减产炒作的预期下,预计波动率或将上升。 2023-06-17 2023-06-03 2023-05-20 2023-05-06 2023-04-22 2023-04-08 2023-03-25 2023-03-11 2023-02-25 2023-02-11 图3.棉花指数波动率(%) 2023-01-28 2023-01-14 2022-12-31 2022-12-17 2022-12-03 2022-11-19 2022-11-05 2022-10-22 2022-10-08 2022-09-24 数据来源:同花顺、华安期货投资咨询部 2022-09-10 2022-08-27 2022-08-13 2022-07-30 2022-07-16 20T 40T 60T 80T 2022-07-02 2022-06-18 60.00% 50.00% 40.00% 30.00% 20.00% 10.00% 0.00% 2022-06-04 图4.郑棉期货结算价(元/吨)图5.仓单数量(张) ∟.国内棉花期货市场情况 18,000 17,000 16,000 15,000 14,000 13,000 2023-07-06 2023-06-22 2023-06-08 2023-05-25 2023-05-11 2023-04-27 2023-04-13 2023-03-30 2023-03-16 2023-03-02 2023-02-16 2023-02-02 2023-01-19 2023-01-05 2022-12-22 2022-12-08 2022-11-24 2022-11-10 2022-10-27 2022-10-13 2022-09-29 2022-09-15 2022-09-01 2022-08-18 2022-08-04 12,000 40000 35000 30000 25000 20000 15000 10000 5000 1月2日 1月19日 2月5日 2月22日 3月11日 3月28日 4月15日 5月3日 5月20日 6月6日 6月23日 7月10日 7月27日 8月13日 8月30日 9月16日 10月10日 10月27日 11月13日 11月30日 12月17日 0 2018年 2019年 2020年 2021年 2022年 2023年 数据来源:同花顺、华安期货投资咨询部 【华安解读】 仓单数量小幅下降:一是近几个月棉花期货持续处于倒挂状态,而且6月份以来倒挂幅度扩大到500-700元/吨,加工企业申报、注册仓单积极性不高;二是部分用棉企业考虑到2023/24年度籽棉、皮棉价格大概率“高开高走”,因此逢低买入,增加原料库存;三是郑棉维持上涨行情,贸易商/期现公司基差采购难度上升。 ∟.库存 图6.主流地区纺企纱线库存天数图7:棉花商业库存图8:坯布库存天数 棉花、纱线库存: 38600 33500 400 28 300 23 200 18 100 2021/1/12 130 2023/5/19 2023/3/19 2023/1/19 2022/11/19 2022/9/19 2022/7/19 2022/5/19 2022/3/19 2022/1/19 2021/11/19 2021/9/19 2021/7/19 2021/5/19 2021/3/19 2021/1/19 8 8042 70 40 60 5038 40 36 30 2034 10 2023/5/12 2023/3/12 2023/1/12 2022/11/12 032 30 2022/9/12 2022/7/12 2022/5/12 2022/3/12 2022/1/12 2021/11/12 2021/9/12 2021/7/12 2021/5/12 2021/3/12 2021-12-17 2022-01-17 2022-02-17 2022-03-17 2022-04-17 2022-05-17 2022-06-17 2022-07-17 2022-08-17 2022-09-17 2022-10-17 2022-11-17 2022-12-17 2023-01-17 2023-02-17 2023-03-17 2023-04-17 2023-05-17 2023-06-17 商业库存新疆地区库存进口棉(右轴)内地棉花库存(右轴) 数据来源:同花顺、华安期货投资咨询部 【华安解读】 传统淡季深入,主流地区纺企纱线库存降速有所回落,纱线库存略有胀库,中小纱厂成品库存增长至15-20天,个别规模以上纺企纱线库存接近30天。广东纱线库存大约在50-70万吨,往年同期40万吨左右。纺纱利润空间压缩明显。受制于终端消费需求表现不及预期,坯布端库存压力未能得到明显释放。 ∟.ICE棉花期现市场情况 图9:期货结算价(活跃):NYBOT2号棉花 图10:CFTC非商业净多头持仓 图11:皮马棉本周出口值(包) 图12:陆地棉本周出口值(包) 130 120 110 100 90 80 70 2 202 2022- 2022-0 2022-08- 60 数据来源:同花顺、华安期货投资咨询部 120,000 100,000 80,000 60,000 40,000 20,000 0 -20,000 30,000 25,000 20,000 15,000 10,000 5,000 0 700,000 600,000 500,000 400,000 300,000 200,000 100,000 0 2 20 2022 2022-0 【华安解读】 2023年6月16-22日,2022/23年度美国陆地棉出口签约量28511吨,较前周明显增长,但较前4周平均水平下降 44%,主要买家中国。2022/23年度美国陆地棉出口装运量51120吨,较前周下降5%,较前4周平均水平下降17%,主要运往中国。2023/24年度美国陆地棉出口签约量36025吨,主要买家萨尔瓦多。 ∟.美棉种植情况 图13.SSTAnomalies图14:OfficialNOAACPCENSOProbabilities图15:美棉种植进度 数据来源:同花顺、华安期货投资咨询部 100 2020年 2021年 2022年 2023年 90 80 70 60 50 40 30 20 10 0 【华安解读】 截至2023年6月25日当周,美国花优良率为49%前一周为47%,上年同期为37%.美国棉花种植率为95%.前一周为89%.去年同期为99%.五年均值为98%。美国棉花结铃率为5%,上年同期为8%,五年均值为9%。美国棉花现蕾率为28%.上一周为19%.上年同期为31%,五年均值为31%。 图16:棉花——PTA主力合约价差 图17:棉花——棉纱主力合约价差 图18:棉花1-5合约价差 图19:棉花5-9合约价差 ∟.跨品种&跨月套利价差监测 18,000 16,000 14,000 12,000 10,000.00 9,500.00 9,000.00 8,500.00 8,000.00 7,500.00 2000 1500 1000 500 0 2021年 2022年 2023年 ÈÂÈÈÈÈÈÈÈÈÈÈÈÈÈÈÈÈÈÈÈÈÈÈÈÈÈÈÈ ÕÕÕÕÕÕÕÕ ÕÕÕÕÕÕÕ ÕÕÕÕÕÕ 1500 ÕÕÕÕÕÕÕÕÕÕÕÕÕÕÕÕÕÕÕÕ ÂÈÈÈÂÈÈÂÈÈÈÈÈÂÈÈÂÈÈÈÂÈÈÂÈÈÂÈÈÂÈÈÂÈÈÂÈÈ 35Â18Â292Â268Â10Â32Â14Â291Â224Â16Â282Â259Â127Â182Â259Â137Â1 1ÔÔÔÔÔÔÔÔÔ6ÔÔÔ 112233344556677