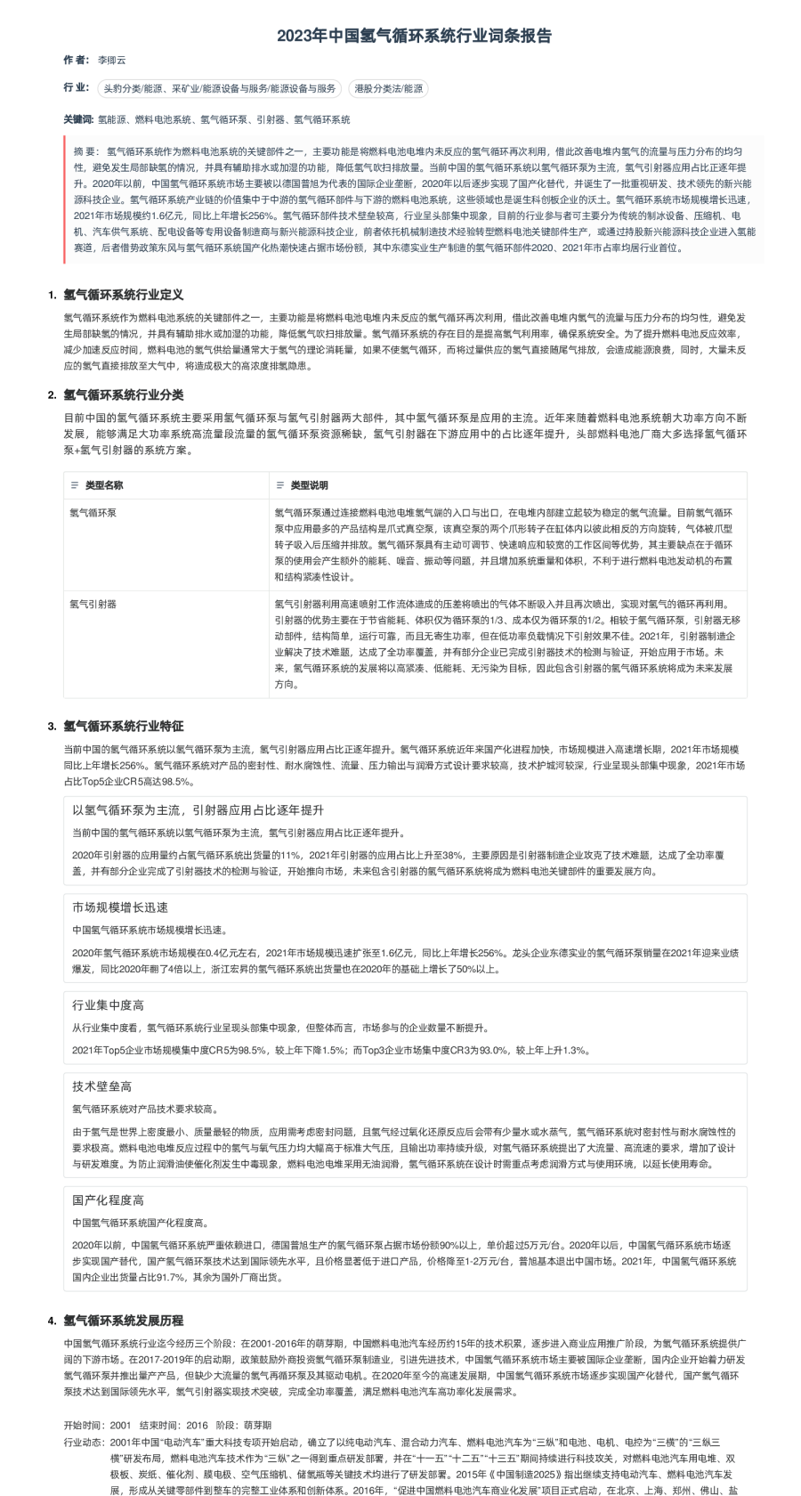
氢气循环系统行业定义和分类包括氢气循环泵、氢气循环装置、氢气循环系统等。行业特征包括循环系统效率高、寿命长、运行稳定等。发展历程包括2004年启动的“促进中国燃料电池汽车商业化发展”项目,以及国产氢气循环泵“佼佼者”瑞驱科技的探索。产业链分析包括氢气循环泵、氢气循环装置、氢气循环系统等。