登录
注册
回到首页
AI
搜索
发现报告
发现数据
发现专题
研选报告
定制报告
VIP
权益
发现大使
发现一下
行业研究
公司研究
宏观策略
财报
招股书
会议纪要
稀土
低空经济
DeepSeek
AIGC
智能驾驶
大模型
当前位置:首页
/
其他报告
/
报告详情
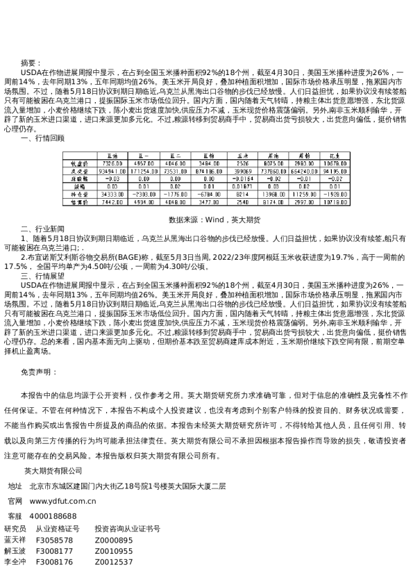
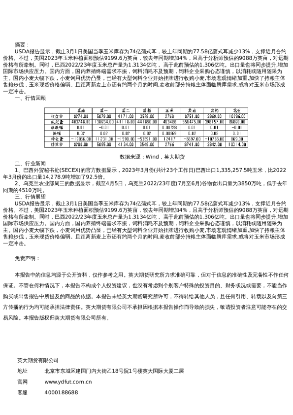
【油脂油料】日报-2023-04-06 小麦价格大幅下跌,冲击玉米需求
2023-04-07
英大期货
羡***
你可能感兴趣
【油脂油料】日报-2023-05-16 小麦价格疲软,玉米持续下行
英大期货
2023-05-17
【油脂油料】日报-2023-04-11 小麦价格暴跌,拖累玉米震荡下行
英大期货
2023-04-12
【油脂油料】日报-2023-01-04 进口冲击国内市场,花生价格低位震荡
英大期货
2023-01-05
【油脂油料】日报-2023-01-11 花生价格受进口冲击,易跌难涨
英大期货
2023-01-12
【油脂油料】日报-2023-05-11 玉米下跌趋势,短期注意止盈
英大期货
2023-05-12