登录
注册
回到首页
AI
搜索
发现报告
发现数据
发现专题
研选报告
定制报告
VIP
权益
发现大使
发现一下
行业研究
公司研究
宏观策略
财报
招股书
会议纪要
稀土
低空经济
DeepSeek
AIGC
智能驾驶
大模型
当前位置:首页
/
其他报告
/
报告详情
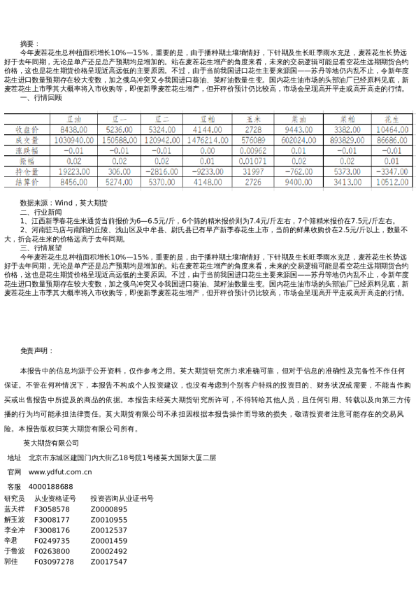
【油脂油料】日报-2023-01-04 进口冲击国内市场,花生价格低位震荡
2023-01-05
英大期货
孙***
你可能感兴趣
【油脂油料】日报-2023-01-11 花生价格受进口冲击,易跌难涨
英大期货
2023-01-12
【油脂油料】日报-2023-08-29 国内扩种进口减少,花生震荡延续
英大期货
2023-08-30
油料日报:花生收购量持续低位,价格震荡运行
华泰期货
2025-06-24
油脂油料日报:油脂价格上扬,花生持续震荡
华泰期货
2022-06-09
【油脂油料】日报-2023-03-20 花生成交清淡,价格偏弱震荡下跌
英大期货
2023-03-21