登录
注册
回到首页
AI
搜索
发现报告
发现数据
发现专题
研选报告
定制报告
VIP
权益
发现大使
发现一下
行业研究
公司研究
宏观策略
财报
招股书
会议纪要
中央经济工作会议
低空经济
DeepSeek
AIGC
智能驾驶
大模型
当前位置:首页
/
其他报告
/
报告详情
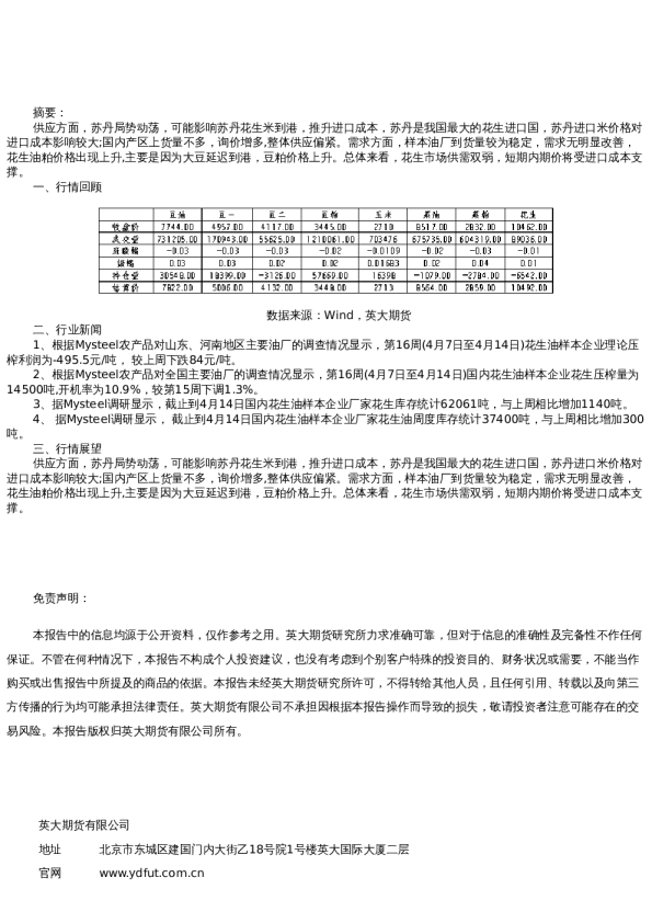
【油脂油料】日报-2023-04-20 地缘冲突影响花生进口,花生止跌反涨
2023-04-21
英大期货
啥***
你可能感兴趣
【油脂油料】日报-2023-04-24 地缘冲突影响花生进口,花生止跌反涨
英大期货
2023-04-25
【油脂油料】日报-2023-04-03 花生进口持续到港,预计后市易跌难涨
英大期货
2023-04-04
【油脂油料】日报-2023-01-11 花生价格受进口冲击,易跌难涨
英大期货
2023-01-12
【油脂油料】日报-2023-02-14 需求回暖,花生有止跌迹象
英大期货
2023-02-15
【油脂油料】日报-2023-02-16 油厂积极开榨,花生止跌震荡
英大期货
2023-02-17