登录
注册
回到首页
AI
搜索
发现报告
发现数据
发现专题
研选报告
定制报告
VIP
权益
发现大使
发现一下
行业研究
公司研究
宏观策略
财报
招股书
会议纪要
seedance2.0
低空经济
DeepSeek
AIGC
大模型
当前位置:首页
/
其他报告
/
报告详情
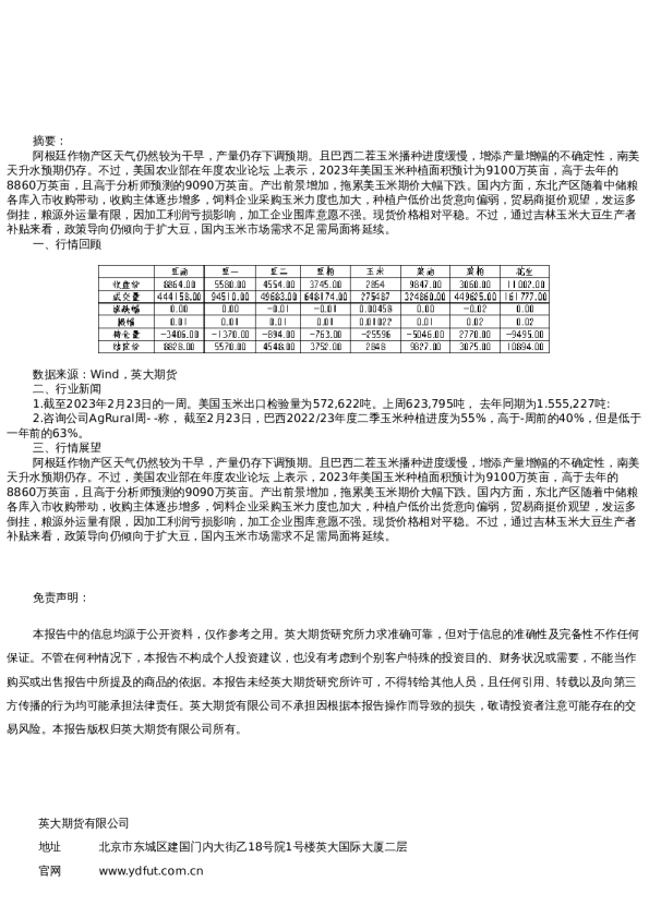
【油脂油料】日报-2023-03-06 国内需求不足,玉米震荡下行
2023-03-07
英大期货
十***
你可能感兴趣
【油脂油料】日报-2023-03-01 美玉米种植面积增加,国内需求不足
英大期货
2023-03-02
【油脂油料】日报-2022-12-14 美玉米库存增加,连玉米震荡下行
英大期货
2022-12-15
【油脂油料】日报-2023-02-07 南美干旱缓解,玉米震荡下行
英大期货
2023-02-08
【油脂油料】日报-2023-04-11 小麦价格暴跌,拖累玉米震荡下行
英大期货
2023-04-12
【油脂油料】日报-2022-12-20 玉米震荡下行,建议反弹放空
英大期货
2022-12-21