登录
注册
回到首页
AI
搜索
发现报告
发现数据
发现专题
研选报告
定制报告
VIP
权益
发现大使
发现一下
行业研究
公司研究
宏观策略
财报
招股书
会议纪要
稀土
低空经济
DeepSeek
AIGC
智能驾驶
大模型
当前位置:首页
/
其他报告
/
报告详情
纯碱深度专题:从供需平衡表角度分析供需差博弈点
2023-03-29
许克元、肖雨茜
广州期货
巡***
你可能感兴趣
有色金属12月周专题:铝:从供需、盈利、估值角度分析行业预期差
有色金属
国联证券
2023-12-25
策略专题:能源专题一:从全球供需平衡表角度看石油未来走势
东方财富
2022-04-08
盐化工:从纯碱供需平衡表看现货紧缺何时缓解
安信期货
2023-08-30
专题 | 纯碱供需平衡表推导系列(一)
新湖期货
2023-04-04
稀土行业专题2:从供需平衡表,看稀土行业投资逻辑
有色金属
国信证券
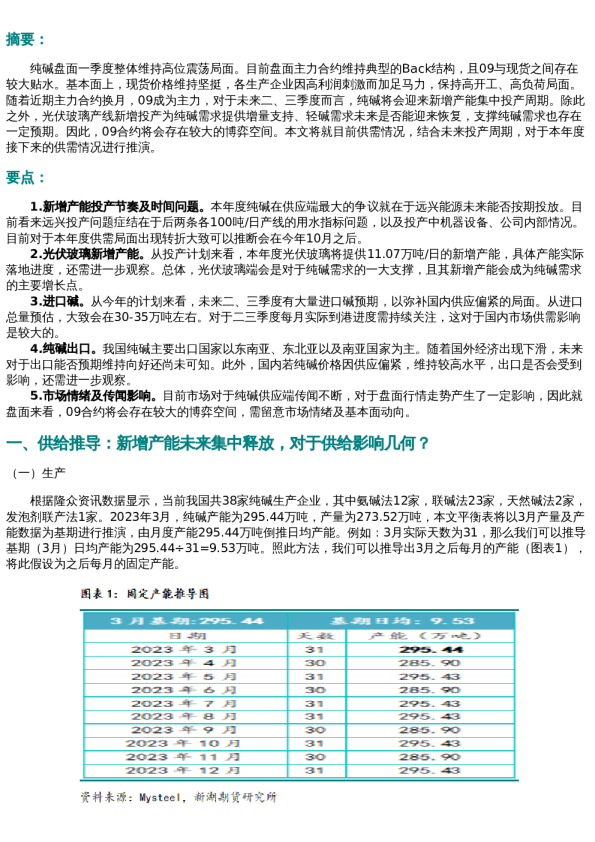
2021-12-02