登录
注册
回到首页
AI
搜索
发现报告
发现数据
发现专题
研选报告
定制报告
VIP
权益
发现大使
发现一下
行业研究
公司研究
宏观策略
财报
招股书
会议纪要
海南封关
低空经济
DeepSeek
AIGC
大模型
当前位置:首页
/
会议纪要
/
报告详情
东方教育(00667)业绩交流纪要-港股-调研纪要
2023-02-20
未知机构
劫***
你可能感兴趣
东方教育:交流纪要-培养实战性人才,打造技工培训航母20190617
安信证券
2019-06-16
网易(09999)业绩预告交流纪要-港股20230223-调研纪要
未知机构
2023-02-25
敏华控股(01999)业绩说明会交流要点-港股-调研纪要
未知机构
2023-05-17
百度(09888)业绩交流纪要-港股20230222-调研纪要
未知机构
2023-02-23
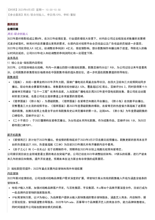
柠萌影视(09857)业绩交流纪要-港股-调研纪要
未知机构
2023-04-05