登录
注册
回到首页
AI
搜索
发现报告
发现数据
发现专题
研选报告
定制报告
VIP
权益
发现大使
发现一下
行业研究
公司研究
宏观策略
财报
招股书
会议纪要
中央经济工作会议
低空经济
DeepSeek
AIGC
大模型
当前位置:首页
/
其他报告
/
报告详情
行业轮动及公募窄指基月报(2023年1月期):优选消费复苏+成长制造
2023-01-04
张慧、张剑辉
国金证券
港***
你可能感兴趣
行业轮动及公募窄指基月报(2022年12月期):优选疫后复苏+周期制造
金融
国金证券
2022-12-05
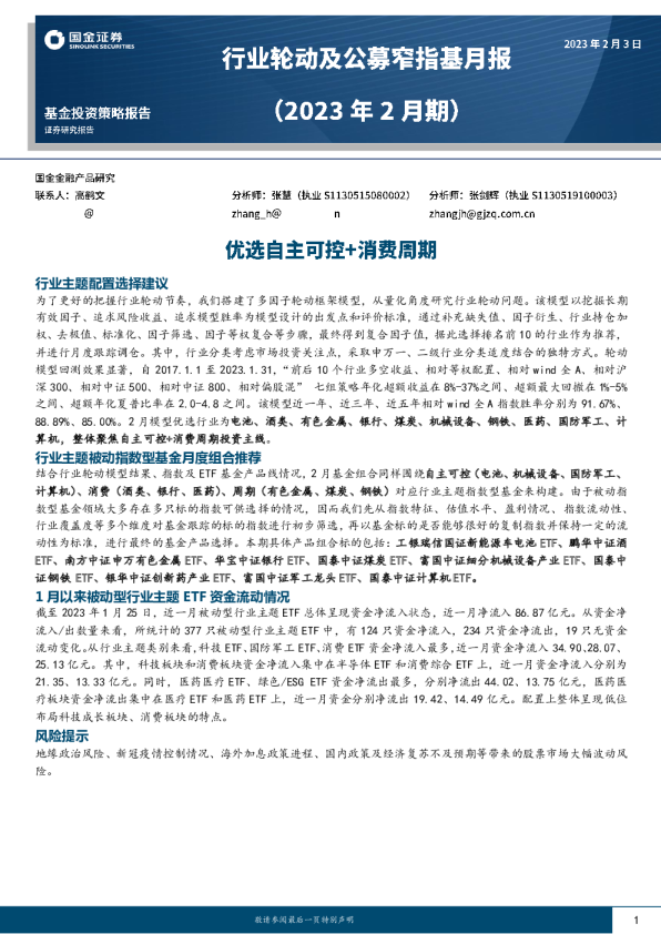
行业轮动及公募窄指基月报(2023年2月期):优选自主可控+消费周期
国金证券
2023-02-03
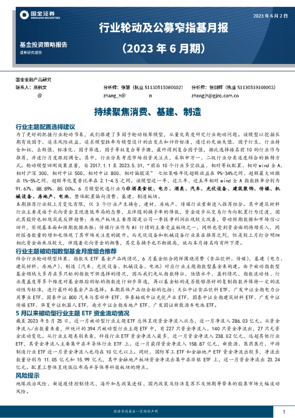
行业轮动及公募窄指基月报(2023年6月期):持续聚焦消费、基建、制造
建筑建材
国金证券
2023-06-02
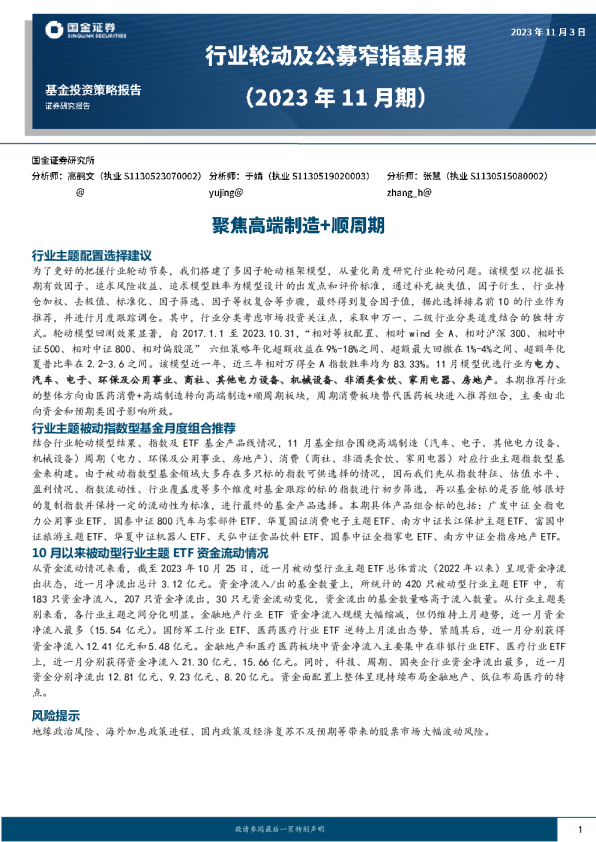
行业轮动及公募窄指基月报(2023年11月期):聚焦高端制造+顺周期
机械设备
国金证券
2023-11-03
行业轮动及公募窄指基月报(2023年9月期):持续聚焦科技制造+顺周期
机械设备
国金证券
2023-09-04