登录
注册
回到首页
AI
搜索
发现报告
发现数据
发现专题
研选报告
定制报告
VIP
权益
发现大使
发现一下
行业研究
公司研究
宏观策略
财报
招股书
会议纪要
中央经济工作会议
低空经济
DeepSeek
AIGC
智能驾驶
大模型
当前位置:首页
/
其他报告
/
报告详情
花生月报:多空博弈,花生迷局等待指引
2022-10-30
黎静宜、覃多贵
国信期货
小***
你可能感兴趣
锰硅市场周报:市场等待钢招指引 多空交织市场博弈
瑞达期货
2023-01-06
南华股指日报:多空博弈,等待进一步指引20250908
南华期货
2025-09-08
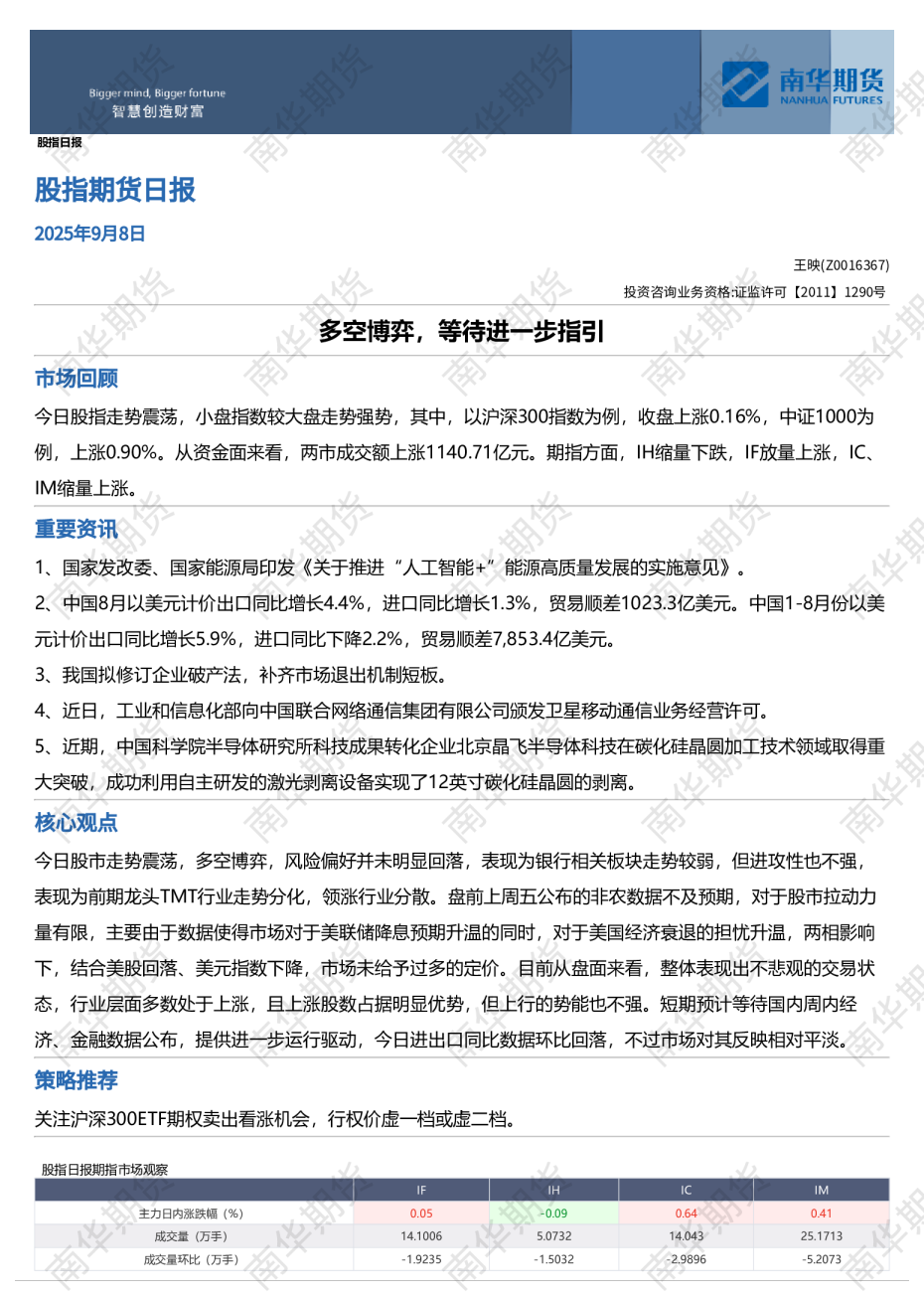
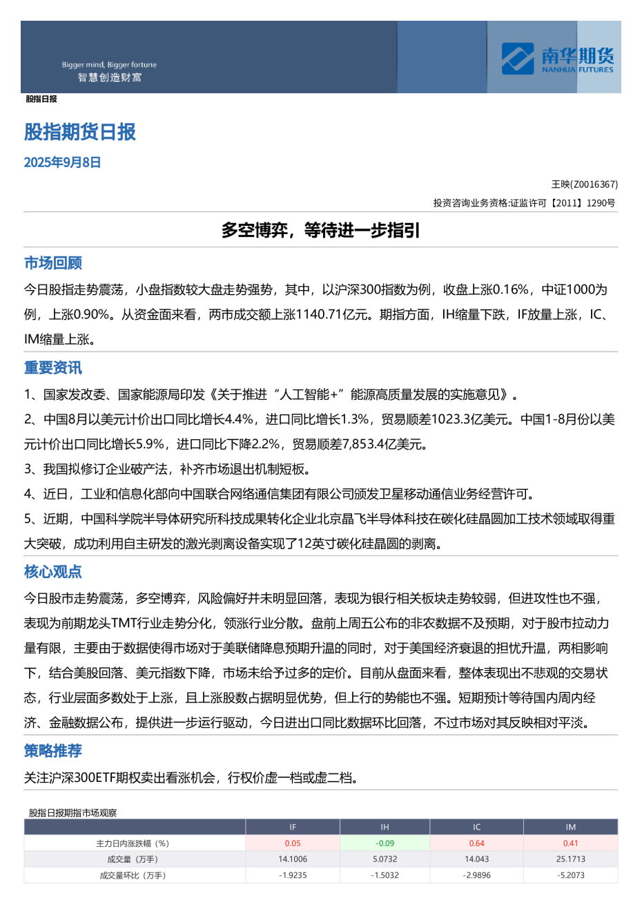
多空博弈,等待进一步指引
南华期货
2025-09-08
玉米&淀粉:多空逻辑逐步兑现,震荡博弈等待指引
南华期货
2024-03-03
沪锌震荡运行,多空博弈等待指引
瑞达期货
2015-10-15