登录
注册
回到首页
AI
搜索
发现报告
发现数据
发现专题
研选报告
定制报告
VIP
权益
发现大使
发现一下
行业研究
公司研究
宏观策略
财报
招股书
会议纪要
seedance2.0
低空经济
DeepSeek
AIGC
大模型
当前位置:首页
/
其他报告
/
报告详情
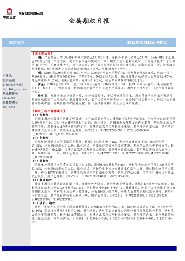
金属期权日报
2022-10-25
卢品先
五矿期货
点***
你可能感兴趣
金属期权日报
五矿期货
2024-08-15
金属期权日报
五矿期货
2024-08-16
【商品期权日报】商品期权成交量419万张,金属类商品期权波动率普跌
银河期货
2024-10-23
【商品期权日报】商品期权成交量441万张,金属类商品期权波动率分化
银河期货
2024-10-24
金属期权日报
五矿期货
2023-07-05