AI智能总结
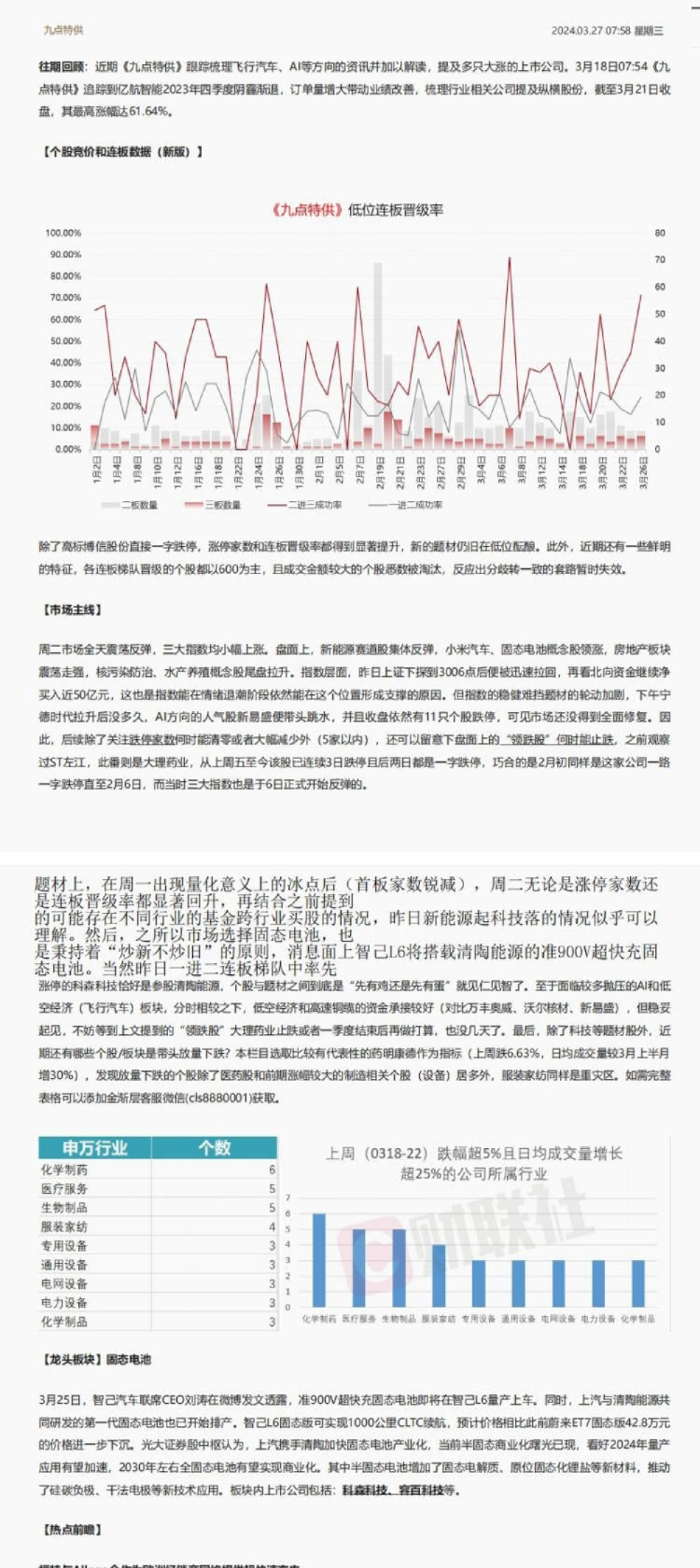
公司情况:深耕生产新能源车充电连接器,近3年营收CAGR达21.14%成立于2004年,以2021年产品结构来看,公司业务主要分为新能源电动汽车充电连接装置(占比74.52%)、电源连接器(占比23.24%)及高压连接器,产品广泛应用于新能源汽车、通用机械等相关领域。公司营销方式以直销为主,经销为辅,客户较为分散。2021年,公司业务推广顺利,实现营收4.12亿元(+86.64%),实现归母净利润3387.70万元(+60.26%),毛利率、净利率分别为30.45%、8.2%。近三年公司营收CAGR达21.14%,规模成长性较为突出。 行业情况:预测未来新能源车销量CAGR25%,充电配套需求同步提升 公司主营产品属于充电桩产业链上游。据中汽协数据,近年我国新能源车产销量快速上涨,2021年产销量分别为354.5万辆、352.1万辆,同比增长约1.6倍。我国新能源车保有量也从2015年的42万辆增至2021年的784万辆,市占率升至13.4%。 为解决充换电,我国充电桩保有量在2021年同步升至261.7万台。据瑞信预测,未来十年中国新能源汽车销量CAGR将达25%。同时受益于新能源汽车的持续增长,充电配套系统将同步增长,按《节能与新能源汽车技术线路图2.0》预测,到2035年建成慢充桩端口达到1.5亿端以上,公共快充端口为146万端,支撑1.5亿辆以上车辆充电运行。可见充电配套系统的市场需求依然强烈,市场上行潜力明显。 竞争格局:专业做电动汽车充电连接装置企业少,瑞可达部分可比 目前国内专业做电动汽车充电连接装置的企业不多,市场处于快速发展阶段。与公司业务直接可比的有瑞可达、永贵电器,二者是专业生产连接器及配套线束的企业,在新能源车领域的产品种类较多,均包含充电系统集成类产品,与公司业务具备可比性。2021年,瑞可达、永贵电器、友诚科技在新能源车领域连接器业务收入分别达69,115.13万元、41,174.48万元、30,704.72万元,业务占比分别为77%、36%、75%。可见,瑞可达在新能源车连接器领域的收入规模较大,具备规模优势。 公司看点:2021年两次募资使货币资金增长2倍,为研发及推广提供保障截至2021年末,公司拥有专利126项,其中发明专利18项。公司于2021年6月、12月共完成二次定向发行,募集资金1.7亿元全部用于补充流动资金。2021年经营现金流量净额为3740.74万元,转负为正,资金实力明显提升。 投资建议:紧抓新能源车的发展机遇,市场空间具有增长潜力 公司定位为充电解决方案服务商,近年来紧抓新能源车的发展机遇,2021年营利规模均实现了大幅增长。截至2022年10月17日,可比公司市盈率 TTM 中值为42.9X,公司市盈率 TTM 为29.9X相比较低。考虑到公司主营产品契合新能源车发展逻辑,未来新能源车充电连接器市场空间具备明显增长潜力,且公司注重研发投入,产品的推陈出新有望为创造持续增长潜力。 风险提示:原材料价格波动风险、毛利率持续下滑的风险 1、公司情况:深耕充电解决方案,3年营收CAGR达21.14% 1.1、发展历程:成立于2004年,聚焦于新能源汽车高性能充电产品 张家港友诚新能源科技股份有限公司(简称:友诚科技,证券代码:873087),定位为国内一流的充电解决方案服务商,聚焦于新能源汽车高性能充电产品的开发和市场推广。公司成立于2004年6月,2017年完成股改,目前为新三板创新层挂牌公司。公司主营产品为电动汽车充电连接装置、充电桩、高压连接器及总成、无线充电技术研发及部件的制造和销售。主要产品分别通过CQC、UL、CSA、TUV、BS、CE、SAA、PSE等专业权威机构检测认证。国内主要客户为小鹏、理想、蔚来、上汽、比亚迪、华为金康、江淮等国内一流主机厂,海外主要客户有沃尔沃、雷诺汽车等车企及欧美国家排前三的充电桩企业。 图1:2004年成立,2007年成立多思达子公司介入新能源车产业 1.2、股权结构:宝安集团控股,宋高军任职公司董事长 公司董事长宋高军,2004年8月至2011年12月,任中国宝安集团股份有限公司人力资源部高级培训主管;2012年1月至2012年11月,任中国宝安集团股份有限公司企业管理部高级业务主管;2012年12月至2013年10月,任中国宝安集团股份有限公司企业管理部部长助理;2013年11月起,任中国宝安集团股份有限公司企业管理部副部长,常务副部长;2014年4月起,任成都绿金高新技术股份有限公司董事,2015年5月起,任贝特瑞新能源股份有限公司董事,2015年9月起,任深圳大佛药业股份有限公司董事(资料来源:Wind)。 董事陈晓东在控股股东中国宝安控股子公司贝特瑞新材料集团股份有限公司担任高级副总经理;董事盛樱在控股股东中国宝安担任营运总监、绩效部部长;监事会主席杨振良在控股股东中国宝安担任金融部副总经理;监事陈爱明在控股股东中国宝安担任审计部副部长。 表1:宋高军任职公司董事长,董事、监事多人在宝安集团任职高管 截至2021年年末,中国宝安目前持有公司54,600,000股股份,占公司股本总额的66.86%,为公司控股股东。根据中国宝安在巨潮资讯网最新公开披露的信息显示,中国宝安没有控股股东和实际控制人。因此,公司不存在实际控制人。 图2:宝安集团是控股股东,公司无实控人 1.3、业务信息:主营新能源汽车充电连接器、电源连接器、高压连接器 公司的主营业务为新能源电动汽车充电连接装置、电源连接器的研发、生产及销售。随着业务的成熟,近几年公司也着力研发电动汽车高压连接器及高压连接总成、无线充电产品,并为电动汽车连接系统提供解决方案。公司的产品符合全球各国家标准,目前产品包括电动汽车交直流充电接口、通用机械电源连接器等,并广泛应用于新能源汽车、通用机械等相关领域。 电动汽车充电接口及总成 符合GB/IEC标准的16A-250A/220V-1000V交、直流充电接口,具有9项实时安全保护功能:过流保护、短路保护、漏电保护、过压保护、欠压保护、急停保护、防雷击浪涌保护、带电插播保护、强弱电分离保护,实时保障车主及电动汽车安全。 挂壁式交流充电桩可实现刷卡、手机APP、NFC等多样化支付。 图3:公司电动汽车充电接口及总成产品涵盖多规格产品品类 图4:公司产品应用于京沪高速全线电动汽车充电站 图5:公司产品应用于江淮汽车技术中心 电源连接器相关产品 电源连接器为公司的传统产品,主要应用于柴油发电机、游艇、大型吸尘器等低压成套家电设备,上述产品主要以直接出口或者成套出口为主。针对电气类产品各国都有相应的安规要求,因此公司的大部分电源连接器产品均获得了满足该区域的安规认证(产品安全认证)。 图6:公司电源连接器是传统产品,以出口为主 电动汽车整车高压连接器(子公司多思达连接负责) 产品符合SAE1742标准系列,LV216标准以及汽车行业要求,额定电流13A~500A,额定工作电压:1000VDC;绝缘阻抗: 5000M Ωmin;绝缘耐压:3000VAC60S具有互锁功能、优越的电磁屏蔽功能、高通载能力、高耐环境性能、优良的电气性能、防呆功能、轻量化设计。 图7:公司高压连接器产品由子公司多思达连接负责 1.4、商业模式:直销、内销为主,近年来外销占比逐渐加大 公司营销方式以直接销售为主,经销商销售为辅。公司主要的营业收入和利润来源为新能源电动汽车充电连接装置、电源连接器的销售。公司近年来的收入主要来自于新能源汽车行业知名车企、桩企及国外优质客户。公司秉承以“创造价值、业绩第一、结果导向、超越期望”为经营理念,以“致力于成为全球电动汽车连接技术的领导者”为愿景,提供高品质产品和增值服务,服务好大客户的同时注重对其他老客户的维护,以及对新客户、优质客户的开拓。 2021年,中国境内外营业收入分别为2.82亿元和1.24亿元,较上年增长84%和101.74%,原因为新能源汽车市场增长迅猛,销量增幅较大引起。2018-2021年,公司境内毛利率由39.29%下滑至23.81%,境外毛利率由58.25%下滑至42.63%。 图8:公司境外收入占比呈上升趋势 图9:2021年公司境外毛利率为42.63%,高于境内 公司2020-2021年的前五名客户并未披露,根据年报披露数据,公司客户较为分散,集中度不高,前五名客户占比均为30%左右。 表2:2021年公司前五名客户合计收入占比为31%,客户较为分散 1.5、财务分析:2021年实现营收4.12亿元(+86.64%),毛利率达30.45% 2016-2020年,公司营收规模稳中有升,2021年增速较大,营收达4.12亿元(+86.64%)。分产品来看,得益于新能源汽车销量及充电配套设施需求量快速增长,新能源车充电连接器产品贡献了主要的2021年营收增量,2021年创收30704.72万元,同比增长124.54%;电源连接器产品也在2021年实现了收入增长,达9576.34万元,同比增长30.29%;公司高压连接器产品的创收较小。近三年公司营收CAGR达21.14%,规模成长性较为突出。 图10:2021年公司营收达4.12亿元,同比+86.64% 图11:2021年新能源车充电连接器产品创收3.07亿元 2016-2021年,公司毛利率持续下滑,从2016年的49.33%下滑至2021年的30.45%。分产品来看,两类主要产品的毛利率变动趋势与总体一致,电源连接器产品毛利率下滑更多,至2021年,公司新能源车充电连接器、电源连接器产品的毛利率已下滑至32.82%、24.11%。毛利率下滑的主要原因为随着新能源汽车补贴政策的逐年退坡,公司对新能源主机厂的产品售价受到一定影响。 图12:公司近年毛利率呈下滑趋势,2021年达30.45% 图13:新能源车补贴退坡影响产品售价,致毛利率下调 近年来,公司销售费用基本保持稳定,销售费用率逐渐下调,2021年公司销售费用达1630.10万元,销售费用率达3.96%。公司管理费用在2021年上升较多,达3110.50万元,管理费用率为7.55%。 图14:2021年公司销售费用率为3.96% 图15:2021年公司管理费用率为7.55% 2016-2021年,受公司毛利率下滑的影响,公司净利率也逐渐下滑,至2021年下滑至8.20%。2016-2020年期间,公司归母净利润逐渐降低,由于2021年公司营收增速较大,尽管毛利率和净利率下滑,公司业绩仍然上升,2021年公司实现归母净利润3387.70万元,同比增长60.26%。 图16:2021年公司净利率下滑至8.20% 图17:2021年公司归母净利润3387.70万元,同比+60% 2、行业情况:预测未来十年新能源车销量CAGR为25% 2.1、产业链条:位于充电桩专业链的上游,电缆及铜为主要原材料 公司的主要产品新能源汽车充电连接器属于充电桩产业链的上游。充电桩产业链上游产业主要包括充电模块、电机、芯片、接触器、断路器、外壳、插头插座、线缆材料、充电连接器等设备制造业。充电桩产业链的中游为充电桩运营商,主要从事充电桩和充电站的搭建和运营,提供充电桩服务,根据需求提出优化的解决方案。充电桩产业链的下游为新能源电动汽车应用终端市场。 图18:公司产品属于充电桩产业链上游 公司产品的原材料包括:电缆,以铜棒为主的多种金属材料,聚氯乙烯、聚碳酸酯及聚酰胺等塑料,各种五金配件。公司产品主要应用于:电动车充电连接装置及包括小型发电机在内的小型家电产品。 图19:公司原材料主要包括铜和塑料,下游应用主要为充电桩 电缆及铜作为公司产品的主要原材料,其价格与铜金属的价格有较大的相关性,对公司的采购成本及利润具有较大的影响。2020年以来,国内平均铜价呈现上涨趋势,至2022年7月,长江有色市场的月度铜价中位数为55,340.00元/吨。 图20:2020年以来,全国铜价上涨趋势明显 2.2、行业空间