登录
注册
回到首页
AI
搜索
发现报告
发现数据
发现专题
研选报告
定制报告
VIP
权益
发现大使
发现一下
行业研究
公司研究
宏观策略
财报
招股书
会议纪要
稀土
低空经济
DeepSeek
AIGC
智能驾驶
大模型
当前位置:首页
/
其他报告
/
报告详情
聚丙烯期货日报:现货报价小幅调涨 期价跌幅收窄
2016-01-26
李家文、王骏
方中中期期货
张***
你可能感兴趣
聚丙烯期货日报:现货价格小幅调涨 PP期价跌幅收窄
方中中期期货
2016-05-24
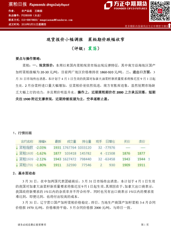
菜粕日报:现货报价小幅调涨 菜粕期价跌幅收窄
方中中期期货
2016-03-31
聚丙烯期货日报:现货报价跌幅收窄 期价下行空间有限
方正中期期货
2016-01-14
聚丙烯期货日报:现货价格跌幅收窄,PP期价持续震荡
方正中期期货
2016-04-15
聚丙烯期货日报:现货价格跌幅收窄 PP期价持续震荡
方正中期期货
2016-04-14